1、报告摘要
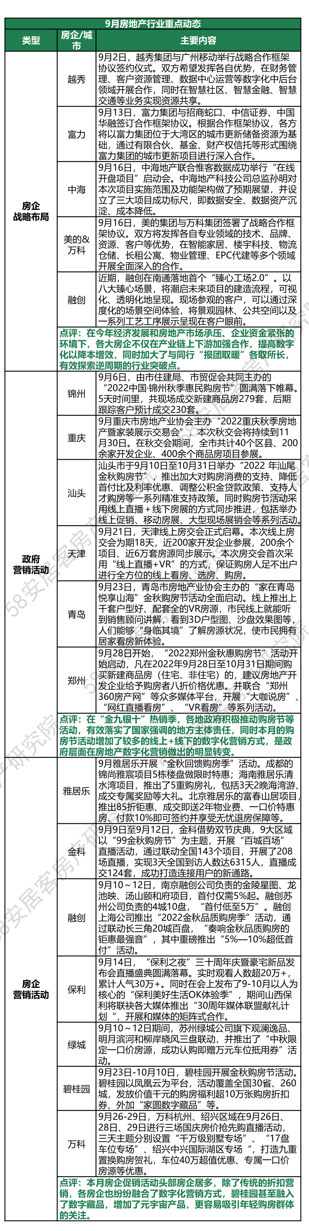
Ø 行业动态:本月各地政府、房企在战略布局和促销活动方面都比上月更为活跃。越秀、美的、万科等房企积极合作寻求降本增效突破点;重庆、天津、青岛、郑州等强二线城市,锦州、汕头三四线城市都积极举办秋季房交会;碧桂园、雅居乐、金科等都积极举办强销活动。
Ø 市场供应:本月重点34城市开盘项目量为908个,环比上涨9.5%。其中1000~2000万㎡规模的城市开盘项目量为515个,环比涨幅最大,其中增量较大城市为长沙、广州、南京等。
Ø 市场需求:客户关注的数量规模整体下降,关注热度和购买意愿热度分别环比下降14.3%和8.2%,但主推项目报名率达29.9%。
Ø 房企数智化营销:本月房企数智化排行榜TOP为万科、保利、龙湖、金地、碧桂园、中海、华润、融创、旭辉、招商。TOP10房企在数智化三大维度上的数智管理小幅上涨,数智化建设和服务与8月对比保持稳定。
2、行业动态:房企积极合作寻求降本增效突破点,政府和企业抓住“金秋”节点营销活动集中爆发。
9月作为传统“金九银十”热销季,无论政府还是房企在促销活动上都比8月更为活跃。本月房企战略布局上,越秀集团与广州移动,美的集团与万科集团签订战略合作协议进行全方位的合作,中海地产联合惟客进行数据改革,融创则建设“臻心工场2.0”产品,从产品建设期就为客户树立信心和保障;在政府方面,从重庆、天津、青岛、郑州等强二线城市,到锦州、汕头三四线城市都积极举办秋季房交会,且增加了线上+线下的数字化营销方式,在房地产数字化营销层面做出了较多突破;房企营销上,碧桂园、雅居乐、金科在全国范围内都进行强销活动,融创、绿城、万科华东公司展开折扣热销活动,保利山西地区与媒体合作展开数字化营销矩阵。
3、市场供应:34个代表城市项目开盘量环比增加9.5%,长沙、广州、武汉增幅较大。
3.1 全国34个代表城市月度开盘量走势
7-9月重点34城市开盘项目量持续增长,9月开盘项目量为908个,上个月开盘量为829个,环比上涨9.5%。开盘量之所以持续增加,一方面因为“金九银十”传统热销季的到来,另外各地政府积极落实国家强调的地方主体责任和因城施策要求,
在项目供应审批上积极支持,因此三季度项目月度开盘量持续增加。
3.2 全国34城不同分类月度开盘量走势
从不同市场规模城市分类来看,1000~2000万㎡规模的城市开盘项目量为515个,环比涨幅最大,比8月开盘量增加59个。主要因长沙、广州、南京等城市加大开盘量,1000万㎡以下规模的城市开盘项目量为196个,环比增加20个。主要因杭州、合肥、深圳等开盘量环比上涨。2000万㎡以上规模的城市开盘197个,与上个月开盘量持平,开盘量增加的主要有武汉,成都、天津环比上月开盘量减少了7-8个项目。
从不同类别的城市分类来看,明星城市本月增幅最大,9月明星城市开盘项目量为418个,环比8月增加了72个,带动明星城市开盘量增长的主要为长沙、武汉、深圳、杭州等。潜力型城市整体开盘量为401个,环比上月增加11个,其中上海开盘量减少较多,主要上海7月和8月集中供应的第3批次和第4批次商品住宅都分别都为130多万方,而9月供应的第5批次住宅为100万方左右,所以本月开盘量出现明显减少。
4、市场需求:客户规模收缩,关注热度和购买意愿热度分别下降14.3%和8.2%,但主推项目报名率达29.9%。
4.1 代表房企全国项目热度
整体看来9月头部房企热度环比上月降温。9月数智化营销榜单TOP10房企的全国项目客户关注热度环比下降14.3%,同比下降23.9%,同比降幅增加3.1个百分点;客户购买意愿热度环比下降8.2%,同比下降29.6%,同比降幅收窄5.8个百分点。其中降幅较小的为保利、华润和招商,保利本月迎来30周年庆典,一场“保利之夜”直播吸引30万+的关注量,并且举办购房即送限量10年物业费等5重礼活动,对客户关注热度有较大吸引力。
4.2 新房市场营销活动效果
本月34城整体客户报名覆盖率为29.9%。从不同市场规模城市来看,线上客户报名覆盖率最高的为市场规模在1000万㎡以下的城市,达26.0%,主要因杭州、深圳、合肥等市场主推项目报名量相对上月有明显增量。杭州在9月份项目开盘量环比有明显增加,本月发布的预售证超50张,上市新房超8300余套,拉升活动报名量明显增加;深圳在9月增加住宅供应量,批复预售许可证达20个,合计新房住宅超过11000套,市场需求逐渐活跃;合肥本月商品住宅成交面积约为46.1万方,相较于上个月成交量有所上涨,带动客户参与报名活动的积极性。
从各类型来看,明星城市客户报名覆盖率依旧最高,为28.1%。此类城市中报名量较大的有长沙、合肥、郑州等,其中长沙近60个楼盘在本月拿证推新,其中11个项目开盘次数在2次或2次以上,推货节奏较快;郑州在9月初“大干30天”政策的加持下,本月新房成交突破7500套,环比上涨幅超过10%,市场热度提升带动客户报名量也不断上升,预短期内会继续保持热度。
5、房企数智化营销:数智管理维度整体上涨,万科、保利、龙湖依旧居前三强。
5.1 本月房企数智化营销排行榜及解读
9月房企排名环比上月变动较小,万科、保利、龙湖依旧居前三强,融创和旭辉排名分别上升2位。万科、保利、龙湖、金地、碧桂园、中海、华润、融创、旭辉、招商位居数智化营销房企前十强,TOP10房企名单与8月变动较小,旭辉本月再次进入前十强名单。
本月受“金九银十”市场周期影响,TOP10房企从数智化三大维度来看,数智管理出现上涨,数智化建设和服务与8月几乎持平。本月前十强房企在数智管理方面环比8月有明显上涨,从十强房企数据均值来看,项目日均流量环比8月上涨16.2%,项目日均线索量环比上涨47.4%,与7月几乎持平,成交率环比上涨13.1%。主要因9月“金九银十”各房企线上推广营销复苏活跃,天津、青岛等各地政府也主动举办金秋房产交易会,稳定房地产发展,所以体现客户活跃度的数智化管理数据呈现上涨。而前十强房企在数智建设和服务方面整体与上个月相比较为平稳,但其中个别指标涨幅明显,如线上售楼处数量、日照功能项目量、一房一价项目量环比8月分别上涨27.3%,18.1%、8.8%。
综合榜单前三强房企中万科、保利和龙湖在数智化建设方面的线上售楼处和日照功能数据环比齐涨,保利在数智化管理方面的成交率逆势上涨。本月万科在数智化建设、服务和管理上都居于第一,保利在数智化建设上居于第二,龙湖在数智化服务和管理上位居第二位。环比8月,万科在数智化建设方面的线上售楼处数量、日照功能项目量分别上涨14.7%、13.9%,在数智化服务方面的一房一价项目量上涨8.3%,在数智化管理方面的项目日均流量上涨8.9%;保利本月在数智化建设方面明显加强线上售楼处数量和日照功能,数智化管理上成交率环比上涨29.1%;龙湖在数智化建设方面的线上售楼处、日照功能分别环比上涨12.5%、13.8%,在数智化服务方面的一房一价项目量上涨13.8%,在数智化管理方面的盘日均流量增加14.5%。
5.2 本月排行榜说明
1) 排行榜评判逻辑
房地产企业数智化营销TOP10和TOP100排行榜主要从3大维度、7个方面的22个细项指标进行量化评分,3大维度分别是数智化建设、数智化服务和数智化管理。
ü 数智化建设:从数智化营销产品规模视角考量。这是企业数智化营销的工具搭建,从数智化平台、规模和应用来分析,具体考核线上售楼处、线上顾问数量等8个指标。
ü 数智化服务:从数智化营销服务视角考量。主要从数智化团队和保障角度来看,包含微聊客服务、金牌顾问等6个指标数据。
ü 数智化管理:从数智化营销应用效率和效果视角考量。主要从管理工具和管理成效角度来分析,具体包含产品合作率、到访率等8个指标数据。
1. 数据覆盖城市:北京、上海、广州、深圳、苏州、杭州、南京、宁波、无锡、福州、武汉、长沙、郑州、重庆、西安、成都、昆明、沈阳、青岛、济南、长春、天津22个城市全域。
2. 数据覆盖房企:600余家房企。
3. 数据统计时间:节点性数据统计时间为9月28日,周期性数据统计时间为9月1日-9月28日。
数据来源:58安居客房产研究院。
更多阅读:









