1、报告摘要
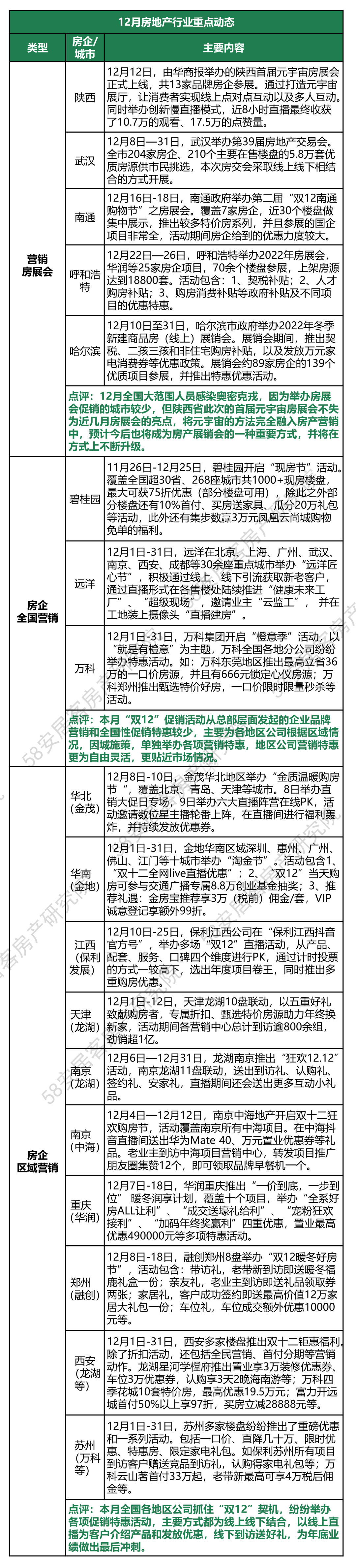
Ø 行业动态:本月陕西首届元宇宙房展以沉浸式看房、游戏式互动成新亮点;房企营销中各城市公司营销特惠活跃度高,龙湖、金茂、金地、华润、万科各地分公司纷纷以直播为线上主要宣传方式,结合特惠房、送车位、到访好礼等活动促销。
Ø 市场供应:本月重点34城市开盘项目量为895个,环比上涨8.2%。其中1000~2000万㎡规模的城市开盘项目量为462个,环比涨幅最大,开盘量增加较多的城市为重庆、惠州、济南等。
Ø 市场需求:代表房企关注热度下降18.1%,购买意愿热度环比下降16.1%,主要因从12月开始全国大范围地区都受到奥密克戎感染困扰,房地产从业人员和消费者大多居家休养,行业关注度受到冲击,预计全国经过第一轮奥密克戎感染康复后,市场热度迎来回暖。
Ø 房企数智化营销:本月房企数智化排行榜TOP10为万科、保利、龙湖、碧桂园、金地、华润、中海、招商蛇口、金茂、越秀。TOP10房企数智化建设环比上月微降,数智化服务和管理环比整体持平。
2、行业动态:陕西首届元宇宙房展会成亮点,房企城市公司营销特惠营销活跃度高。
12月全国大范围感染奥密克戎人数较多,受此影响各地政府举办城市房产会活动较少,但陕西首届元宇宙房展会为今年的房展会开启新的数智化营销篇章。在房企营销层面,房企借助“双12”造节契机,为年底业绩冲刺,纷纷举办各项特惠营销,全国营销活跃度不小于上月“双11”。但经过上个月的营销铺垫,本月各房企集团层面推出的品牌营销活动相对减少,更多的是将策划活动需求给到地区公司,地区城市以更为实际的优惠,来吸引消费者的购房热情。如龙湖天津、龙湖南京都推出到访礼、认购礼、签约礼、安家礼等,保利发展江西公司将已线上举办多场“双12”直播活动送出优惠。
3、市场供应:34个代表城市项目开盘量环比增加8.2%,重庆、济南、珠海、深圳开盘量降幅较大。
3.1 全国34个代表城市月度开盘量走势
12月重点34城市开盘项目量出现上涨,12月开盘项目量为895个,上个月开盘
量为827个,环比上涨8.2%。其中开盘量增加较多的城市有重庆、济南、珠海、深圳等城市。重庆在本月第二、三周时中心城区住宅成交环比就出现明显上涨,迎来了回暖信号,各项目也在年底加大推盘节奏,为年终业绩做出最后努力,因此重庆在本月开盘量出现明显增长。
3.2 全国34城不同分类月度开盘量走势
从不同市场规模城市分类来看,1000~2000万㎡规模的城市开盘项目量为462个,环比涨幅最大,比11月开盘量增加40个,主要因重庆、惠州、济南等城市开盘量增加。1000万㎡以下规模的城市开盘项目量为220个,比上月开盘量增加38个,主要因深圳、珠海等城市增加量较多。2000万㎡以上规模的城市开盘量为213个,减少了10个,主要因常州开盘量减少较多。
从不同类别的城市分类来看,潜力城市本月增幅最大。12月潜力城市开盘量为389个,环比上月增加40个,主要因为重庆、济南、东莞开盘量增加较多。机会城市开盘量为100个,环比增加了35个,增加较多的为惠州、珠海等。明星城市开盘量为406个,环比减少了7个,主要因西安、长沙等减少较多。
4、市场需求:本月客户关注热度受奥密克戎大范围影响环比下降18.1%,预计疫情高峰期过后市场会有回暖。
4.1 代表房企全国项目热度
12月数智化营销榜单TOP10房企的全国项目客户关注热度环比下降18.1%,同比下降36.8%,同比降幅增加13.1个百分点;客户购买意愿热度环比下降16.1%,同比下降41.6%,降幅增加10.6个百分点。主要因从12月开始全国大范围地区都受到奥密克戎感染困扰,房地产从业人员和消费者大多居家休养,行业关注度和承接度受到冲击,预计全国经过第一轮奥密克戎感染康复后,市场热度迎来回暖。
本月TOP10房企中龙湖热度稳定性最好,环比降幅较小。主要因龙湖在继11月覆盖全国60余城的“购房狂享季”活动后,本月天津、南京等城市公司纷纷举办特惠房、优惠特购等活动,在市场承压下吸引较多客户关注。
4.2 新房市场营销活动效果
本月34城整体客户报名覆盖率为13.9%。从不同市场规模城市来看,线上客户报名覆盖率最高的为市场规模在1000万㎡以下的城市,达17.1%,与上月相同,市场主推项目报名量占比较高的城市依旧集中在合肥、深圳、杭州等城市。本月合肥成交面积相对上月有所下滑,但年底较多楼盘加推,推盘项目较好,且第四次集中供地也为市场增添热度,因此活动报名率较高;深圳本月商品住宅成交量超25万方,环比增加10%,市场热度回温;杭州新房住宅供应规模有所增长,成交规模基本持平,市场加大推盘,促销特惠活动吸引力较强。
从各类型来看,明星城市客户报名覆盖率依旧最高,为18.2%。此类城市中报名量较大的主要为西安、武汉、长沙等。西安本月西咸新区、城北、浐灞、高新、曲江等区域均价都出现上涨,带动市场活跃度;武汉本月得益于第39届武汉房交会,本届武汉房交会吸引了武汉全市204家房企、210个主要在售楼盘的5.8万套优质房源供市民挑选,为市场注入较大热度;长沙本月住宅新房均价上涨,市场关注度被拉动起来。
5、房企数智化营销:TOP10房企数智化建设环比上月微降,数智化服务和管理环比整体持平。
5.1 本月房企数智化营销排行榜及解读
12月万科、保利、龙湖、碧桂园、金地、华润、中海、招商蛇口、金茂、越秀位居数智化营销房企前十强。房企名次第5-10位本月环比上月都有变动,其中金茂、越秀排名都上升3位,上升较为明显。
12月TOP10房企数智化营销水平整体相较上月变动较小,从三项维度来看,数智化建设环比上月微降,数智化服务和数智化管理环比整体持平。从十强房企数据均值来看,在数智建设方面线上售楼处、线上顾问、VR看房量分别下降1.4%、2.5%、1.6%,波动较小。在数智化服务方面,微聊客量环比上涨9.7%,金牌顾问下降24.7%。在数智化管理方面,指标涨跌分化,成交率环比上涨27.8%,盘日均流量、盘日均线索量、1分钟微聊回复率(≥40%)环比分别下降14.2%、26.4%、17.5%。微聊客和成交率的上涨可以看出成交效率略有提升,主要随着11月国家“三支箭”对房企的纾困,加上12月15日国家副总理刘鹤强调“房地产是国民经济支柱产业”,让保交楼和居民的消费信心打上有效的强心剂,房企方面万科、保利、龙湖等积极布局“双12”促销活动,但是因为本月全国大范围人员都感染奥密克戎,因此就业人员的服务量和消费者的活跃度,受到一定影响,但本月数智化营销水平整体超出预期。
综合榜单前三强房企,万科、保利和龙湖本月三大维度名次波动较小。万科各维度名次不变,保利和龙湖数智化管理都前进1位。本月万科在数智化服务居于第一,数智化建设和管理居于第二;保利在数智化建设居于第一,数智化服务和管理居于第二;龙湖在数智化服务居于第三,在数智化建设和管理居于第四。
万科本月在数智化管理的表现依旧居于第一,数智化营销效率有所提升。主要因万科12月从全国范围内开启“橙意季”活动,以“就是有橙意”为主题,万科各区域公司纷纷举办线
上特惠活动。如:万科东莞地区推出最高立省36万的一口价房源,并且有666元锁定心仪房源;万科郑州推出甄选特价好房,一口价限时限量秒杀等活动。在12月的数智化营销表现中,万科在数智建设方面的线上售楼处、线上顾问、AI讲房、日照功能都有小幅上涨,在数智管理方面到访率和成交率上涨超过10%,数智化营销效率有所提升。
保利在数智化建设继续保持优势,环比上月仍有小幅提升。本月保利“双12”数智化营销活动主要在各区域公司推出,如12月10日-25日,保利江西公司在“保利江西抖音官方号”举办多场“双12”直播活动,推出多重购房优惠。在12月的数智化营销表现中,在数智化建设方面VR看房、AI讲房、日照功能分别上涨3.1%、2.7%、1.2%,数智化管理方面的到访率、成交率上涨超过30%。
龙湖在数智化建设和服务上环比上涨。龙湖在12月推出的线上线下营销活动较多,如龙湖天津10盘联动,各营销中心总计到访逾800余组;龙湖南京推出“狂欢12.12”活动11盘联动,送出到访礼、认购礼、签约礼、安家礼,直播期间送出各项礼品;龙湖西安项目送出装修优惠券、车位3万优惠券等。龙湖在数智化建设方面线上顾问、日照功能分别上涨6.1%、10.1%,在数智化服务方面的AI评测、一房一价分别上涨5.1%、17.0%。
5.2 本月排行榜说明
1) 排行榜评判逻辑
房地产企业数智化营销TOP10和TOP100排行榜主要从3大维度、7个方面的22个细项指标进行量化评分,3大维度分别是数智化建设、数智化服务和数智化管理。
ü 数智化建设:从数智化营销产品规模视角考量。这是企业数智化营销的工具搭建,从数智化平台、规模和应用来分析,具体考核线上售楼处、线上顾问数量等8个指标。
ü 数智化服务:从数智化营销服务视角考量。主要从数智化团队和保障角度来看,包含微聊客服务、金牌顾问等6个指标数据。
ü 数智化管理:从数智化营销应用效率和效果视角考量。主要从管理工具和管理成效角度来分析,具体包含产品合作率、到访率等8个指标数据。
1. 数据覆盖城市:北京、上海、广州、深圳、苏州、杭州、南京、宁波、无锡、福州、武汉、长沙、郑州、重庆、西安、成都、昆明、沈阳、青岛、济南、长春、天津22个城市全域。
2. 数据覆盖房企:700余家房企。
3. 数据统计时间:节点性数据统计时间为12月28日,周期性数据统计时间为12月1日-12月28日。
数据来源:58安居客房产研究院。
更多阅读:









