当你早晨醒来频繁恶心、呕吐,感到头痛且日益恶化,当你食欲减退,视觉、听觉和言语出现问题,失去平衡且行走困难,抑或当你总是感到虚弱、异常困倦,性格、情绪、注意力或行为有所变化甚至出现癫痫等症状,那么你要及时就诊看看自己脑部是否长了胶质母细胞瘤(glioblastomas)【1】。这是一种最常见的脑部原发性癌症,能迅速恶化。而治疗脑肿瘤的挑战在于能否找到能突破血脑屏障的药物。
近日,瑞典哥德堡大学的研究人员与法国雷恩 INSERM 的同事合作,成功开发出一种能够杀死侵袭性脑肿瘤的方法:用锚定分子阻断细胞信号传导,破使癌细胞死于压力。这项研究发表在Cell子刊iScience上【2】。
图片来源:参考文献【1】
IRE1:癌细胞中的“劫匪”
癌细胞,尤其是那些形成侵袭性肿瘤的细胞,通常生活在非常紧张的环境中饱受压力胁迫。为了应对这种压力,癌细胞劫持了健康细胞用来调节蛋白质生产和处理它们产生过量蛋白质的机制。具体而言,生存环境的压力使癌细胞内质网功能紊乱,导致未折叠蛋白水平激增进而引发内质网应激(ER Stress)反应。这个信号原本应该传达给细胞核以开启细胞凋亡机制。然而,在癌细胞中,IRE1等“劫匪”将内质网应激的信号劫持了下来,并向细胞核传达出激活未折叠蛋白反应(UPR,unfolded protein response)的误导信号以改变细胞的转录翻译水平,增加ER的蛋白质折叠能力、减轻细胞的损伤进而避免死亡。因此,IRE1抑制剂的开发成了杀死癌细胞的重要策略。IRE1的激酶结构域和核酶结构域则成了关键靶点。
寻找钳制IRE1的新“手铐”
那么,什么样的IRE1抑制剂才适合当新“手铐”来限制IRE1的功能呢?研究人员总结了新型理想抑制剂开发的几条标准:(1) 能够特异性结合 IRE1 的胞质结构域;(2) 在体外和体内实验性胶质细胞瘤(GB)模型中显示低毒性;(3) 在体外和体内阻断 IRE1 活性;(4) 突破血脑屏障(BBB);(5) 使 GB 实验模型对体外和体内化疗敏感(6) 没有先前描述的临床名称。
根据这几条标准,研究人员设计出基于药效团(pharmacophore)的虚拟筛选工具以识别潜在的IRE抑制剂。使用超级计算机和先进的模拟技术,他们基于分子对接分数(docking score)找到Z4和Z6两种候选分子。然而,由于后续实验显现出高毒性,Z6被排除。
Z4及其衍生物抑制IRE1活性
为探究Z4及其衍生物是否对IRE1有抑制作用,研究人员进行了体内和体外实验。研究结果表明,Z4可以在体外胶质母细胞瘤细胞模型中抑制IRE1的核酶活性(抑制XBP1的mRNA剪切和SPARC mRNA降解)。而且Z4特异性强,不影响其他参与未折叠蛋白反应的蛋白的功能。另外,Z4让胶质母细胞瘤细胞对标准化疗药物替莫唑胺(TMZ)变得更加敏感(图1)。
图1:IRE1抑制剂的筛选
图片来源:参考文献【2】
然而,Z4穿越血脑屏障的效率较低。于是,研究人员进一步探索Z4衍生物的血脑屏障可渗透率。通过计算机模拟,他们预测Z4P可以穿越血脑屏障(图2)。进一步体外实验发现Z4P可抑制IRE1活性。(图3)
图2:Z4衍生物在体外抑制IRE1活性
图片来源:参考文献【1】
图3:Z4P在体外抑制IRE1活性
图片来源:参考文献【2】
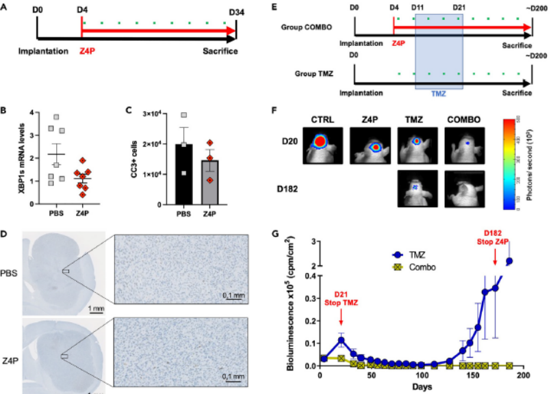
而在胶质母细胞瘤的小鼠模型中,他们发现Z4P和替莫唑胺(TMZ)的联合使用足以完全杀死肿瘤,同时还能防止复发。在小鼠动物实验中,200 天后癌症没有复发。而在纯化疗的对比实验中,脑肿瘤在 100 天后复发并迅速生长(图4)。
图4:Z4P和TMZ联用在体内抑制IRE1活性
图片来源:参考文献【2】
新疗法适用范围广、副作用小
“这项研究第一次明确显示脑肿瘤的治疗可以完全避免手术和放疗。我们还开始研究相关物质在其他侵袭性肿瘤形式上的应用,如胰腺癌、三阴性乳腺癌和某些杠杆癌症,”哥德堡大学物理化学教授埃里克森说【2】。
而对于其他类型的脑肿瘤,由于它们与胶质母细胞瘤的发展方式不同,这种新疗法不适用于这些形式的癌症。
此外,目前对脑肿瘤的治疗通常有严重的副作用。而对于这种新疗法,研究人员尚未发现该物质有任何副作用。
参考文献:
【1】 American Brain Tumor Association. (2018). American Brain Tumor Association. [online] Available at: https://www.abta.org/tumor_types/glioblastoma-gbm/.
【2】 Pelizzari-Raymundo, D., Doultsinos, D., Pineau, R., Sauzay, C., Koutsandreas, T., Langlais, T., Carlesso, A., Gkotsi, E., Negroni, L., Avril, T., Chatziioannou, A., Chevet, E., Eriksson, L. A., & Guillory, X. (2023). A novel IRE1 kinase inhibitor for adjuvant glioblastoma treatment. IScience, 26(5). https://doi.org/10.1016/j.isci.2023.106687
【3】 Gothenburg, U. of (n.d.). Major progress in curing brain tumors by blocking certain functions in cells with a docked molecule. [online] medicalxpress.com. Available at: https://medicalxpress.com/news/2023-05-major-brain-tumors-blocking-functions.html [Accessed 1 Jun. 2023].
来自: 生物谷
更多阅读:





