随着冬去春来,天气变暖,肉肉快藏不住了,俗话说:“三月四月不减肥,五月六月徒伤悲”,为了能穿上美美的小裙子,一年一度的减肥瘦身大作战开始了!
“不约饭了,我要减肥!”、“晚饭不吃辣,减肥减肥”、“啥好吃的都比不上减肥重要!”……这些话听着是不是特别耳熟?是的,日常生活中最被大家青睐的减肥方式就是节食了。
然而,理想与现实间的鸿沟总是难以逾越。相信节食伙伴的理想都是「瘦成一条闪电」惊艳亮相,但现实往往是节食后十分容易反弹,饿到前胸贴后背才瘦下来的几斤肉肉,好像永远能找到回家的路,橡皮糖般又黏在我们身上,怎么都甩不走!
有的小伙伴忍不住发问:这到底是为什么呢?近日,Cell Metabolism杂志发表了一篇题为“A synaptic amplifier of hunger for regaining body weight in the hypothalamus”的研究论文,发现了导致节食后体重反弹的神经突触PVHTTRH/ AgRP,会诱发小鼠禁食后大脑中触发更强的饥饿信号,进而导致摄食量和体重增加。在肥胖流行的背景下,该研究为开发肥胖治疗策略,以支持节食后体重长期稳定提供了新的思考。
https://doi.org/10.1016/j.cmet.2023.03.002
下丘脑的弓形核(ARC)被认为是驱动体重恢复神经回路的重要组成部分,而AgRP神经元是与驱动饥饿感最密切相关的ARC神经元群,目前,对于减肥引起的ARC神经回路改变与反弹过程的调控(例如增加饥饿感)两者之间的关系并未深入了解。
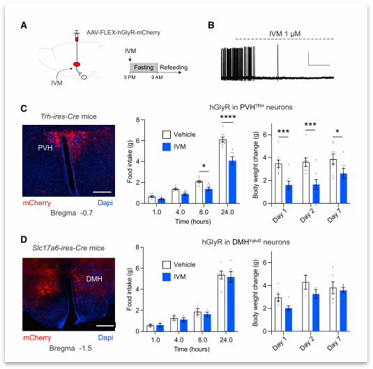
首先,为了表征体重减轻对AgRP神经元离散谷氨酸传入的可塑性变化,研究者使用光遗传学检测了禁食或自由喂养小鼠的突触传递。发现光遗传学工具ChR2在PVHTTRH或DMHVglut2两个不同的神经元种群中表达,这两种神经元在为AgRP神经元提供单突触谷氨酸输入过程中发挥作用。
研究发现, PVHTTRH和DMHVglut2谷氨酸输入的突触变化显著不同,为了进一步阐明内在机理,研究者采用化学遗传学方法在禁食期间沉默小鼠的PVHTTRH或DMHVglut2神经元。
结果发现,与对照组相比,抑制PVHTTRH神经元后,在禁食后恢复饮食的8小时和24小时,小鼠食物摄入量增加程度大大降低,而在自由获取食物后(第1和4小时),摄取量也没有立即增加。如此同时,在接下来的几天里,小鼠体重反弹程度也有所减低。PVHTTRH神经元的活动对于体重反弹机制十分重要,而结果发现,DMHVglut2神经元对食物摄入和体重反弹没有显著影响。
图:PVHTTRH神经元在禁食后体重反弹过程发挥作用(来源:[1])
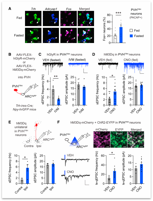
在确定了PVHTTRH神经元的重要性之后,研究者接下来探究了PVHTTRH神经元活动与AgRP神经元兴奋性驱动增加之间的因果关系。由于PVHTTRH神经元具有异质性,为了专门研究调节AgRP的表达Trh的PVH神经元,研究者将分析重点放在共同表达垂体腺苷酸环化酶激活多肽(PACAP,基因符号Adcyap1)的PVHTTRH神经元上,Trh/Adcyap1共表达可能标志着AgRP神经元的传入。荧光原位杂交、化学遗传学等结果表明,PVHTTR
H输入到AgRP神经元的增强作用是由PVHTTRH神经元的活性驱动的,即PVHTTRH神经元活动调节着PVHTTRH / AgRP突触的传递强度。
图:PVHTTRH神经元活动调节着PVHTTRH/ AgRP突触的传递强度(来源:[1])
另外,目前已公认NMDARs的激活在介导谷氨酸能突触的活动依赖可塑性中具有良好的作用,并与禁食诱导的sEPSC频率、AgRP神经元棘以及禁食后食物摄入量的增加有关。为了探究PVHTTRH / AgRP突触传输的增加是否需要NMDAR激活,研究者采用离体光遗传学方法、高频光HFpS刺激方案,当NMDAR拮抗剂D-AP5存在时,HFpS未能增加le-qEPSCs频率。因此可知,电路刺激期间NMDAR的激活是触发PVHTTRH/ AgRP突触传递的活动依赖增强所必需的。
进一步结果发现,在10分钟的HFpS刺激后,小鼠食物摄入量随着时间的推移逐渐增加,刺激达24小时时显著增加;而在HFpS前接受了NMDAR拮抗剂MK-801的小鼠,24小时食物摄入量没有明显改变,提示短暂的高频刺激增强了PVHTTRH / AgRP突触,促进了进食。
紧接着,CNO给药4小时后制备的脑切片的le-qEPSC记录表明,PVHTTRH / AgRP突触的增强需要NMDAR的激活,循环刺激期间的NMDAR激活对于长期依赖性食欲过多十分重要。
最后,研究者评估了PVHTTRH神经元活性对小鼠体重的影响。与24小时食物摄入量的大幅增加结果一致,小鼠在单次注射CNO一天后体重增加了5%,在单次CNO注射后的一周内体重增加了约10%,这表明持续的体重增加是由热量摄入增加引起的。
图:PVHTTRH / AgRP的激活会引起体重的持续增加(来源:[1])
看到这里,希望饿了个寂寞、节食后体重反弹的小伙伴能够得到一丝丝安慰,节食后食欲旺盛、体重增加并不是我们的错,而是机体的正常现象。另外,过度节食危害很大,可能会诱发贫血、脱发、抑郁等各种身心问题,因此,减肥要合理,节食要科学哦!
参考文献:
[1] Grzelka K, Wilhelms H, Dodt S, et al. A synaptic amplifier of hunger for regaining body weight in the hypothalamus. Cell Metab. 2023 Mar 16:S1550-4131(23)00080-3.
撰文 | 青叶
编辑 | cici
来自:生物谷
更多阅读:



