说到最好吃的水果,相信很多人的心中都有草莓的一席之地,而草莓中的各种物质也被证明对身体具有很大的益处,尤其在老年痴呆、衰老等方面。
最近,Robert Krikorian等人发表在nutrients的一项题为Early Intervention in Cognitive Aging with Strawberry Supplementation研究,证明了中年人长期服用草莓具有低痴呆风险的作用。
这是一项随机、双盲、安慰剂对照试验,纳入了30名年龄50 ~ 65岁;BMI ≥25;且具有轻度认知功能下降意识,同时排除有其他慢性疾病的自愿参与者,进行了为期12周的草莓粉干预。
该研究要求参与者每天补充130g草莓粉,同时停止摄入所有浆果类水果、果汁和提取物。对照组为服用与草莓粉具有相同的外观、味道和碳水化合物,并含有纤维,但没有多酚含量。主要评定指标包括神经认知和情绪指标,还评估了代谢和人体测量学参数。一共进行三次情况访问,分别是在实验开始、中期和结束。
结果显示,在认知领域方面,草莓补充剂并没有改善执行领域(p = 0.71)、词汇获取领域(p = 0.14)、言语记忆(p = 0.69)和视觉空间记忆(p = 0.76)的表现。然而,草莓组在言语学习和记忆方面表现出相对减少的干扰F(1,27) = 5.69, p = 0.02, Cohen ‘s F = 0.45。此外,草莓组报告的情绪障碍相对于对照组更低,F(1,27) = 4.28, p = 0.04, Cohen ‘s F = 0.39。
doi.org/10.3390/nu15204431
在代谢指标方面,对空腹血糖(p = 0.61)、空腹胰岛素(p = 0.29)、HOMA2- IR (p = 0.45)、糖化血红蛋白(p = 0.67)和TG/HDL比值(p = 0.85, p = 0.43)均无干预作用。同样,人体测量指标,包括体重(p = 0.17)和腰围(p = 0.34)也没有受到影响,但在较低的BMI (p = 0.10)方面,草莓治疗组有微弱的趋势。
doi.org/10.3390/nu15204431
这项试验表明,每天补充130克全果草莓粉可以减少超重中年人的记忆干扰和抑郁症状。在单词列表学习任务中表现出更少的入侵错误,反映了学习和回忆过程中外来信息干扰的减少,草莓组在这方面的改善可以理解为反映了更有效的执行控制过程。此外,草莓组的成员抑郁症状水平较低,意味着情绪应对能力的提高和压力水平的降低。这种应对能力的增强也可以理解为执行能力的提高;即更好的管理日常活动和社会关系的能力,以及更好的反应控制和更大的灵活性。这些发现都可以理解为执行控制能力得到改善的表现。而草莓粉中具有抗炎作用的花青素,可能是主要的影响因素。
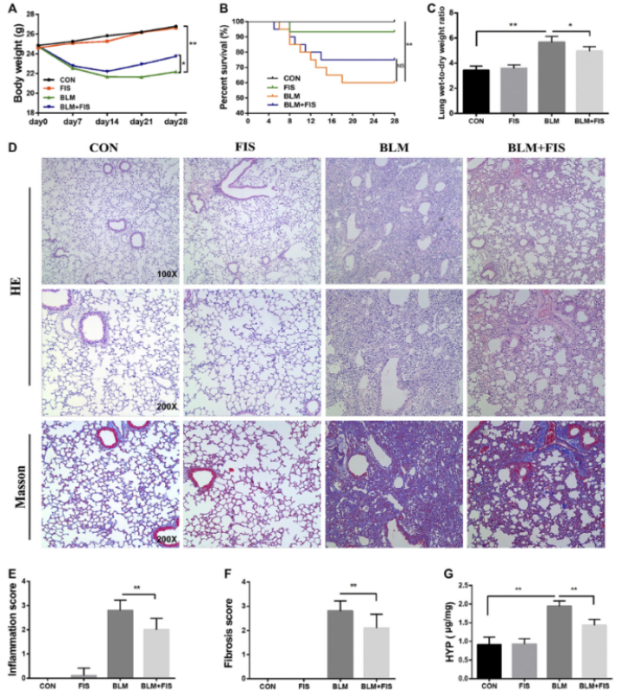
除此之外,草莓中还含有很多其他有益的物质,如非瑟酮(FIS),具有抗炎、抗纤维化、抗氧化和抗衰老等特性,尤其是它的抗衰老作用非常显著,并且其作用机制Li Zhang等人已在Frontiers in Pharmacology发表,题为等Fisetin Alleviated Bleomycin-Induced Pulmonary Fibrosis Partly by Rescuing Alveolar Epithelial Cells From Senescence。该研究从体内外两方面证明了FIS的抗衰老作用。
首先,他们在博来霉素(BLM)诱导的肺纤维化小鼠中探究非瑟酮的作用机制。肺纤维化是一种与年龄相关的疾病。结果显示,FIS治疗显著改善了BLM素诱导的小鼠体重减轻和肺部病理变化。减轻了炎症细胞浸润、炎症因子表达、胶原沉积和肺泡上皮细胞衰老,同时激活了与抗衰老相关的信号通路AMPK。表明FIS可以抑制BLM诱导的肺泡上皮细胞衰老和体内炎症反应,有效缓解肺纤维化的发展。
其次,他们采用A549细胞作为肺泡上皮细胞模型,进一步验证发现与之前的结果一致。FIS给药显著抑制了肺泡上皮细胞的衰老和衰老相关的分泌表型,随后减少了成纤维细胞向肌成纤维细胞的分化,以及成纤维细胞中的胶原沉积,该作用可被AMPK抑制剂Compound C所阻断。这些结果表明,FIS可缓解BLM诱导的肺纤维化的发展,这与FIS通过调节AMPK / NF – κ B信号通路抑制TGF β / Smad3信号传导和减少肺泡上皮细胞衰老有关。
doi: 10.3389/fphar.2020.553690
总的来说,草莓中含有很多有益物质,营养价值高,多吃常吃对预防老年痴呆和衰老都有一定益处。所以说,草莓虽贵,但贵有所值!
参考文献:
doi.org/10.3390/nu15204431
doi: 10.3389/fphar.2020.553690
来自: 生物谷
更多阅读:





