我们的寿命受饮食影响很大,虽然高脂肪饮食大多对寿命有害,但特定的脂质可能有益于健康和长寿。已有研究表明,富含单不饱和脂肪酸 (MUFA) 的饮食,例如地中海饮食中的橄榄油,与人类的长寿相关,并可促进啮齿动物的长寿。特定的 MUFA(例如,油酸和棕榈油酸)也能够延长了秀丽隐杆线虫等无脊椎动物的寿命。然而,为什么一些脂质促进长寿而另一些脂质对健康有害的机制仍不清楚。
近日,来自美国斯坦福大学的一项最新研究揭示了膳食脂肪酸(如 MUFA)延长寿命的机制,并揭示了脂滴-过氧化物酶体细胞器网络在长寿中的重要性,延缓衰老提供了新的途径。该文章题为“Lipid droplets and peroxisomes are co-regulated to drive lifespan extension in response to mono-unsaturated fatty acids”,发表在Nature Cell Biology杂志。
来源:https://www.nature.com/articles/s41556-023-01136-6#Abs1
我们的饮食中需要脂肪,它能为我们提供能量,促进营养物质的吸收,帮助我们保持体温,并提供必需的脂肪酸。单不饱和脂肪酸(MUFA)是脂肪酸的一种,其碳链上只有一个双键。MUFA发挥作用的核心调节器是参与脂肪储存和代谢的细胞器,例如脂滴。尽管脂滴的作用已开始在衰老过程中进行评估,但在与年龄相关的疾病以及不同物种对压力源的反应中,目前尚不清楚这些细胞器是健康的积极调节者还是负面调节者。此外,脂滴在 MUFA 介导的长寿中的重要性和作用方式在很大程度上仍然未知。
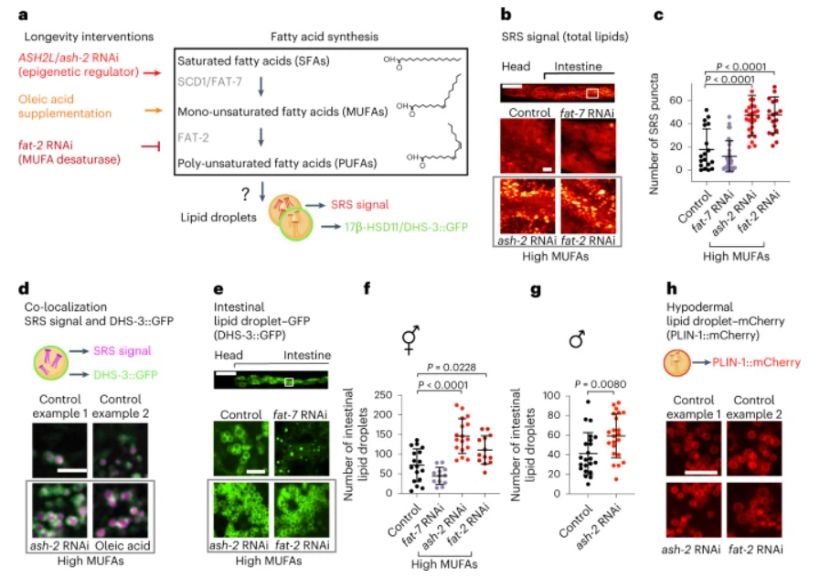
研究人员首先研究了 MUFA 是否影响线虫中的脂滴。他们将共聚焦显微镜与转基因菌株一起使用,该菌株表达与绿色荧光蛋白 (GFP) 融合的脂滴膜蛋白脱氢酶 3 (DHS-3),已用于评估秀丽隐杆线虫中的脂滴。结果发现,在 MUFA 积累后,雌雄同体和雄性秀丽隐杆线虫的肠道脂滴数量增加,表明 MUFA 对肠道脂滴数量的影响跨性别普遍适用。此外,内源性 MUFA 的积累持续增加了秀丽隐杆线虫肠道中脂滴的数量。
来源:https://www.nature.com/articles/s41556-023-01136-6#Abs1
接下来,作者研究了 MUFA 的膳食补充剂如何影响脂滴的数量。结果发现,膳食补充油酸(一种存在于橄榄油和坚果中的顺式-MUFA)可上调肠道脂滴数量并延长寿命,但膳食补充反式-MUFA没有此种作用。
来源:https://www.nature.com/articles/s41556-023-01136-6#Abs1
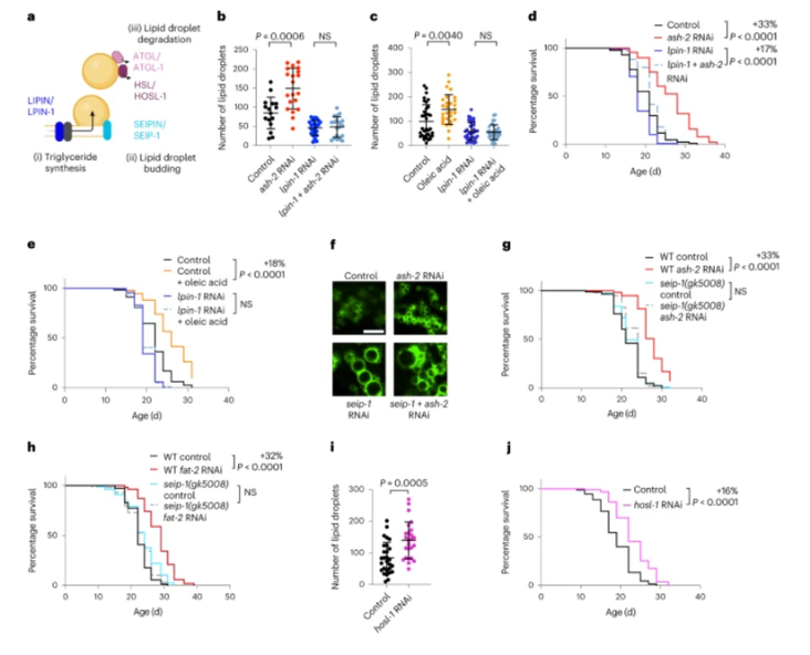
由于脂滴细胞器与保守蛋白合成有关,研究人员发现,靶向LIPIN1会影响其合成,lpin-1 RNAi敲低会导致基础条件下脂滴减少,并阻止了由于MUFA积累而导致的脂滴增加。有趣的是,lpin-1缺乏会因ash-2耗尽或油酸补充而导致MUFA积累,从而减少寿命。相反,参与脂滴水解的HSL或ATGL的耗竭导致脂滴的增加和轻微但显著的寿命延长。因此,脂滴数量的增加足以延长寿命,这表明这种细胞器对寿命有着有益的影响。
来源:https://www.nature.com/articles/s41556-023-01136-6#Abs1
作者接下来研究了 MUFAs 是否会诱导其他可以与脂滴一起作用的保护机制。结果发现,MUFA 不仅上调脂滴数量,而且上调肠道中过氧化物酶体的数量/功能,过氧化物酶体功能对于 MUFA 诱导的长寿是必需的。
来源:https://www.nature.com/articles/s41556-023-01136-6#Abs1
进一步探究脂滴和过氧化物酶体之间的关系。作者发现,两种细胞器随着年龄的增长和对 MUFA 积累的反应表现出相似的动态,在年轻人中增加,然后在中年减少。因此,脂滴和过氧化物酶体共同调节以响应生物体中的 MUFA,并且这种共同调节不太可能通过直接接触发生。
来源:https://www.nature.com/articles/s41556-023-01136-6#Abs1
最后,作者研究了脂滴-过氧化物酶体网络的调节因子如何影响寿命。同时增加两种细胞器(ash-2、fat-2和hosl-1)的扰动可延长寿命,而同时减少两种细胞器(sbp-1和ads-1)的扰动会减弱 MUFA 诱导的寿命、涉及脂滴和过氧化物酶体(spas-1和pmp-4)直接接触的基因扰动不影响寿命。
总的来说,作者的筛选确定了该脂滴-过氧化物酶体网络的上游关键调节因子以及脂滴和过氧化物酶体之间涉及的基因。通过检查它们在衰老过程中的亚细胞定位及其特定作用机制,确定由这些基因编码的蛋白质是否直接或间接调节脂滴-过氧化物酶体网络将很有趣。
这些数据表明,增加脂滴数量比增加过氧化物酶体数量更能促进长寿,但同时增加脂滴和过氧化物酶体对于 MUFA 对寿命的全面有益影响至关重要。并非所有的脂肪都是生而平等的,MUFA 是一种脂肪,不仅健康,而且可以帮助减轻体重。
小编为大家找到了MUFA 的最佳来源,可以在这些食物中找到单不饱和脂肪:杏仁、牛油果、黑巧克力、榛子、澳洲坚果、橄榄、花生、胡桃、开心果、南瓜子、芝麻籽、壁球、葵花籽。希望大家都能吃得长寿!
来源:https://www.nature.com/articles/s41556-023-01136-6#Abs1
来自: 生物谷
更多阅读:






