大脑爱吃甜食,虽然重量只有人体体重的2%,每天却消耗着人体大约20%的氧气和25%的葡萄糖【1】。更重要的是,葡萄糖的摄取与利用对大脑健康息息相关。过去的研究表明,在阿尔茨海默氏症(AD)和帕金森氏症(PD)等神经退行性疾病的早期阶段,大脑对葡萄糖的摄取会减少。
那么,大脑中的神经元是如何利用葡萄糖的呢?这个问题长期以来困扰着科学家们。一直以来,科学家们怀疑葡萄糖可能主要由胶质细胞代谢成乳酸,后者再输出到神经元作为主要燃料支持有氧呼吸(乳酸穿梭)。然而,支持这一理论的证据非常有限——部分原因是科学家很难在实验室中培养不含神经胶质细胞的神经元。而目前的代谢组学和代谢成像方法如18氟脱氧葡萄糖正电子发射断层扫描([18F]FDG-PET)难以区分神经元和胶质细胞对葡萄糖摄取和代谢的贡献。
而最近,来自美国格拉德斯通研究所(Gladstone Institutes)和加州大学旧金山分校 (UCSF) 的研究人员对神经元如何消耗和代谢葡萄糖,以及它们如何适应葡萄糖短缺有了新的认识。他们的研究近日发表在CellReports 上【2】。这项新发现或将推进针对阿尔茨海默氏症和帕金森氏症新疗法的研发,还有助于更好地了解如何随着年龄的增长保持大脑健康。
图片来源:参考文献【2】
图片来源:参考文献【2】
人类神经元通过糖酵解代谢葡萄糖
为在实验室培养不含神经胶质细胞的神经元,Nakamura 的团队使用诱导多能干细胞(iPS 细胞)来产生纯人类神经元。IPS 细胞技术让科学家能够将从血液或皮肤样本中收集的成体细胞转化为体内的任何细胞类型。然后,研究人员将神经元与一种葡萄糖示踪物[U-13C]混合24小时后进行代谢组学分析。为量化糖酵解(glycolysis)、磷酸戊糖途径 (PPP) 和三羧酸酸(TCA)循环的代谢物,研究人员首先使用离子色谱法质谱联用 (IC-MS) 解析丙酮酸(pyruvate)和葡萄糖-6-磷酸(glucose-6P)并分析培养基中的代谢物水平,之后使用超高效液相色谱法质谱联用 (UPLC-MS) 来解析葡萄糖、果糖等六碳糖。该实验表明,神经元本身能够吸收葡萄糖并将其加工成更小的代谢物。
为了准确确定神经元如何使用葡萄糖的代谢产物,研究人员利用CRISPR 基因编辑技术从细胞中敲除了丙酮酸激酶(PKM)。PKM是糖酵解所必需的,而糖酵解是细胞通常代谢葡萄糖的主要途径。实验结果显示在没有胶质细胞的情况下,神经元可以从糖酵解中获得大部分丙酮酸。
图注:人类神经元通过糖酵解代谢葡萄糖
图片来源:参考文献【2】
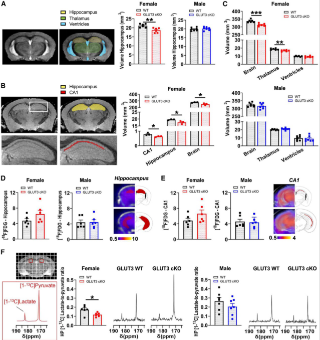
葡萄糖的摄取与糖酵解水平 影响雌性小鼠大脑健康
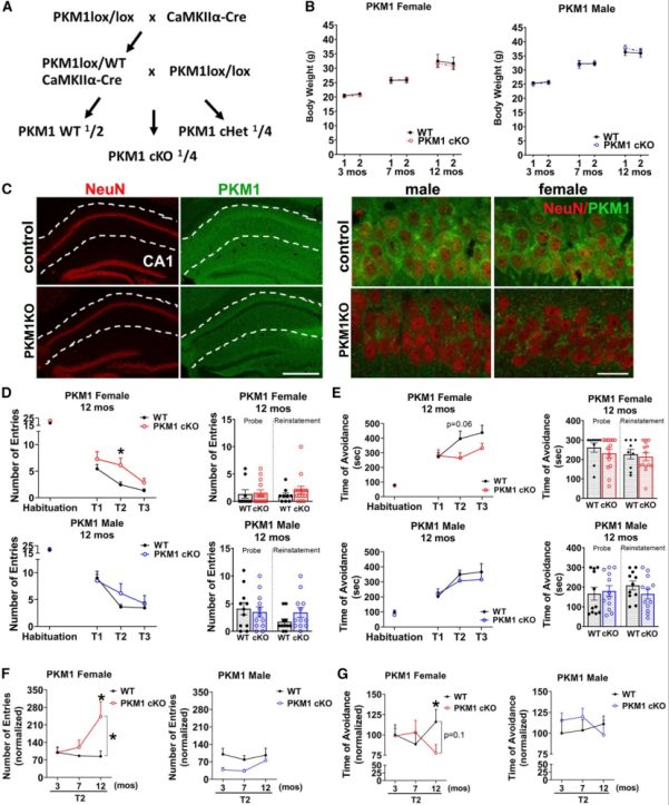
Nakamura 团队接下来利用小鼠以研究在活体动物中神经元葡萄糖代谢的重要性。他们对动物的神经元进行了工程改造,分别使其在海马体区域的CA1神经元缺乏负责葡萄糖吸收的转运蛋白GLUT3和糖酵解所需的激酶PKM1(丙酮酸激酶的主要神经元亚型,催化糖酵解的最后一步)。为研究神经元中某些分子产物的空间分布和表达水平,UCSF的Chaumeil开发出基于超极化碳 13 的神经成像方法(HP13C MRS)。她团队的成像显示了当神经元中的糖酵解被阻断时,小鼠大脑的新陈代谢是如何变化的【3】。研究人员进一步研究糖酵解水平的变化对大脑功能的影响。结果表明,随着年龄的增长,雌性小鼠出现了严重的学习和记忆问题。
图注:雌性 GLUT3cKO 小鼠的 CA1 和总脑容量较小
图片来源:参考文献【2】
图注:随着年龄的增长,雌性小鼠的学习记忆能力对糖酵解依赖性需求增强
图片来源:参考文献【2】
神经元依靠糖酵解来维持突触处的 ATP 水平
为进一步探究糖酵解水平降低是如何损害 CA1 神经元功能的,研究人员用 Cre 或空载体共转染 GLUT3lox/lox 和 WT 神经元,再利用 ATP 荧光共振能量转移 (FRET) 传感器检测对ATP 水平。他们发现神经元依靠糖酵解来维持突触处的 ATP 水平,进而维持神经元的正常功能。
图注:神经元依靠糖酵解来维持突触处的 ATP 水平
图片来源:参考文献【2】
神经元应对糖酵解受阻的补偿策略
当糖酵解受阻时,神经元有什么补偿策略以维持自身的功能吗?研究人员使用空间基因组学来检查 7 个月大的 GLUT3cKO 和 WT 小鼠 CA1 神经元中的基因表达情况,并对 CA1 神经元中的差异表达基因(DEGs)进行了无偏分析。与碳水化合物或线粒体能量代谢相关的基因被识别出来。线粒体基因包括 Iars2,它编码线粒体异亮氨酸-tRNA 合成酶,其突变会导致 Leigh 综合征等一系列呼吸链功能受损的临床疾病。还包括 Echdc2,它编码一种参与脂肪酸 β 氧化和缬氨酸分解代谢的线粒体蛋白,其缺乏也会导致 Leigh 综合征;以及黑色素细胞诱导转录因子基因 Mitf,可调节 PDH62 和 PGC1α的表达,同时增加氧化磷酸化,在呼吸条件下提高 ATP 水平。事实上,在 GLUT3cKO 小鼠的 CA1 神经元中,Mitf 表达通过免疫荧光增加。
调控能量促进大脑健康
“我们开展的研究为进一步了解葡萄糖代谢如何变化和导致疾病奠定了基础,”文章通讯作者Nakamura 说。
他的实验室正计划与 Chaumeil 的团队合作,在未来研究神经元葡萄糖代谢如何随着神经退行性疾病而变化,以及基于能量的疗法如何靶向大脑以增强神经元功能。
参考文献:
【1】Bélanger, M., Allaman, I., & Magistretti, P. J. (2011). Brain Energy Metabolism: Focus on Astrocyte-Neuron Metabolic Cooperation. Cell Metabolism, 14(6), 724–738. https://doi.org/10.1016/j.cmet.2011.08.016
【2】Li, H., Guglielmetti, C., Sei, Y. J., Zilberter, M., Le Page, L. M., Shields, L., Yang, J., Nguyen, K., Tiret, B., Gao, X., Bennett, N., Lo, I., Dayton, T. L., Kampmann, M., Huang, Y., Rathmell, J. C., Heiden, M. V., Chaumeil, M. M., & Nakamura, K. (2023). Neurons require glucose uptake and glycolysis in vivo. Cell Reports, 42(4). https://doi.org/10.1016/j.celrep.2023.112335
【3】GladstoneInst. (n.d.). Sugar rush: Scientists discover key role of glucose in brain activity. EurekAlert! Retrieved April 23, 2023, from https://www.eurekalert.org/news-releases/986852
来自: 生物谷
更多阅读:






