电商可以说是依赖于营销带来流量、转化的一种产业。获客成本(亦可称为流量成本)在整体成本结构中占比最大。
那中型电商企业的规模、资源都有限,怎么做才能持续提升每一分钱的投资效益?
台湾垂直特卖电商「创业家兄弟」的案例值得探究借鉴。
他们创立之初,智能手机发展迅猛,于是将营销的重点放在移动端的布局上。但不久之后发现一个矛盾点,智能手机的流量成本虽然低,但转化效果并不好。从最终点击的归因模式上来看,大部分转化反而来自PC端。
这种情况下,还要不要坚持移动端作为主要的投放平台?
这里面其实忽略了一个点,就是最终点击归因模式的计算所存在的“bug”。
它的计算方式是将转化全部归功给最后一个点击,试想一下,如果消费者在做出购物决定之前都会用手机查产品的信息,然后再去PC端的网站进行购买。将所有功劳都归为PC端,显然不是很公平,也不全面,会导致忽略掉部分的信息。
那在整个消费旅程中,怎么判断移动端对转化的帮助程度?又该如何证明?
解决这个问题关键点就是能否避免掉最终点击的局限,全面、真实的看到整个消费旅程中,每个接触点的转化情况。
只有这样,才能真正的将营销费用花在刀刃上。
「创业家兄弟」尝试使用数据驱动归因模型(Data Driven Attribution)。通过收集大量的数据,对比能够带来转化以及未能成功转化的路径,从中找到每个接触点实际上对最终转换的影响力高低。
结果如何?
「创业家兄弟」发现,手机在目标受众的消费路径中所带来的转化效果显著,高达55%。证明了押注移动端的营销策略是正确的。
此外,他们通过DDA模型发现了一个被忽略的增长点——通用型关键字。实际上在转化中,通用型关键字起到了很重要的作用。
而之前的搜索广告布局中,「创业家兄弟」主要重点放在核心字词上,比如品牌相关词等等。
调整优化后,通用关键字带来的转化增长了13%,像「居家用品」这类通用字词,转化增长高达47%。这些也直接提升了整体广告投放的效果,广告投资回报率(ROAS)提升了10%。
雀巢曾经也用过同样的方式。
当时,台湾雀巢婴幼儿营养事业部面临数字营销的挑战,消费者路径越来越复杂,只看单一点击很容易错误的评估媒体成效,判断验证每个接触点真正的价值成为难点。
他们选择怎么做?如何了解到每个关键字的价值以及整合的消费者洞察?
举个例子:(仅供参考,不代表广告活动实际操作细节)
在领取「雀巢妈妈孕哺营养胶囊」的消费者路径中,假如有一波用户先是搜“妈妈孕哺”,然后点击了品牌字“雀巢妈妈胶囊”,完成注册注册转化率为2%;但另一群用户,跟上一组相比,多搜索了“怀孕吃什么”这个关键字,最终转化率高达3%。基于这些数据,使用DDA模型进行转化对比。
最终转化率增长了7%,单笔转化成本平均下降10%。
上面的两个案例都用到了「以数据为依据的归因模型」。
它和其他模型有何不同?
最显著的一点就是它依据的是——你账户中的转化数据。基于此,来计算转化路径上每次互动的实际贡献。
所以想使用它,就需要满足一定的数据门槛:
30天内,获得的Google搜索点击次数必须达到1.5万次,并且转化操作获得的转化次数必须达到600次。
正在使用的时候,在30天内获得的Google搜索点击次数下降到1万次以下,或者转化操作获得的转化次数下降到400次以下,那么也将无法继续使用该归因模型。
如果数据量达到要求,想将现在使用的模型转换为DDA模型,进行以下的操作即可:
1、登录你的Google Ads帐号。
2、点击工具标签页,然后选择转化。
3、在该表格中,选择您要修改的转化操作,然后点击修改设置。
4、点击归因模型,然后从下拉菜单中选择以数据为依据的归因。
5、点击完成,然后点击保存。
还有另外一种方式,可以在“工具 > 归因”中,通过“概览”归因报告更新归因模型。只需点击页面顶部的“升级到以数据为依据的归因”横幅,然后按照显示的说明操作即可。
做完更改后,你可能会发现“广告系列”标签页中的报告发生了变化。
像按比例分配的功劳,会根据你选择的归因模型,对于某个具体转化,其功劳会在有贡献的广告互动之间进行分配。因此,“转化次数”和“所有转化次数”列中的数据将开始出现小数。
还有转化耗时,Google Ads根据广告互动的日期报告转化数据。由于非最终点击归因模型在多次互动之间分配转化功劳,且每次互动都发生在不同的时间点,因此与“广告系列”报告相关的转化耗时可能会增加。
发生这种情况时,你可能会在更改归因模型后的几天内看到转化次数暂时略有下降。
这时候,可以查看“路径指标”归因报告中的“发生转化所需的平均天数”视图。比较建议耐心等一段时间,直到发生转化所需的平均天数过去之后再评估效果。
此外,还需要对出价、目标进行更改,因为方式变了之后,可能导致出价过高或过低。如果仅使用人工出价,那就不用太担心这个问题。
但要是用的“目标每次转化费用”或“目标广告支出回报率出价策略”,则更改目标就很重要了,一起来看个例子:
假设你使用的是目标每次转化费用出价,并改用“以数据为依据”的归因模型。过去两周内,两个广告系列在“转化次数”列中的最终点击效果如下所示:
“品牌”(漏斗下端)广告系列:每次转化费用为5美元,共200次转化
“常规”(漏斗上端)广告系列:每次转化费用为20美元,共50次转化
由于是目标每次转化费用出价,所以上述目标也是出价中采用的目标。
现在,如果查看“转化次数(当前模型)”列(反映了过去以数据为依据的归因的效果),将看到:
“品牌”(漏斗下端)广告系列:每次转化费用为6.67美元,共150次转化
“常规”(漏斗上端)广告系列:每次转化费用为10美元,共100次转化
当归因模型从“最终点击”改为“以数据为依据”后,要是目标每次转化费用的目标仍保持在5美元和20美元,那转化次数的变化将意味着一系列的出价更改,因为针对“品牌”广告系列的出价过低,而针对“常规”广告系列的出价过高。
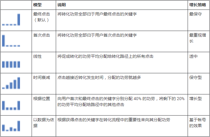
看到这儿,你会想方法好是好,但现在数据量达不到要求,还有哪些模型可以选择?
直接上图:
来自:触脉咨询
更多阅读:


