数据要素是数字经济发展的核心引擎。从微观看,数据作用 于劳动者,便于人们学习、使用先进的知识和技术,提升人力资 源的素质,提高劳动生产率;数据作用于资本,可以辅助投融资 决策,更好地推动金融服务实体经济;数据作用于技术,可以重 塑创新范式,促进先进技术的传播、扩散,带动全社会生产力水 平的提升。从宏观看,数据作用于经济,可以优化资源配置,促 进生产方式变革,提升经济发展的效率与质量数据作用于治理, 可以推进政府管理和社会治理模式的创新,实现政府决策科学化、 社会治理精准化、公共服务高效化。
数据要素流通是贯彻落实《关于构建数据基础制度更好发挥 数据要素作用的意见》的重要体现,其以公共数据、企业数据、 个人数据为主体,以数据供需方、数据商、第三方专业机构、数 据监管方等为主要参与对象,实现数据产权、定价、流通、交易、 使用、分配、治理、安全的有效落地,促进数据供需双方的互通 对接,在数据资源化、资产化、资本化的过程中逐步释放数据价值。
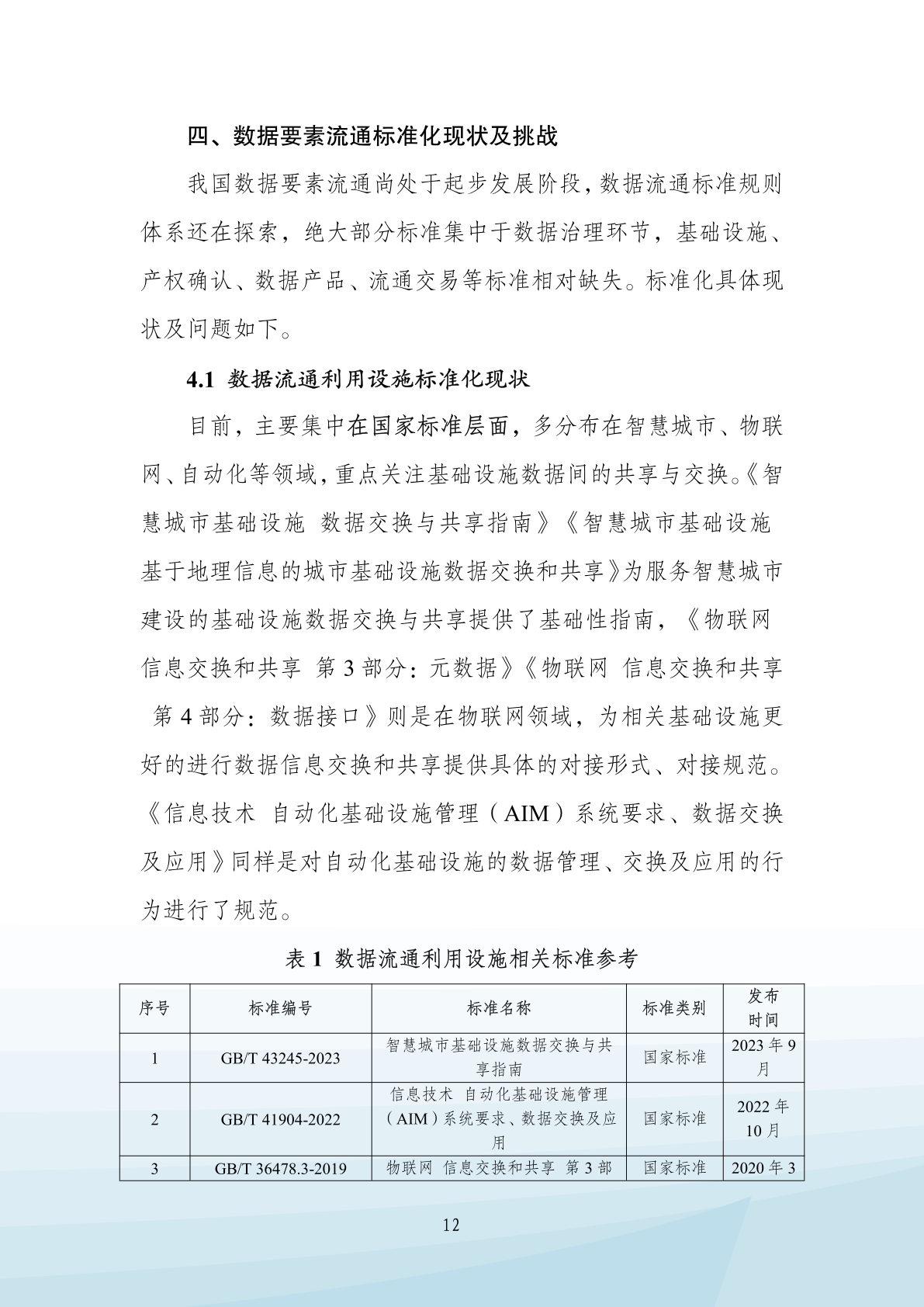
在数据流通利用设施方面,基础设施的建设完善能够为数据 流通应用提供通用化的平台支撑、传输服务、跨域应用、标识管 理等能力,帮助数据要素在设计、生产、管理、销售、服务等全 生命周期的流程优化,进一步降低数据应用门槛,提升数字化水 平。亟需通过规范数据流通利用中数据接入、数据传输、流通平 台、流通应用等相关设施的技术、流程、管控要求,为不同行业、 不同地区、不同机构提供可信的数据共享、开放、交易环境,保 证数据要素更好推动数据要素赋能千行百业,促进数字化转型和 智能化升级。
_30.png)
文档链接将分享到199IT知识星球,扫描下面二维码即可查阅!
更多阅读:
