2023年,全国游客满意度综合指数80.04,继续保持在 “满意”区间且基本恢复至2019年同期水平。
节假日是游客满意度评价的关键窗口期,假日游客满意度见证了旅游业 从产业链重构滞后、修复加速、到供需匹配加速、旅游服务回升的进程。
2013-2023年交通满意度保持上升超势,2023年国内游客对交通的满意度指数为81.57, 较2019年同比增长0.61%。
高铁、民航、公路以及城市小交通的基建完善显著提升了出游便利度、自由度,链接了 更远的远方,拓展了更新的空间。
2023年国内游客对目的地形象、 当地居民态度、重游度的满意度指数分别为80.81、 87.26、 82.32,较2019年同比分别增加1.45%、 0.32%和5.25%。
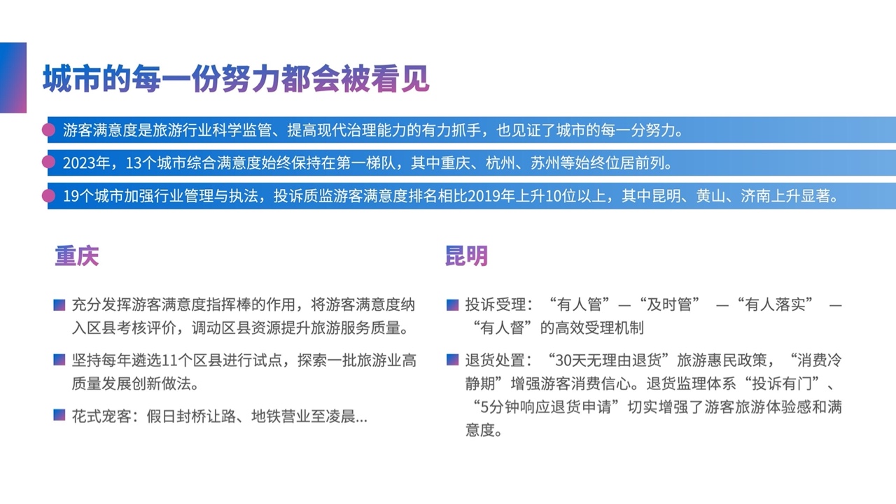
2023年,游客对投诉质监处理的满意度水平为72.10,较2019年同比 提高1.16%,处于“一般满意”区间,但从长周期来看,投诉质监常 年低于综合满意度指数和现场调查与网络评论水平,成为制约总体满 意度提升的短板。

更多阅读:
