《报告》结合我国城市经济和体育产业发展情况,在一至三线城市中选取国内26个具有代表意义的城市,对中高收入、具备一定锻炼习惯且每年有一定体育消费等特征受访者的运动行为、消费习惯和健身器材市场发展情况进行调研,调研时间为2021年11月-2022年1月。值得一提的是,《报告》还将调研结果与宏观数据、往年数据进行对比,全面而深入地分析了这类人群的习惯、消费偏好与场地器材使用的综合情况,进一步探讨我国大众运动行业的社会经济价值与变化趋势,从宏观和微观层面给行业以数据指引,为政府有关部门体育消费普查数据提供有益补充。
《报告》共分为五个章节,分别从参与、消费、场景与器材、消费热点以及政策和趋势的维度,对大众运动的行为与消费展开了一系列的研究。除特别注明外,本报告中的“大众健身”均特指城市居民体育活动。
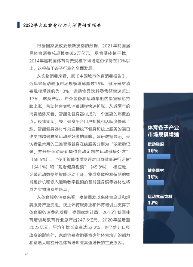
《报告》调研显示,运动参与人群与去年同期相比有小幅上涨,2022年每周锻炼1-2次及以上的运动人群合计占比为98%。运动频率上看,轻度运动人群则呈现出显著增加的趋势,相应每周锻炼5次以上的人群减少。虽然运动频率下降,但调研显示每次锻炼时长由2021年的61.8分钟增长至64.1分钟。热点运动项目调研显示,跑步、健步/健走、羽毛球、游泳、乒乓球是大众参与最多的五大运动项目。
消费层面,2022年人均运动消费为4709元,相比于2021年下降16.9%,这种趋势普遍体现在各城市层、年龄层和收入阶层中。从消费类型来看,受到线下场景波动的影响,实物、服务和活动消费的比例均有不同程度下降,其中体育服务相关客户流失最为明显。但与此同时,运动鞋服、器材消费呈现增加趋势增加,尤其是瑜伽、游泳和球类用品广受欢迎,而羽毛球和跑步机品类均成为爆款。
在运动场景选择上,社区全民健身中心、体育公园、体育综合体和大型体育场馆等专业体育锻炼场景使用比例上升,社区全民健身中心等免费或低收费场景的利用率显著提高。
值得一提的是,选择体育公园进行经常性锻炼的人群比例从去年的35%上升至42%,增长势头明显,对于在此锻炼的运动人群而言,其硬件设施的质量和是否免费是关键。与此同时,体育公园的四类运动器材使用比例普遍偏高,从用户端说明过去一年我国公共体育设施建设增效显著。

更多阅读:
