统计数据显示,截至 2022 年底,我国拥有 876 个室内 外各类滑雪场,1576 个滑冰场地,覆盖 30 个省区市,冰雪 运动场地总数量 2452 个,较上一年度增加 8.45%。
2023 年,冰雪场馆数量继续增长,全国共有各类冰雪运 动场地 2847 个,其中,滑冰场地 1912 个,滑雪场地 935 个 1 。相比 2022 年,2023 年冰雪运动场地数量增长了 16.11%, 其中,滑雪场地增长 6.74%,滑冰场地增长 21.32%。
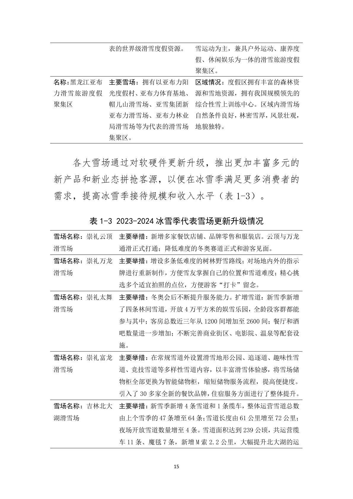
截至 2024 年 4 月 30 日,在对 2023-2024 冰雪季滑雪场 地的调查中,全国共有 862 个滑雪场馆正常营业3,其中室内 滑雪场馆有 59 个。
2023 年,我国滑冰场地达到 1912 个,占冰雪场馆总数 量 2847 个的 67.16%,相比 2022 年数量增长速度达到 21.32%, 大幅高于滑雪场地 6.74%的增长速度。
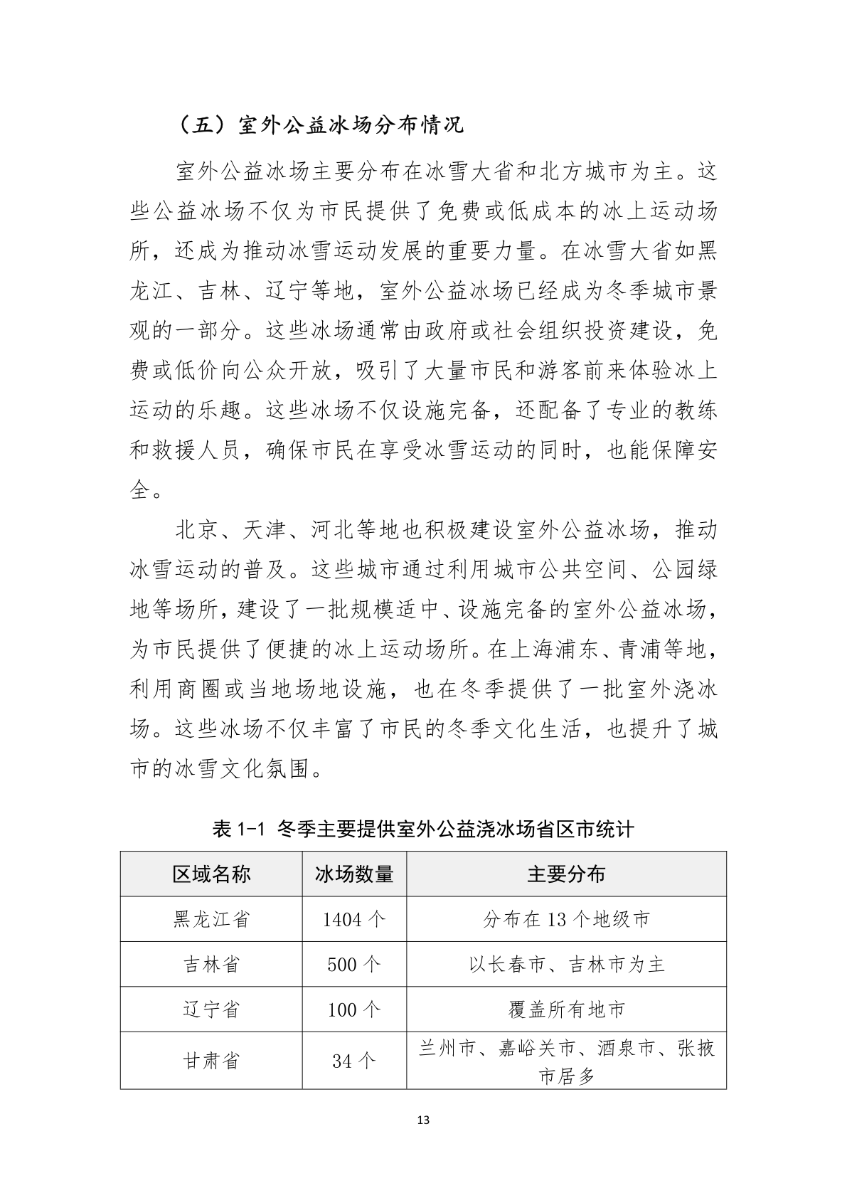
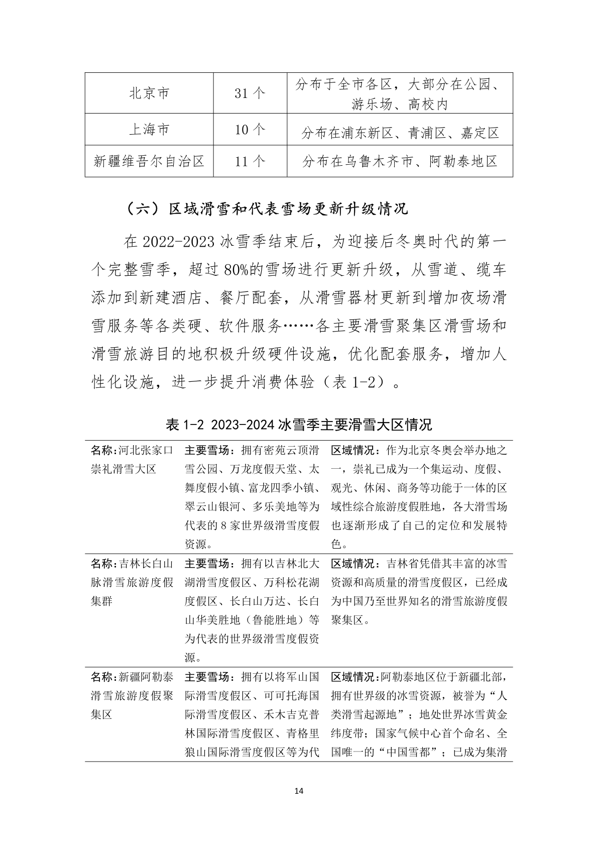
调研数据显示,截至 2024 年 4 月,我国包括花样滑冰 场、冰球场、冰球馆、冰壶馆、滑冰场、滑冰馆、速度滑冰 场、速度滑冰馆、雪车雪橇馆等各类滑冰运动场馆总计 1970 个,其中正常运营的室内真冰场数量达到 663 个,其他包括 室内仿真冰和移动冰场等类型的冰场 1308 个,室外公益性 浇冰场 2096 个。
精华版_30.png)
文档链接将分享到199IT知识星球,扫描下面二维码即可查阅!
更多阅读:
