《2020中国数字营销人才发展报告》(简称“《报告》”),全面梳理了国内数字营销人才的发展现状、需求与痛点、人才培养与专业教育中的问题。同时,也为各方在数字营销人才建设中的作用和发力方向提出了建议。
1、数字营销人才供给乏力
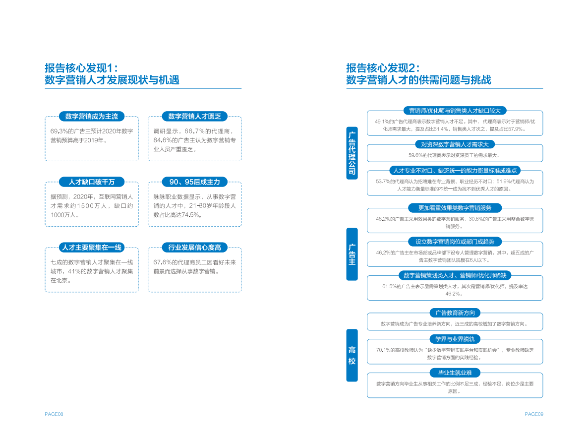
《报告》指出,数字营销已成为数字经济中的重要一环。截至2019年,互联网广告在整体广告市场中的占比已超过50%。伴随行业的蓬勃生长,人才供给“断层”日趋明显,行业人才缺口持续扩大。
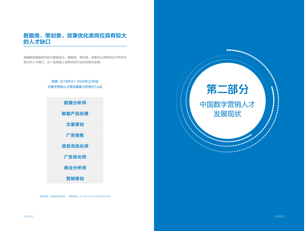
据测算,2020年互联网营销人才缺口已达1000万,占行业人才总需求的三分之二。有超过六成代理商和超过八成广告主已感到行业人才“严重匮乏”。伴随品牌对营销转化率需求的上升,与之相应的效果类、数据类、策划类岗位人才供需矛盾尤为突出,一定程度上制约了行业发展创新。
2、人才供需之间存在落差
广告主和广告代理商虽然在数字营销岗位设置存在一定差异,但在人才需求上呈现出更广泛的共性,例如营销师/优化师是各方最为紧俏的人才资源,各方都感到无法获得足够的行业资深人才,招聘满意度整体较低。
高校方面,作为数字营销人才的重要供给侧,大部分设有广告专业的高校都已细分出数字营销方向,并设置相关课程。但在课程占比、师资力量等方面,尚无法完全匹配行业需求,同时存在缺少实践平台,毕业生经验不能完全满足企业需求的问题。
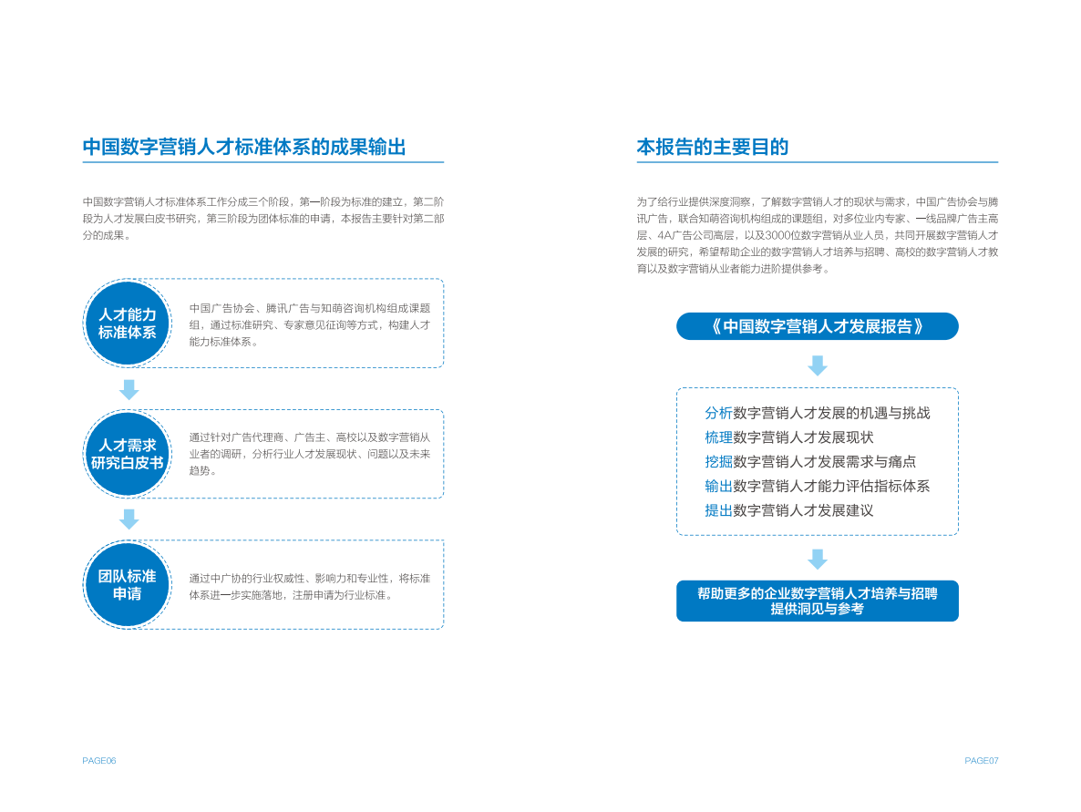
3、设立人才标准引导人才培养及进阶发展
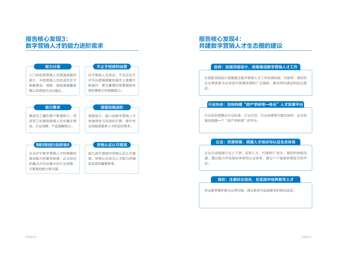
《报告》指出,由于数字营销在媒体类型、媒体技术、评估方式等方面与传统营销存在本质差异,使数字营销人才既要掌握营销通用技能,又必须不断适应数字时代的变化常态。
作为人才考量参考标准的中国广告协会&腾讯广告数字营销人才能力评估指标体系,也收入在《报告》中。这一体系综合展现了数字营销从业者一级、二级能力指标,同时也指出了不同层级人才所需匹配的能力重点。
4、多方协作推动行业人才建设
对于人才生态的整体建设,《报告》中给出了政府、行业协会、企业和高校的不同分工及各自可发挥价值的建议。尤为重要的一点在于联合参与各方实现“协力”,共同构建“政企学研用”一体化平台。
PDF版本将分享到199IT知识星球,扫描下面二维码即可!
更多阅读:

























































