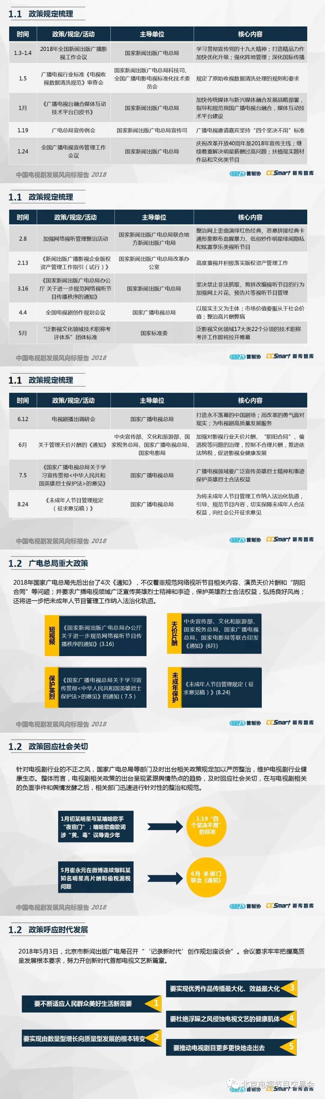
首都影视发展智库:2018中国电视剧发展风向标报告 电视开机率下降,网络播放量上升,影视上市公司股价低迷,投融资项目数量走低,但仍有一些高质量电视剧在收视和口碑上获得双丰收,那么2018年的电视剧发生了哪些变化,未来会有哪些趋势呢? 首都影视发展智库、首都广播电视节目制作业协会、CC-Smart新传智库等在2018北京电视节目交易会(秋季)上联合发布了《中国电视剧发展风向标报告(2018)》。 更多阅读:艺恩:2016年中报电视剧交易额营收超60亿元 同比增幅24%2015 年下半年电视剧市场展望击壤洞察:2018年电视剧内容植入分析Digital TV Research:预计2018年全球传统付费电视和OTT电视剧与电影营收达到2650亿美元猫眼研究院:2023年5月猫眼「电视剧」热度榜2015年中国电视剧市场规模约为882亿元 电视广告约429亿元Parrot Analytics:2021年Q1全球观众想看的原创剧一半来自Netflix艺恩咨询:2013年8月国产电视剧网络播放量尼尔森:2014年美国电视剧收视率排行榜信息图: 大数据告诉你追剧狂人为谁痴狂艺恩咨询:2013年中国电视剧市场规模达到108亿元Ampere:电子游戏改变电视剧、电影可推动玩家增长140%艺恩咨询:2013年中国电视剧市场年中观察Ampere:2023年H1最受欢迎的电影和电视剧排行榜《庆余年》连续5天登顶热度榜,好口碑高曝光打造良心剧集