近日,网易考拉海购发布《2017进口美妆趋势报告》。网易考拉海购作为国内最大跨境自营电商平台,在近3年来也见证着美妆产品销量的快速增长;面部护肤、清洁、底妆、防晒等基础型、标准化较高的护肤和美妆产品在线上的销量一直稳步上升,而一些眼部护理套装、化妆刷工具、面部清洁套装等产品近年增长较快。
混合型肤质居多 选择美妆重功效
根据网易考拉海购《2017进口美妆趋势报告》》显示,中国女性半数为混合型肤质,而在年轻群体中油性皮肤也较多,随着年龄增长中性、干性肤质不断增多,将近有7成以上女性消费者曾经或正在经历长痘痘阶段。这也导致了中国女性消费者,在对美妆类商品的选择时,更注重其功效成分。
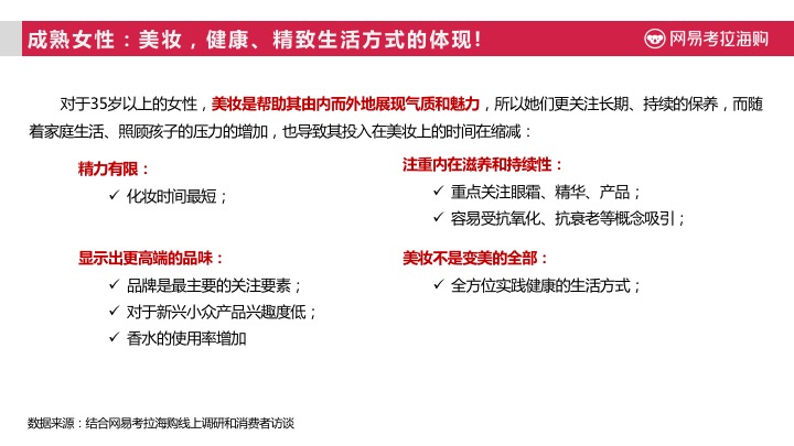
以护肤类商品为例,滋润补水作为最基础的功效得到所有用户的关注,年轻用户对于一些效果外显、及时性的功能更加关注,比如美白、祛斑祛痘、去黑头等等;而中年群体则对这些功能的关注明显降低,主要集中于补水、抗氧化、抗过敏等内在保养功效。
而对于一些新兴美妆概念的尝试,女性消费者也大多聚焦在功效上,并且呈现两极分化的趋势:年轻族群偏爱“药妆” 中年群体更关注科技、医学美容。
受地缘优势带来的相应肤质影响,日本系美妆产品几乎是中国女性各个年龄段的选择。但其他国家也有着不同的受众,年轻群体主要购买韩国及中国的产品,成熟女性则更偏好法国、 美国的产品。对于不同原产地的跨境美妆商品,中国消费者对于不同国家美妆产品的特点也了然于心,日本的“药妆”、美国、法国产品的高科技配方以及中国的纯天然等概念较为深入人心。
美妆现状高普及率 年轻群体“花样多”
根据报告内容显示,中国将近79%的女性消费者都会化妆和护肤。但相较护肤产品在使用上呈现的醒目进阶性,美妆产品没有明显的规律;除了底妆类产品使用的人数最多,一些易于入手使用且市场热度较高的单品比如口红、眉笔等也受到追捧;而在个人的彩妆产品的使用数量上,也呈现较为分散的特征,这也说明中国女性在彩妆行为上还不成熟,个体差异性大。
深究其原因,主要在于中国女性消费者目前中国女性继续在美妆上进阶的动力似乎不足,即便化妆10年以上依然主要停留在满足日常所需的“够用”阶段。
将近72%的女性消费者,其妆容也主要集中在工作妆和聚会妆这2种。
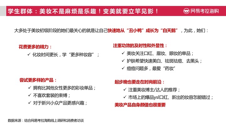
但得益于中国美妆达人与博主的影响,中国学生群体在彩妆上展现出较高的兴趣度,口红、眉笔、隔离、化妆工具、眼影、遮瑕等多方面产品有较高的使用率。虽然以学生为主的年轻用户(22岁以下)群体的化妆年限最低,但会的妆容数量却最多:化妆年限在1年以下的比重占据了47%,但会4种以上妆容的比例明显高于其他年龄层,可见他们对于一些新的妆容更愿意尝试,也更愿意在不同场合用妆容表达不同个性。
但爱“花样多”的学生群体,对于美妆产品的价格仍然较为敏感,美妆花费主要集中在千元以下,她们在选择美妆产品更加务实,最关注主打功能和价格,对于品牌的关注度排在第三,而对于外形设计的关注也相对较高,体现出年轻一代购物“注重颜值”的特点;而成熟女性则明显关注品牌,同时对于原产地、内部成分等因素更加关注。
向往高端产品 更要适合中国需求
与消费现状形成强烈反差的是,88%的中国女性消费者在经济条件允许的情况下,希望使用更高端的化妆品,59%的消费者表示愿意尝试新兴小众商品;对比来看,高端化的诉求依然强烈,在学生群体中也具有很高的比例,随着年龄增长,对于小众品牌的兴趣度会逐渐降低。
从品牌选择上,不同年龄阶段的女性消费者,其对品牌的选择也存在差异,除了资生堂深受各年龄阶层女性消费者喜爱外,学生群体更偏好平价、口碑较好的产品,比如悦诗风吟、雅漾、无印良品等品牌,而像YSL口红、得鲜等一些网络热门美妆产品也颇受好评;随着年龄增长,一些更加高端的品牌如雅诗兰黛、兰蔻、 SKII 、CPB等品牌更加受欢迎。
但中国女性由于混合性、油性肤质较多,更偏好轻薄质地的产品,尤其是22岁以下的年轻一代最爱喷雾质地,而与此相对的是使用进口美妆产品中的最大痛点就是质地太过油腻,导致难以吸收,口红颜色不合适、设计不合理导致的取用不便也进入了痛点前三。对于中国庞大的,深具潜力的女性进口美妆市场来说,海外美妆品牌需要根据中国女性市场的本地需求,推出针对当地消费人群的新产品,或许将成为市场的新突破点。
PDF版下载可加入我们小密圈,199IT感谢您的支持!

更多阅读:



































