2015年,IBM商业价值研究院联合ECR中国,针对中国零售行业大数据应用的现状进行了调研。结果显示,在中国的零售行业,特别是在线下传统零售行业,大数据分析还处于刚刚起步的阶段。多数企业正在进行大数据的探索并进行相关试点项目。仅有少数领先的零售企业开始利用大数据应对明确的业务挑战。
从组织结构来看,零售企业大数据分析更多地分散在各个业务部门中,只有不到1/3的企业有独立的部门负责整体的大数据分析。在已经开展大数据分析的零售企业中,分析主要集中在精准营销、顾客洞察、商品优化和供应链完善几个方面。
将企业最需要利用大数据提升的业务与已经实施的大数据项目的领域进行对比,我们发现,提升客户洞察是零售企业最需要利用大数据进一步提升的重点领域。
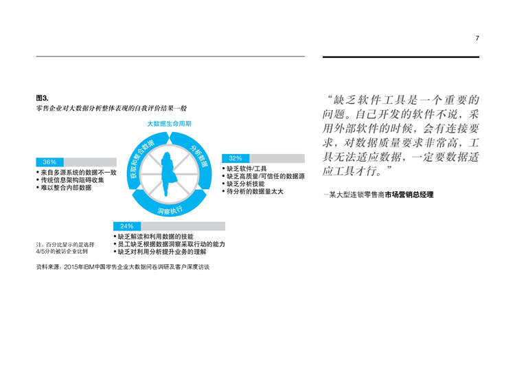
完整的大数据生命周期包括数据获取和整合、数据分析和根据数据洞察采取行动三个阶段。零售企业对大数据分析整体表现的自我评价结果一般,特别是在数据分析和基于数据洞察采取行动方面。同时,企业希望在分析手段方面更加深化和多样化,如使用预测性、规定性和认知性分析方法。
零售企业对未来如何利用大数据以及大数据的发展构想可以分为三个层面:
第一个层面是支持大数据运营,零售企业可以通过对价值链上多方数据的分析挖掘,提高供应链、物流等方面的运营效率,并利用大数据分析的结果支持领导层决策。
第二个层面是形成大数据产品,即形成独立的大数据产品,采用免费、出售或合作方式提供给内外部客户。
第三个层面是构建大数据平台,即部分向平台型企业转型的零售商将利用大数据搭建企业生态平台,为平台上的企业服务,促进共同的繁荣。
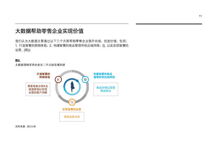
我们认为大数据主要通过以下三个方面帮助零售企业提升自我,创造价值。包括:
1. 打造智慧的购物体验
2. 构建智慧的商品管理和供应链网络
3. 以及实现智慧的运营
具体来说,零售企业大数据分析应用可以归纳为如下几个方面:在智慧的客户体验领域的全方位的顾客洞察、提升客户服务、基于位置的营销和服务、以及精准营销;在智慧的商品管理和供应联网络领域的供应链优化和商品优化;以及在智慧的运营领域的财务管理、劳动力管理和防损/防偷盗管理。
零售企业已经充分意识到大数据分析对其未来业务发展的战略意义,他们需要从这三个方面规划战略和实施步骤,将大数据分析作为向未来转型升级的核心驱动力。
数据为王的时代,如何利用大数据分析提高企业生产经营效率?IBM商业价值研究院发布《大数据助力中国零售业转型》报告为大家解读。
以下为《大数据助力中国零售业转型》报告全文:






















更多阅读:
