IBV:中国制造2025 大数据驱动新价值网络

伴随“中国制造 2025”的出台,制造业必须高瞻远瞩,主动构建以数据洞察为驱动的新价值网络。而创造价值过程中的参与者、产品和生产三个要素,是如何被赋予”智慧的”新内涵?又有什么转型路径供参考呢? IBM 商业价值研究院(IBV)将在以下报告中为您揭晓。

1476096647-3483-3417eb9bbd9019658f4a0d

 

1476096647-2576-3417eb9bbd9019658f4a0e

 

1476096647-8865-3417eb9bbd9019658f4a0f

 

1476096647-9960-3417eb9bbd9019658f4b10

 

1476096647-3879-3417eb9bbd9019658f4b11

 

1476096647-7121-3417eb9bbd9019658f4b12

 

1476096648-6821-3417eb9bbd9019658f4b13

 

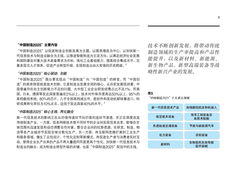
1476096648-6209-3417eb9bbd9019658f4c14

 

1476096648-7256-3417eb9bbd9019658f4c15

 

1476096648-7461-3417eb9bbd9019658f4c16

 

1476096648-4864-3417eb9bbd9019658f4c17

 

1476096649-8173-3417eb9bbd9019658f4d18

 

1476096650-1901-3417eb9bbd9019658f4d19

 

1476096650-5719-3417eb9bbd9019658f4e1a

 

1476096650-9984-3417eb9bbd9019658f4e1b

 

1476096650-5713-3417eb9bbd9019658f4e1c

 

1476096650-2730-3417eb9bbd9019658f4e1d

 

1476096650-6014-3417eb9bbd9019658f4f1e

 

1476096652-6139-3417eb9bbd9019658f4f1f

 

1476096652-2677-3417eb9bbd9019658f4f20

 

1476096652-6630-3417eb9bbd9019658f5021

 

1476096652-1148-3417eb9bbd9019658f5022

 

1476096652-5123-3417eb9bbd9019658f5023

 

1476096652-8146-3417eb9bbd9019658f5024

 

1476096653-1101-3417eb9bbd9019658f5125

 

1476096653-1204-3417eb9bbd9019658f5126

 

1476096653-2835-3417eb9bbd9019658f5127

 

1476096653-3112-3417eb9bbd9019658f5228

感谢支持199IT
我们致力为中国互联网研究和咨询及IT行业数据专业人员和决策者提供一个数据共享平台。

要继续访问我们的网站,只需关闭您的广告拦截器并刷新页面。
滚动到顶部