2014年12月18日,中国证券业协会发布了《私募股权众筹融资管理办法(试行)(征求意见稿)》,中国股权众筹终于迎来了规范化的监管。2015年3月最近发布的《国务院办公厅关于发展众创空间,推进大众创新创业的指导意见》中,开展互联网股权众筹融资试点,增强众筹对大众创新创业的服务能力,成为重要内容。目前,创业创新蔚然成风,互联网精神及技术所带来的新型投融资模式,将深刻地影响中国经济,主要体现在:一是众筹有利于缓解小微融资难的问题,鼓励创新创业;二是有利于丰富投融资渠道,刺激金融创新;三是有利于引导民间金融走向规范化,拓展和完善多层次资本市场;四是有利于分散融资风险,增强金融体系的弹性和稳定性;五是有利于创造就业机会,促进技术创新和经济增长。作为我国互联网金融六大模式之一,众筹拥有强大的爆发力及良好的前景。在此背景下,清科研究中心特推出《2015年中国众筹市场发展报告》,详细剖析了全球和国内众筹市场的发展状况,针对宏观经济、产业政策和重大事件进行详细的阐述和分析;同时,以清科研究中心的数据为基础,对目前中国众筹市场上的标杆机构进行分析,指出众筹市场尚存在的风险,并对2015年中国众筹市场情况进行展望。
国内众筹模式监管状况:股权众筹逐渐规范化
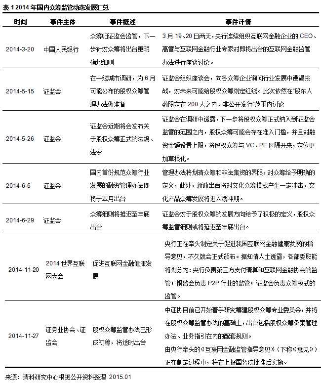
2014年12月18日,中国证券业协会发布了《私募股权众筹融资管理办法(试行)(征求意见稿)》(以下简称“意见稿”),该征求意见稿就股权众筹监管的一系列问题进行了初步的界定,包括股权众筹非公开发行的性质、股权众筹平台的定位、投资者的界定和保护、融资者的义务等。股权众筹以私募方式发行,与交易所市场互补,使得多层次资本市场又增加了一个新层次。
此次《意见稿》的出台,加速了股权众筹行业的监管框架的完善。相较于商品众筹、债权众筹,股权众筹是高风险的投资品种,天使投资一般也只有十分之一的成功率。此次《意见稿》并未对进入标准提出过高要求,但对于投资者实施适当性管理制度。作为互联网金融的新兴业态,股权众筹的重要性已获得政府认可,2014年11月,李克强总理在国务院会议便明确指出要“建立资本市场小额再融资快速机制,开展股权众筹融资试点”。此次《私募股权众筹融资管理办法》公开征求意见于2014年12月31日截止,此后将在修改完善的基础上正式发布实施。
中国众筹市场发展运营情况:股权类众筹发展速度加快
本报告统计分析部分采用2014年国内典型的13家众筹平台[1](包括4家股权类众筹平台和9家奖励类众筹平台)的全部上线项目数据作为样本。根据清科集团旗下的私募通统计,2014年该13家众筹平台共发生融资事件9,088起,募集总金额13.81亿元人民币。其中,股权类众筹事件3,091起,募集金额10.31亿元人民币;奖励类众筹事件5,997起,募集金额3.49亿元人民币。
2014年该13家众筹平台预期募资规模37.84亿元人民币,其中奖励类众筹模式预期募资规模2.81亿元人民币,占拟募资规模的7.4%,股权类众筹预期募资规模35.03亿元人民币,占拟募资规模的92.6%。
可以看出,股权类众筹项目融资金额占所有众筹融资金额的74.7%,大大高于奖励众筹融资金额所占比重。但从预期募资金额上来看,股权众筹领域仍存在巨大资金缺口,其融资需求超35.00亿元人民币,但实际市场资金供给规模仅占资金需求的29.4%,这一组数据也侧面反映出我国中小企业融资难、融资渠道有限等问题;而奖励类众筹投资对象是某个具体项目而不是新创立的公司,并不能像股权众筹模式一样真实的反应中小企业所面临的生存现状。奖励类众筹数据显示,已募集到的金额远超拟募集的金额,是拟募资规模的1.24倍,奖励类众筹模式基本满足市场融资需求。近年来我国股权众筹模式发展较快,已成为移动互联网、互联网类企业融资的选择途径之一。在国内股权类众筹以原始会、天使汇为代表的平台快速发展,在其带领下股权类众筹仍要逐步摸索适合自己的发展模式,更好地助力初创企业发展。
股权类:2014年,原始会平台改版并上线大量项目,加之大家投及天使汇众多项目有些开始募集时间较早、有投资者明确表示有投资意愿但仍未募集完毕的情况,在整体运行情况分析处我们使用全部上线项目数据进行分析。在通过对国内四家股权类众筹平台数据进行统计,2014年中国众筹领域内由于股权众筹的融资方均为初创期企业,因此从投资阶段来讲,种子期和初创期企业占比较高。总体来看,天使汇本年度发起项目2,607个,为四家机构之首,已募集金额达7.69亿元人民币;原始会发起融资项目281个,已募金额1.94亿元人民币;大家投共发起185个融资项目,已募金额3,933.00万元人民币;天使客仅有18个项目上线,但已募集的金额为2,875.00万元人民币。
奖励类:目前国内奖励类众筹对项目募集规定如在规定的时间内未能募集到预期资金规模,已募集的资金将退还给投资者,但其实投资者有投资意愿并已经发生了实际的投资行为,由于平台制度问题或未到募集结束时间,该供给行为未能成功,故本部分数据分析采用全部上线项目数据。通过对国内9家奖励类众筹平台的项目数据进行统计,2014年在奖励类众筹网站中,京东众筹、众筹网、淘宝众筹各项数据均领先于其他平台。在项目数量上,众筹网以1,964的项目个数遥遥领先;支持人数低于淘宝众筹和京东众筹;从已募资金额来看,众筹网占比17.6%,众筹网在奖励类众筹平台中发展速度较快。在募集金额上,京东众筹于2014年7月上线,是继供应链金融、消费金融、支付业务及平台业务之后,京东金融推出的第五大业务板块。京东众筹在募资金额上独占鳌头,以1.47亿元人民币的募资金额远远领先于其他平台,上线项目301个,显示出强劲的发展势头。
整体来看,在2014年项目数量上,众筹网以1,964个项目数量稳居各众筹平台之首,这也意味着平台每天要上线5-6个新项目;其次,点名时间、追梦网、天使汇、淘宝众筹4家平台的项目数量均在500-1,100之间,表明平均每天平台会上线2-3个新项目,其中天使汇网站上有上万个可投资项目,清科数据库收录的目前较为活跃的、有投资人关注、项目信息较为完整的共565个;淘梦网受限于平台自身产品种类问题,项目数量较少;大家投作为国内最早成立的股权众筹网站之一,,前有天使汇领跑,后要面对原始会等平台的崛起,平台发展较为缓慢,目前上线项目为185个;天使客于2014年5月上线,尚处于发展期,目前上线项目为18个。在项目融资额上,奖励类众筹平台京东众筹及淘宝众筹的募资成功率均在100.0%以上,其中京东众筹的募集成功率更是达到1,240.9%。而股权类众筹平台的募资成功率相对较低。主要由于奖励类众筹平台的回报为实物产品,项目投资风险小且投资门槛低,投资者遭受的最大投资风险是收到的实物商品质量不好或者有瑕疵。乐童音乐、淘梦网募资成功率较低的原因主要受限于平台自身的定位,淘梦网的电影类产品投资周期较长、风险较高且监管层近期曾表示要对文化类众筹产品加强监管,故投资者投资行为较为谨慎,加之国内用户目前对垂直类众筹平台的认识程度较低等综合类因素,平台募资成功率均不高。
小结:众筹模式在2011年来到中国,一大批众筹网站相继成立并快速发展,互联网金融创新正在改变以往创业投资的传统理念,各类众筹模式的兴起也正日益拓宽大众投资的新兴渠道。2014年11月19日,李克强总理在国务院常务会议上首次提出,“要建立资本市场小额再融资快速机制,开展股权众筹融资试点”。随后,2014年12月18日,中国证券业协会起草了《私募股权众筹融资管理办法(试行)(征求意见稿)》。监管规则的出台将对行业产生促进作用,众多有实力的机构加入众筹行业,进一步扩大众筹市场,点燃众筹创业激情。此外,国内众筹行业的规范化、阳光化也会进一步提升;规范政策的提出,将为众筹行业带来良好的发展机遇,我国众筹行业在2015年将迎来快速健康发展。
[1]该13家众筹平台包括:天使汇、原始会、大家投、天使客四家股权众筹平台,众筹网、点名时间 、追梦网、淘宝众筹、乐童音乐、觉、京东众筹、中国梦网、淘梦网九家奖励众筹平台。
更多阅读:








