报告下载:添加199IT微信公众号【i199it】,回复关键词【2024年中国跨境进口电商B2C行业消费趋势】即可下载
随着中国跨境进口行业的日益成熟,跨境电商渠道蓬勃发展,为海外商家业务增长注入了强大的动力。其中,抖音电商全球购2021年上线,近年来平台持续加速,蓄势聚力,2023年规模年同比增长超80%,保持高速增长态势。
从需求端来看,跨境电商购物者展现出了强大的消费潜力,催生出差异化的消费趋势:
品质追求:跨境电商购物者往往有较高的消费能力,并愿意为自身品质生活的追求支付溢价;
精明懂行:跨境电商购物者热爱钻研,十分了解自己的细分诉求,对市场和产品的专业度有更深入的认知,懂得如何找寻最适配自身的产品;
兴趣驱动:在进行购物决策时,跨境电商购物者更加习惯以“兴趣”为锚点,会在购买前进行充分的信息收集。他们希望看到更丰富的商品详情页内容,对产品与品牌故事的重视程度高于其他购物者;
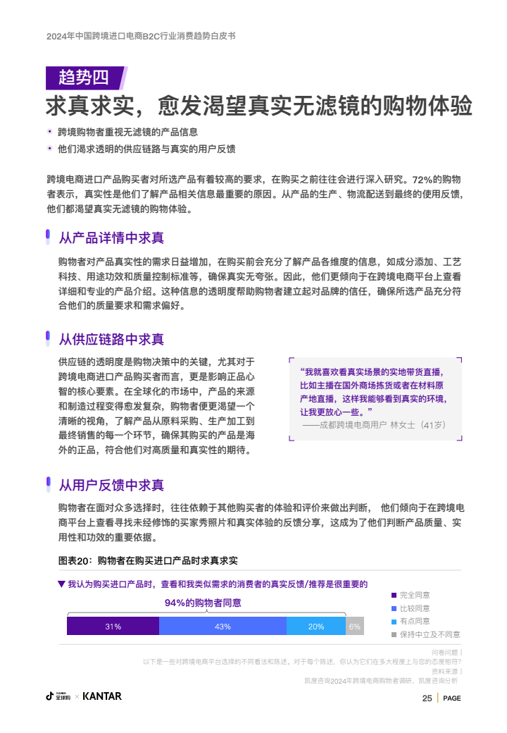
求真求实:跨境电商购物者在选择产品时更看重商品和品牌相关信息的专业性和真实性,并倾向于依赖其他用户的真实反馈来做决策。他们偏爱那些提供实地场景展示或专业测评的直播内容,追求真实、无滤镜的购物体验。
因此,想要入华的海外品牌与商家应该:
人:深入洞察跨境电商购物者人群特征、生活方式、消费态度及品类偏好等要素;
货:提升货品供给,并通过差异化产品组合优先锚定目标人群核心需求;
场:积极拥抱全域兴趣电商抖音电商全球购,通过内容场和货架场双场共振的运营模式,提升转化效率,助力品牌与商家实现可持续增长。

报告下载:添加199IT微信公众号【i199it】,回复关键词【2024年中国跨境进口电商B2C行业消费趋势】即可下载
更多阅读:
