这是一个汽车品牌乘风破浪的时代。从高歌猛进到寸土必争,2024年,汽车市场进入新的加时赛阶段。传统燃油车角逐市场份额,新能源汽车上演“中国速度”。各大车企从产品、服务、价格到营销,按下了竞争的加速键。
但我们同样看到,有产品没有流量、有流量没有销量、有销量没有利润,成为品牌们面临的普遍痛点。并且,伴随人群消费习惯和偏好的变迁,线上线下触媒习惯的离散碎片,汽车购买的决策因素变得更加多元复杂。
过去传统的流量型打法开始失灵、效益比渐低,汽车品牌的营销进入到用户运营驱动的新模式。不管是品牌还是平台,我们需要用第一人称视角和用户沟通,与用户交朋友。身处新的变化与挑战之下,每个品牌都要调整看市场的目光,迭代自身的能力模型与营销方式,找到行之有效的解题方法。
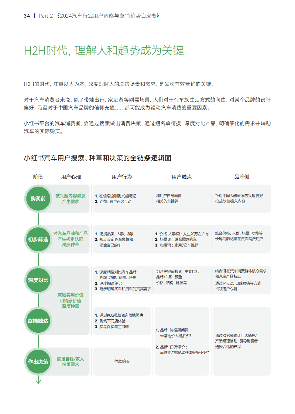
对汽车品牌来说,小红书是一片充满潜力的价值蓝海。强消费能力、高消费意愿的用户,充满“人”感的生活方式社区,真实的产品口碑和生活体验,是种草的基石。在这里,品牌能够利用多样化的人群洞察、趋势场景与小红书的科学方法论,以更低的成本触达精准人群,实现汽车的产品种草和有效营销。
从科学洞察上看,汽车品牌能通过小红书的用户数据洞察平台,找对潜在目标人群。通过人群包的工具辅助、对笔记内容的理解,找准人群破圈路径,实现用户需求的整体洞察。
用户沟通上,小红书的反漏斗人群模型能设定每个人群的渗透率目标,实现触达。内容投放上,小红书的BKFS工具,能让汽车品牌的内容铺设与商业流量进行匹配,放大优质内容的精准性,构建更紧密互信的用户关系。
在效果度量阶段,小红书能从人群、内容、生意三大资产的维度,进行营销效果的度量。通过投放模型的优化,实现投放的确定性与生意提效。可持续的商业,往往建立在正确的节奏与有效的方法之上。面对诸多外部变化,汽车品牌需要有贯穿全生命周期的人群洞察能力、可持续的价值输出能力、以及完善敏捷的市场反馈和支撑体系。
《2024汽车行业用户洞察与营销趋势白皮书》的发布,从人群洞察到营销趋势,体现的正是小红书在汽车领域深耕细作的信心与决心,以及平台对于汽车品牌的实际助力。
小红书相信,通过与汽车品牌伙伴们的紧密合作,我们可以一起为用户带来更加精彩的汽车生活体验,实现品牌与用户的深度连接,共创汽车营销的新篇章。

更多阅读:
