随着人们年龄增长而出现的认知衰退问题正在成为老龄化社会中越来越严重的挑战,据估算,全球约有5500万人受到此类问题的影响。
在以往研究中有许多神经元被证明与此类疾病的发生发展有关,比如神经内分泌细胞表达的主要生殖激素——促性腺激素释放激素(GnRH),它可以迁移或投射到与智力功能有关的大脑部位,当GnRH的表达不足时,嗅觉缺陷、早衰和类似阿尔茨海默病(AD)的神经退行性病理学现象就会出现,由于年龄或疾病导致的GnRH不足可能是随着时间推移导致多种类型认知衰退的普遍机制,值得注意的是,相当比例的男性COVID-19患者也表现出持续低睾丸激素水平,类似于GnRH产生缺失或异常,而SARS-CoV-2已被证明可以侵入大脑。
综合考虑这些发现,在这类患者中,GnRH系统可能被感染或功能异常,导致出现在“长期COVID”或COVID后综合症患者中观察到的加速衰老和认知功能缺陷。然而,GnRH神经元在COVID-19患者中受到何种方式和多长时间的影响目前仍不够清楚。
2023年9月12日,国际期刊《柳叶刀》子刊EBio Medicine发表了一篇题为Long-COVID cognitive impairments and reproductive hormone deficits in men may stem from GnRH neuronal death的研究论文,该项研究证明了促性腺激素释放激素(GnRH)丧失与病理性老化期间认知功能缺陷之间的因果关系。
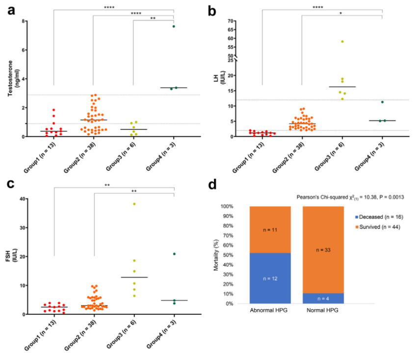
研究团队首先测量了在COVID-19患者中HPG轴(下丘脑-垂体-性腺轴)的功能,HPG轴在正常情况下工作时,性腺激素的反馈会影响GnRH和促性腺激素的释放,结果显示许多患者显示出HPG轴的功能受损,这可能与COVID-19感染有关。
图一:男性患者血清睾酮和促性腺激素(LH和FSH)浓度1
由于GnRH是一种控制生殖过程的激素,而它的产生和释放受到大脑中特定细胞的调控。在一些COVID-19患者中,病毒可能会侵入大脑,并导致这些细胞受损,从而影响了性激素的产生和释放,导致性功能问题。这些细胞通常位于大脑中的特定区域,它们通过血管系统将GnRH激素输送到垂体腺,以控制生殖系统的工作。然而,这些细胞不是在大脑中形成的,而是在嗅觉系统中产生,然后在胚胎发育期间迁移到大脑中。因此,在某些COVID-19患者中,病毒可能通过嗅觉途径或血液途径进入这些细胞,导致它们受损。
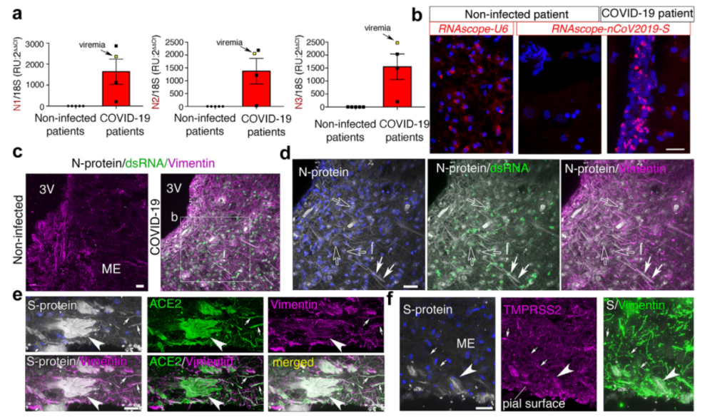
新冠病毒进入细胞需要两个关键因素:ACE2和TMPRSS2。ACE2是一种能够与病毒S蛋白结合的蛋白质,而TMPRSS2则帮助S蛋白与ACE2结合。当这两个因素合作时,病毒就能够进入细胞并开始复制。为了验证SARS-CoV-2进入人体细胞的方式,作者分析了感染COVID-19的患者大脑组织,特别是垂体门脑核中的组织。
他们使用免疫荧光标记技术观察了病毒蛋白质、ACE2和TMPRSS2等细胞因子的存在,结果显示这些因子在感染患者的大脑细胞中大量存在,表明病毒成功进入并复制。进一步的,作者还分析了感染COVID-19患者的嗅觉系统,尤其是与嗅觉有关的细胞。结果显示病毒蛋白质、ACE2和TMPRSS2存在于嗅觉神经层(ONL)中,这是嗅觉感受神经元的入口处。此外,病毒的dsRNA也存在于患者的嗅觉系统细胞中,而在对照组中不存在。这些结果暗示了病毒可能通过嗅觉系统进入细胞,结果如图二所示。
图二:COVID-19患者和未感染对照中下丘脑中病毒转录物和蛋白、ACE2和TMPRSS2的表达1
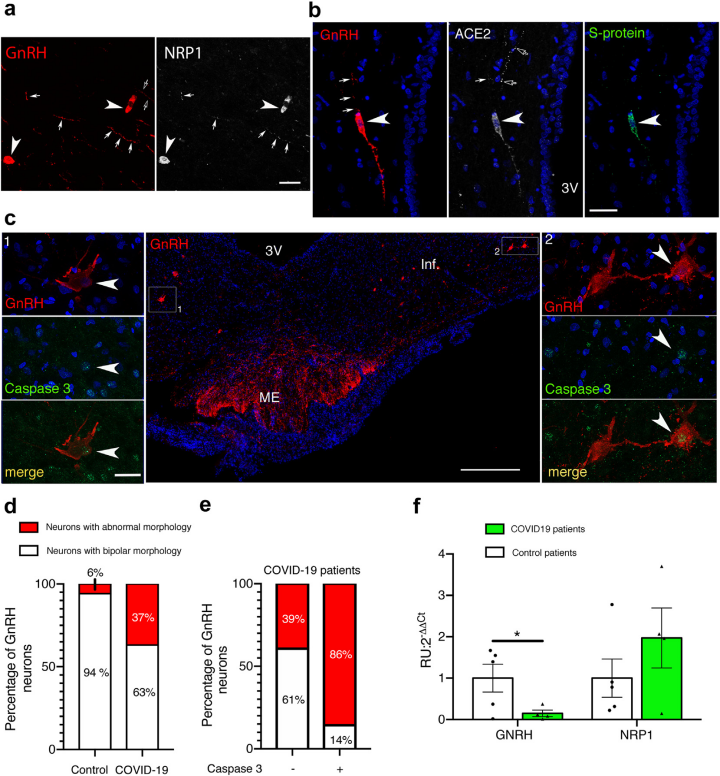
既然SARS-CoV-2成功感染了大脑细胞,特别是与控制生殖激素的细胞相关的部分,那么GnRH神经元是否受到SARS-CoV-2感染以及感染是否导致它们的损伤或死亡呢?
图三:在COVID-19患者中,SARS-CoV-2会感染GnRH神经元并导致其死亡。1
通过分析感染患者的大脑组织,特别是GnRH神经元。研究团队发现,在所有研究的患者大脑中,大约三分之一的GnRH神经元显示出异常的形态,表明它们可能处于不健康或死亡状态。一些GnRH神经元还表现出 cleaved caspase-3,这是大脑中其他受感染细胞的凋亡标记物,这些现象在所有感染的患者大脑中都存在。此外,实验还使用RT-PCR分析了四个COVID-19患者大脑中的GnRH转录物,结果显示与五个对照组大脑相比,GnRH转录物几乎完全消失,总之,这些实验结果暗示SARS-CoV-2感染可能会对GnRH神经元产生负面影响,这可能对生殖和激素系统产生重要影响。
综上所述,这项研究探讨了SARS-CoV-2感染对GnRH神经元的潜在影响,这些神经元在调控生殖和大脑功能中起着重要的作用。一些新冠患者在感染后仍然经历持续的低睾丸激素水平,这可能与GnRH神经元的功能受损有关。这为解释”长期新冠”患者出现的一系列症状,包括认知问题、疲劳和嗅觉问题,提供了新的线索。
研究同时也揭示了GnRH神经元与认知和代谢功能之间的潜在关联。这对于理解认知衰退和代谢疾病(如糖尿病)的机制以及它们如何与生殖功能相互作用具有重要意义。基于这项研究,进一步研究GnRH神经元与认知和代谢功能之间的关联,以揭示它们之间的详细机制,并开发潜在的治疗方法,可能有助于应对认知衰退和代谢疾病。
参考文献:
1. Sauve F, Nampoothiri S, Clarke SA, et al. Long-COVID cognitive impairments and reproductive hormone deficits in men may stem from GnRH neuronal death [published online ahead of print, 2023 Sep 13]. EBioMedicine. 2023;96:104784. doi:10.1016/j.ebiom.2023.104784
来自: 生物谷
更多阅读:




