官方数据显示,2022年末,我国60岁及以上人口达2.8亿。去年9月,国家卫健委发文称:“十四五”时期,我国将从轻度老龄化进入到中度老龄化。
「变老」是每个人都逃不开的话题,除了白发皱纹、眼花耳背、体能下降等岁月痕迹,认知功能障碍也是衰老的重要表现,严重影响老年人的生存质量,也给家庭和社会带来沉重的照护负担。
为了奔向延长健康寿命、减轻医疗负担、增强社会活力的美好愿景,目前,“健康老龄化”理念受到广泛推崇,各国科研人员也不断为之努力。
近日,来自耶鲁大学医学院、美国加州大学旧金山分校等单位的研究人员,在Nature子刊Nature Aging上发表了一篇题为“Longevity factor klotho enhances cognition in aged nonhuman primates”的研究论文[1],不但突破性发现了长寿因子klotho可增强老年恒河猴的认知能力,与此同时,令人震惊的是,较低剂量Klotho(10μg/kg)治疗效果良好,出现了明显的认知改善,而更高剂量的治疗无效,为人类衰老相关认知障碍治疗提供新的思路和希望!
https://doi.org/10.1038/s43587-023-00441-x
Klotho(KL)是一种长寿因子,被认为是参与哺乳动物衰老过程的基因,参与多个重要生理学功能功能,影响着胰岛素和成纤维细胞生长因子(FGF)信号、Wnt和n-甲基-d-天冬氨酸受体(NMDAR)功能。因其抑制衰老、延年益寿的功能,故以希腊命运女神克洛托的名字命名。
既往研究表明,小鼠中Klotho的全身性升高增加了突触可塑性、认知能力及神经对衰老、阿尔茨海默病和帕金森病相关毒性的恢复能力[2]。但尚未对大脑遗传、解剖和功能复杂性增加的动物模型——非人类灵长类动物(NHPs)进行研究,仍存在知识缺口。
恒河猴与人类有93%的系统发育相似性(小鼠70%),具有与人类相似的遗传多样性,并表现出复杂的高阶认知功能。和人类一样,恒河猴经历了由年龄引起的认知能力下降和突触变化,但没有明显的神经元损失,损害了包括海马和前额叶皮质(PFC)在内的大脑区域。
随着年龄的增长,PFC在工作记忆等执行功能中起作用,并且在恒河猴中显示出年龄诱导的神经元放电缺陷、受调节的蛋白激酶C(PKC)活性、神经递质平衡和结构衰退。
该研究的主要目标是测试恒河猴中是否存在一种Klotho剂量,能将血清中Klotho水平提高到人类生命周期的存在范围,并在增强认知功能治疗效果上与小鼠实验相当。次要目标是在恒河猴中探索更高剂量的Klotho,以测试Klotho介导的认知益处是否可能是剂量依赖性的。
研究者首先合成了恒河猴来源的Klotho蛋白(96%同源于人类),并通过小鼠实验验证了其功能活性。使用的是α-klotho蛋白的循环激素形式,而不是跨膜形式。
测试了先前验证可增加小鼠突触和认知功能的Klotho剂量(10 μg/kg)的效果。与预期相同,小鼠外周给药4小时后,恒河猴Klotho增强了突触效能的长期增强(LTP),与此同时,Y迷宫中的工作记忆也有所提高。提示该剂量的恒河猴形式的Klotho蛋白在小鼠大脑中具有生物活性。血清Klotho水平方面,给药4小时后,小鼠血清Klotho水平增加了约6倍。
图:恒河猴klotho具有生物活性,可提高老年恒河猴血清klotho水平(来源:[1])
在小鼠身上完成初步验证后,在本次研究的主人公——恒河猴上的实验正式拉开帷幕。大家可以猜一猜,经Klotho外周干预,在恒河猴身上是否会出现与小鼠类似的血清Klotho水平增加?
研究者给恒河猴外周注射了不同剂量的Klotho(0.4-30 μg/kg s.c.),发现10 μg/kg的治疗剂量可显著提高血清水平5倍,值得注意的是,在人类脐带血中观察到的血清Klotho水平比成人同样高5倍,两者幅度一致。
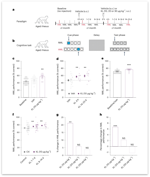
接下来,研究者探究了单次外周给药10 μg/kg Klotho对老年恒河猴(平均年龄21.78岁,相当于人类年龄65岁)认知能力的影响。
认知测试使用空间延迟反应(SDR)进行,该任务评估工作记忆和空间记忆,包括正常记忆负荷(NML;更容易的任务)和高内存负载(HML;更艰巨的任务)。
数据表明,10 μg/kg的Klotho增强了老年恒河猴的认知能力,这种效应在NML和HML的记忆测量中都持续了至少2周。
与NML相比,Klotho对HML的影响更大,这可能是因为HML是一项更困难、更敏感的任务,需要改进的动态范围更大。
图:恒河猴klotho增强老年恒河猴的认知能力(来源:[1])
那么,Klotho的剂量是不是越高越好呢?本研究中,高剂量的Klotho(20和30 μg/kg)并未增恒河猴认知能力。提示在人类认知能力增强治疗的窗口期,可能需要更低、更“生理性”的激素水平。
关于这一发现,研究者认为,由于Klotho具有多效性作用,因此可以有趣地推测,其在低剂量下作用的特异性代表了一种平衡的、跨信号系统的多模态效应,固有地有利于提高认知。高剂量的Klotho,超过人类一生中所经历的剂量,可能会对信号系统产生不同的影响,造成不再增强认知的失衡。
综上所述,较低剂量的Klotho可以增强老年NHPs的认知能力,这表明外周治疗或补充这种内源性物质可能对人类衰老有治疗作用。期待有一天能见证该研究的临床应用,让更多被认知功能障碍困扰的老年人享受到健康幸福的晚年!
参考文献:
[1] Castner SA, Gupta S, Wang D, et al. Longevity factor klotho enhances cognition in aged nonhuman primates. Nat Aging (2023).
[2] Dubal DB, Yokoyama JS, Zhu L, et al. Life extension factor klotho enhances cognition. Cell Rep. 2014 May 22;7(4):1065-76.
来自: 生物谷
更多阅读:



