从前几年的计划生育鼓励独生子女,再到二胎的开放,三胎政策,可以看得出来人口的缩减以及大家生育欲望的降低。而面对无论是二胎还是三胎,对于女性来说考虑最多的问题无非是生育多胎对自身的健康有没有影响?这也是影响生育力的重要原因之一。
有研究表明生育多胎可以推迟女性的更年期,因为激素会影响卵巢停止排卵,同时生多胎减少乳腺癌,卵巢癌等疾病的发生几率,增强女性生殖系统的防御能力。
但是生育多胎也有很多显而易见的弊端,比如说由于多次分娩会造成女性盆底肌出现损伤,引起子宫脱垂或者阴道松弛;腹直肌的分离造成明显的身材走样;生殖产道扩张更容易出现感染和炎症等。
除了以上这种能够直观感受的变化外,也有研究对女性生育多胎更深层次的生理变化进行了研究,生育多胎会通过降低细胞的增殖能力从而增加患糖尿病的风险,甚至会降低端粒的长度,从而影响女性的寿命。
近日发表在Nature子刊《Experimental & Molecular Medicine》杂志上的文章“Multiparity increases the risk of diabetes by impairing the proliferative capacity of pancreatic β cells”发现生育多胎会损害胰腺β细胞的增殖能力,从而增加患糖尿病的风险。
图1 https://www.nature.com/articles/s12276-023-01100-2
为了探究多次妊娠后对产妇代谢水平的影响,研究人员建立了多产小鼠模型,9周龄雌性C57BL/6 J小鼠连续交配分娩3次,并在最后一次分娩后3周分析其代谢特征,而同窝未进行交配的雌鼠作为对照组。
图2 多产小鼠模型
研究结果表明多次妊娠小鼠(multipara)的比未妊娠小鼠(virgin)更容易增加体重并产生胰岛素抵抗,但胰腺β细胞会适当的补偿了胰岛素抵抗,而随着时间推移,β 细胞无法补偿胰岛素抵抗增加时,就会出现葡萄糖不耐受。
图3 多次妊娠小鼠的比未妊娠小鼠更容易增加体重并产生胰岛素抵抗
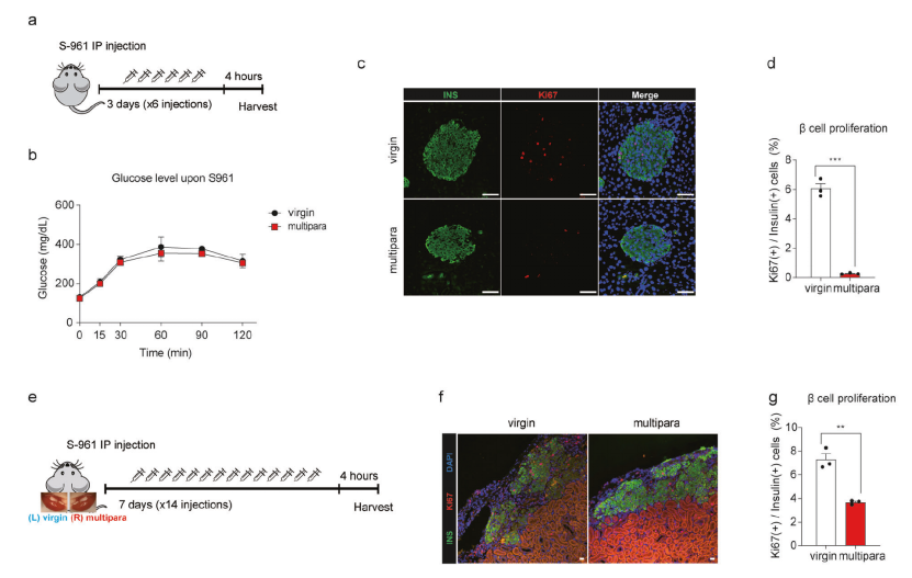
多次妊娠小鼠的β细胞响应胰岛素抵抗的增殖能力可能存在缺陷。在最后一次分娩后3周用胰岛素受体拮抗剂S-961治疗多次妊娠小鼠,并评估这些小鼠的β细胞增殖。在用药三天后,两种小鼠均出现葡萄糖不耐受,但S-961能诱导未妊娠小鼠更多的β细胞增殖,但是在多次妊娠小鼠未发现这种效应。
图4 S-961治疗多次妊娠小鼠未引起β细胞增殖
为了深入了解与多次妊娠小鼠β细胞增殖能力受损相关的分子特征,对多次妊娠小鼠和未妊娠小鼠中分离的胰岛进行了批量RNA测序 (RNA-seq),发现了许多差异表达基因 (DEG),但主成分分析(PCA)并未发现跟增殖能力有关的基因表达变化,而S-961处理后的两类小鼠,转录组结果显示多次妊娠小鼠胰岛中上调的基因相对较少,表明可能无法激活增殖机制。
图5 多次妊娠小鼠和未妊娠小鼠RNA测序 (RNA-seq)结果
在人类中,与分娩次数较少的女性相比,怀孕次数较多的女性葡萄糖耐量降低。并且发现分娩后体重增加的多次妊娠女性胰岛素分泌功能受损,而相反的是如果这些女性维持或减轻体重可以维持其胰腺β细胞功能。这项研究强调,多次怀孕的女性需要更加注意生活方式的改变,如减肥,以降低产后糖尿病的风险。
这引发了我们的思考,多次妊娠可能会对女性有一些潜在的损害。在2018年《Human Reproduction》杂志发表的文章“Parity associated with telomere length among US reproductive age women”就曾提出生育多胎会加速细胞衰老,生育多胎的产妇端粒长度较短。
图6 https://academic.oup.com/humrep/article/33/4/736/4858327
端粒是位于染色体的末的一串DNA的重复序列,很多研究认为端粒的长度与人类寿命的息息相关,随着年龄的增加端粒长度会不断磨损缩短,并且还有研究发现工作较少、睡眠较多、行为健康、精神疾病较少的女性端粒较长。
这篇研究纳入了1999年至2002年全国健康和营养检查调查中的1554名20-44岁的女性,共计1954人。在已生育的女性中,30% 生育过1胎,37%生育过2胎,23%生育过3胎,7% 生育过4胎,4%生育5胎或以上。
结果表明经产妇女几何平均端粒长度(以 T/S 比表示)为 1.10(95% CI:1.06,1.13),未产妇女为 1.17(95% CI:1.13,1.22),这些分别相当于 5919和 6104个碱基对。
研究人员报道,生过孩子的女性的端粒长度相当于11年后端粒的长度,这个意味着生孩子使女性衰老了11岁。这个长度变化甚至比报道的吸烟或者肥胖导致端粒长度的变化程度更大。
在该研究中认为生育过孩子的女性的端粒长度变短,并且生育的次数始终与较短的端粒长度相关,意味着生育的次数跟端粒长度变化的程度有关系,并且胎次可能会加速细胞衰老。
总而言之,生育对女性带来的伤害是不可估量的,但是每当宝宝呱呱坠地的出现在她们面前时,这种伤害似乎瞬间可以被磨灭,这也是母爱的力量。宝宝的出生会治愈母亲因生育带来的伤害,这应该也是自然界中不可用科学解释的现象之一吧。
参考文献:
1、Moon, J.H., Lee, J., Kim, K.H. et al. Multiparity increases the risk of diabetes by impairing the proliferative capacity of pancreatic β cells. Exp Mol Med 55, 2269–2280 (2023). https://doi.org/10.1038/s12276-023-01100-2
2、A Z Pollack, K Rivers, K A Ahrens, Parity associated with telomere length among US reproductive age women, Human Reproduction, Volume 33, Issue 4, April 2018, Pages 736–744, https://doi.org/10.1093/humrep/dey024
来自:生物谷
更多阅读:






