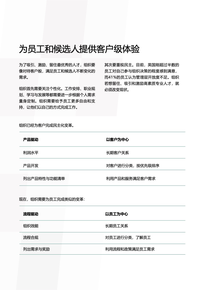
敏捷工作
疫情迫使所有人以敏捷方式工作,在2022年,各组织将寻求永久性的敏捷工作方式。
个性化产品
3D打印、个性化的产品、机器人技术这些概念已经流行了很多年。它们汇聚在一起,重塑产品的制造、营销和销售方式,使生产力、灵活性和个性化迅速提高。
用机器增强人的能力
在组织中,人机结合为工作的完成方式和地点创造了新的机会。现在的重点不再是员工所从事的工作,而更多的是关于人和技术能够提供的能力。
重新构想远程工作
在2022年,希望企业能够积极主动地尝试和推出新的工作模式,在保持灵活性的同时,提高员工之间的联系,并增强企业文化。
行业混合
组织在如何应对消费者行为的改变方面越来越有创新性,超越了行业界限的思考。2022年将是行业混合的一年。
光辉国际发布《2022未来工作趋势-人类的新时代》报告,指出随着工作世界的巨大变革,员工开始对他们的工作提出了非常人性化的需求。人才争夺战比以往更加激烈,这对各地企业构成了生存威胁。组织需要超越财务目标,考虑所有员工的需求,把员工当作人,而不是机器的一部分。打破孤岛,克服远程工作的挑战,确保人们感到与公司的目标和愿景保持一致。
本报告探讨了主导工作世界的七大趋势。对这些趋势做出强有力反应的组织有机会带来变革性增长。

更多阅读:
