第一章 行业概况
手术机器人是集临床医学、生物力学、机械学、计算机科学、微电子学等诸多学科为一体的高度集成的新型医疗器械,整体运行需要多项技术的协同。其中,系统软件中的图像重构、空间配准和定位控制等,是手术机器人最为核心的部分;而硬件装置如机械臂的设计则需要与手术具体情况相结合,反复实验;人机交互的主机必须充分考虑医生习惯和临床应用场景。
手术机器人是 20 世纪 80 年代以来,伴随着微创外科手术的发展而逐步出现并且发展起来的高端医疗设备,主要用于以微创的手段来消除手术造成的大面积创伤对患者的不利影响,进而达到减少患者痛苦和加快术后恢复速度等目的,同时还可以降低常规手术中因医生手部震颤等造成的不可控的手术风险。此外,对于对精度要求很高的骨科、神经外科及口腔科等外科手术,手术机器人还具有精准定位、手术规划、精准成像等功能,并且能大幅减少手术中医生所受辐射伤害和感染风险。
图:手术机器人主要组成部分
资料来源:资产信息网 千际投行 未来智库
从工作原理看,大体上手术机器人通过感知、分析和行动三个步骤来执行辅助手术的工作。首先机器人通过传感器系统(如视觉、触觉、温度等)感知外部环境信息。然后机器人通过人工智能算法对各类信息进行分析、学习,并给出下一步的动作指令。最后,驱动系统根据分析指令完成具体动作并实施反馈状态信息给控制系统。
资料来源:资产信息网 千际投行 海南日报
全球手术机器人市场增长快速,腔镜机器人占比最大。全球手术机器人市场规模从 2015 年 30.10 亿美元快速增长至 2020 年的 83.21 亿美元,年复合增长率为 22.6%。其中,腔镜机器人占比较大,可用于多种手术包括泌尿外科、妇科、胸外科及普外科手术等。据数据统计,其市场规模从 2015 年 23.84 亿美元上升至 2020 年 52.55 亿美元,占比 63.15%。其他类型手术机器人中,骨科机器人这一市场规模增长也很迅速,在 2015 年仅有 1.38 亿美元,而经皮穿刺机器人市场规模有 1.58 亿美元,到了 2020 年骨科机器人增长至 13.94 亿美元超过经皮穿刺机器人 3.80 亿美元规模,其需求受人口老龄化和关节炎患病率的不断提升带动,发展潜力巨大。
图:全球手术机器人市场规模
资料来源:资产信息网 千际投行 未来智库
1.1 手术机器人分类及基本特点
从涉及的学科上看,手术机器人是集临床医学、生物力学、机械学、计算机科学、微电子学等诸多学科为一体的新型医疗器械。通过其清晰的成像系统和灵活的机械臂,以微创的手术形式,协助医生实施复杂的外科手术,完成术中定位、切断、穿刺、止血、缝合等操作。
从自动化水平上看,现阶段的手术机器人仍处于以辅助医生手术为主要功能的半自动化阶段,已应用于普腹外科、泌尿外科、心血管外科、胸心外科、妇科、骨科、神经外科、口腔科等多个领域。
按照手术部位机器人产品可分为腹腔镜手术机器人、骨科手术机器人、神经外科手术机器人、血管介入手术机器人和口腔手术机器人等;按照产品功能则可分为操作类手术机器人和定位类手术机器人。
图:手术机器人分类
资料来源:资产信息网 千际投行
(1)腹腔镜手术机器人
腹腔镜手术机器人广泛应用于外科手术中具有手术创口小、操作精度高、灵活性强、重复性好以及不受疲劳和情绪等人体生理因素影响等优点。当前在美国约 90%的前列腺切除手术和约 80%子宫癌手术均由手术机器人辅助完成,是当前应用范围最广、市场接受度最高的手术机器人。
从关键组成部件上看,主要包括医生控制系统,3D 成像视频影像平台,以及由机械臂,摄像臂和手术器械组成的移动平台。3D 成像视频影像平台可以为医生提供具有沉浸感且清晰细致的解剖组织结构图像提升手术的视觉感。机械臂可实现抓持、钳夹、缝合等各项手术操作,并且比人手的活动自由度更广。实施手术时,主刀医师不与病人直接接触,而是通过三维视觉系统和动作定标系统操作控制,并通过机械臂以及手术器械完成医生的技术动作和手术操作。
从适应症上看,可应用于心脏外科、普通外科、泌尿外科、胸外科、肝胆胰外科、胃肠外科、妇科等相关的微创手术。
(2)骨科手术机器人
骨科手术机器人可应用于膝关节手术和髋关节手术和脊柱外科手术中。传统的骨科手术存在手术风险高、定位困难、植入精度低、复杂术式难普及、智能设备匮乏、手术创伤大、并发症多等问题。而骨科手术机器人可利用术前的三维 CT 影像对病灶进行准确测量,根据病灶大小及植入假体形状进行术中组织的精确判断和操作。
从关键组成部件上看,主要包括机械系统、影像系统和计算机系统。其中,机械系统中的机械臂是手术的核心执行模块,末端的反馈结构具有视觉、力觉、触觉等模态。影像系统能够给施术医生提供更加清晰的影像资料,帮助患处定位和导航。计算机系统是骨科机器人的中枢,主要辅助医生进行手术方案设计和实现路径规划,帮助医生进行手术,此外还能对手术设备进行管理,包括对机械系统各部位的损耗情况进行自检和智能评估。
(3)神经外科手术机器人
神经外科手术主要指针对脑部、脊髓和神经的手术,在操作上具有手术空间小、定位困难等难点。神经外科手术机器人主要通过对脑部病灶位置精确的空间定位,辅助医生夹持和固定手术器械等,并完成如活检手术、深脑刺激、经颅磁刺激、立体定向脑电图、神经内窥手术等的神经外科手术。
从关键组成部件上看,主要包括术前规划软件、导航定向系统、机器人辅助器械定位和操作系统。其中,手术规划软件是神经外科手术机器人的核心技术,帮助医生进行手术方案的规划,在手术前获得患者病灶处的图像,结合医生的解剖学和病理学知识,进行包括手术方法,手术流程,手术切口与路径等方面的规划。导航定向系统是通过以 CT/MRI 等影像设备扫描图像建立的三维模型作为参考,对手术进行规划与虚拟仿真操作。机器人机械结构系统是机器人系统的执行和操作单元,要求机器人末端的误差尽可能小,同时确保各个关节能够按照规划的轨迹进行运动。
从适应症上看,神经外科手术机器人可应用于包括中枢神经系统炎症疾病、帕金森病和癫痫病在内的神经系统疾病、脑血管病和脑梗死,应用市场广阔。
(4)血管介入手术机器人
血管介入机器人主要是在血管介入手术(主要是心血管介入手术)中实施导管的推进和导航,在术前和术中依据影像数据构建病患血管的三维形态图和分析血管交叉口、弯道、弹性、斑块的特征,从而实现在手术过程中对手术器械的跟踪和定位,有助于大幅提升手术的精准度,同时降低医务人员的劳动强度,也在一定程度上减少了手术对于医生个人技术熟练度的依赖。
从关键组成部件上看,主要包括图像导航系统、机械装置与控制系统和力反馈系统等。其中,图像导航系统能够集成显示导丝和血管,并通过三维血管模型构建确保手术安全性。机械装置与控制系统负责导管的推进与旋转运动,由主刀医生操作和操控。力反馈系统可以准确地感受到导丝在血管中的受力情况,确保在引导图像不够直观的情况下也可以保证导丝的安全介入。
(5)口腔手术机器人
机器人的智能化、高精准度等特点,使其在口腔医学领域的应用具有更加独特优势,目前机器人在口腔医学应用的领域主要包括以下几个:
口腔颌面外科学领域:微创,降低手术偏差,增强手术安全性,提高效率;
口腔修复学领域:解决口腔操作空间狭小、人手颤动及精准性等问题;
口腔正畸学领域:提高操作精度和效率;
牙体牙髓病学领域:辅助医师操作,缓解疲劳,节省时间;
其他:包括分析咀嚼运动中牙齿受力机器人、口腔教学机器人、以及模拟下颌运动机器人等。
1.2 发展历程
手术机器人发展脉络:从 1985 年手术机器人发展起步开始至今 30 余年,大致可以分为三个阶段,1985 年到 1999 年为起步阶段,2000 年到 2010 年为发展阶段,从 2011 年至今是创新阶段。
资料来源:资产信息网 千际投行 海南日报
机器人在外科手术中的应用起源于 1985 年的美国,洛杉矶医院的医生使用工业机械臂 Puma 560 完成了全球首个机器人辅助的外科手术——机器人辅助定位的神经外科脑部活检手术。
80 年代末,斯坦福大学研究院是最早进行外科手术机器人研发的机构,此后在 1992 年由 IT 公司 IBM 和加州大学联合推出了全球首个医疗手术机器人 ROBODOC 用于骨科手术中的关节置换。到 1995 年,出身于斯坦福大学研究院的 Frederic Moll 博士创立了当今全球最为出名的医疗手术机器人公司——直觉外科公司(Intuitive Surgical),并开启了手术机器人领域的商业化道路。而此时的中国才刚刚开始在手术机器人领域的探索,研发制造进度较美国滞后了十年以上。1999 年全球首个可正式应用于手术室中的手术机器人系统达芬奇手术机器人率先在欧洲获批上市,这是一款由美国直觉外科公司研发制造的腹腔镜手术机器人。
2010 年我国上市了首款国产手术机器人,是由天智航研发制造的骨科手术机器人,从产品上市角度看,我国同样滞后于美国十年,但是在 2010 年以后,发展进程明显加快,到目前为止,已上市的国产手术机器人产品数量已达 9 个,包含 2 个骨科手术机器人,5 个神经外科手术机器人和 1 个口腔手术机器人。我国手术机器人是以 “定位类” 机器人为开端,在 “操作类” 机器人的推广中走向大众,并逐步在更细分的领域中进化升级。
图:国内外手术机器人发展历程
资料来源:资产信息网 千际投行 中关村产业研究院
从行业发展进程上看,美国手术机器人的发展大体经历了 3 个阶段,从以高校或医院牵头研究,到企业与高校或医院联合开发,最后到企业主导产业化的历程。中国的发展进程与之类似,但是当前正处于第 2 到第 3 阶段的过渡阶段中,尚未进入完全的企业主导产业化阶段,行业整体对高校和医院技术依赖还比较强。当前我国整体以 “产学研医” 的创新研发模式为基础,形成了以领先企业产品上市和技术升级加速为引领,中小创新企业积极布局,并以外部融资为基础加速技术探索和产品储备的国产品牌的行业竞争格局。
第二章 商业模式和技术发展
2.1 产业链
手术机器人的产业链主要分为上游的原材料、核心零部件,中游的机身组装、系统集成和软件开发等环节,以及下游的终端使用环节。其中技术壁垒最高的产业链环节是处于产业链上游的三大核心零部件,即伺服电系统、减速器和控制器,其市场主要由美国、德国和日本垄断,我国仅能够在控制器领域实现自产。此外,从产品附加值上看,在机器人成本构成中,减速器、伺服系统、控制器分别占 35%、20%、15%,三大核心零部件的成本占比达到了 70%。
图:手术机器人产业链示意图
资料来源:资产信息网 千际投行 中关村产业研究院
上游
手术机器人的上游主要是制造手术机器人的原材料,以及内部控制系统、驱动系统和执行系统的核心伺服系统、减速器、控制器。然而我国手术机器人行业上游的三大核心零部件仅有控制器可实现自产,伺服系统和精密减速器仍以进口为主,成为手术机器人领域的 “卡脖子环节”,并且短时间内仍然难以与国际顶尖企业比肩,同时这也是整个机器人行业最难攻克的技术难题。
(1)伺服系统
伺服系统由伺服电机、编码器和伺服驱动组成,主要为机器人的运动提供动力并完成机器人运动。伺服系统是一种以机械位置或角度作为控制对象的自动控制系统,除了可以进行速度与转矩控制外,还可以进行精确、快速、稳定的位置控制。
伺服电机主要布置于机器人运动关节之中,在手术机器人中主要以直流电机为主,其优点是功率更大;编码器安装于电机输出轴,与电机同步旋转,转动的同时将信号传达至驱动器;驱动器根据信号判断伺服电机的转向、转速、位置是否正确,然后进行修正调整,根据指令发出相应控制电流。
图:伺服系统工作流程
资料来源:资产信息网 千际投行 中关村产业研究院
伺服电机的主要分为:
直流伺服电机:只需接通直流电即可工作,控制特别简单。具有启动转矩大、体积小、重量轻、转速和转矩容易控制、效率高等优点。但是需要定时维护和更换电刷,具有使用寿命短、噪声大等不足。
交流伺服电机:没有电刷和换向器,不需要维护,也没有产生火花的危险。驱动电路复杂,价格高。
步进电机:直接用数字信号进行控制,与计算机的接口比较容易。没有电刷、维护方便、寿命长。启动、停止、正转、反转容易控制。但是存在能量转换效率低、易失步等缺点。
目前应用于手术机器人的伺服电机仍然以外国品牌为主,包括德国西门子、瑞士 Maxon Motor、日本松下、美国科尔摩根等。其中,欧系伺服系统特点是过载能力高,动态响应好,驱动器开放性强,且具有总线接口,但价格昂贵,体积重量大。日本松下公司推出的小型交流伺服电动机和驱动器颇受市场欢迎。
我国的伺服电机产品在高性能、高可靠性方面与国际品牌存在差距,主要表现在缺乏大功率产品、不够小型化、信号接插件不稳定、编码器精度不足等,此外在核心技术方面当前我国使用的高精度编码器,尤其机器人上用的多圈绝对值编码器严重依赖进口,因此短期内我国在手术机器人领域的伺服电机仍需依赖进口。
(2)减速器
减速器是精密机械工业的巅峰产品之一,由高精度的圆肩、齿轮相互啮合,对材料科学、精密加工设备加工精度、装配技术和高精度检测技术都有极高的要求。
机器人减速器用于提高机器人的动作精确度,由于提供动力的伺服电机转速很高,通常与手术机器人的应用场景不匹配,这就需要减速器来使输出转速降下来,并且在每一个电机处都要配套使用一个减速器。减速器对于机器人的性能、精度和寿命都起着决定性的作用,在手术机器人领域所使用的产品是以 “RV(Rotate Vector 旋转矢量)减速器” 和“谐波减速器”为代表的精密减速器,具有结构紧凑、传递功率大、噪声低、传动平稳等特征,在制造上具有很高的技术壁垒。
资料来源:资产信息网 千际投行 中商产业研究院
当前全球 75%的精密减速器市场被日本的纳博特斯克(Nabtesco)和哈默纳科(Harmonica Drive)占据,其中 Nabtesco 垄断了 RV 减速器市场,Harmonica Drive 垄断了谐波减速器市场,剩余 25%的市场由德国、意大利和美国瓜分。
目前我国已有国产的 RV 减速器上市,在性能指标上短期可以达到要求,但是由于质量控制和制造工艺等问题,国产产品很容易磨损报废,使用寿命太短,因此鲜少被企业选用,我国的手术机器人企业仍然高度依赖进口减速器产品。从技术上看,1980 年 Nabtesco 公司开始 RV 减速器的设计,1986 年取得实质性突破,到 90 年代实现产业化,而我国是在 “十二五” 期间才将精密减速器纳入重点发展领域的,因此我国的 RV 减速器的行业发展水平相较于日本滞后至少 25 年。
(3)控制器
控制器是手术机器人最为核心的零部件,相当于机器人的 “大脑”,负责接收各组元信号,并向机器人发布和传递动作指令,对机器人性能具有决定性影响,通常来说机器人的活动的自由度越高,对控制器的性能要求就越高。
控制器由硬件和软件两部分组成,其中硬件就是运动控制卡,包括一些主控单元、信号处理等部分;软件主要包括控制算法、二次开发等。手术机器人企业通常会对控制器进行自主研发,以保证机器人的稳定性和技术体系,因此相比于减速器和伺服电机,国产机器人控制器产品与国外差距较小,但在稳定性、响应速度和二次开发平台的易用性开发方面有待进一步升级。
中游
中游环节除机身组装外,主要包括系统集成和软件开发。其中系统集成主要是根据客户需求完成机器人的组装和调试,相比于核心零部件的设计制造,该环节技术难度较低,企业的议价能力较强。软件开发环节是手术机器人企业核心竞争力的体现,最体现开发者的设计能力,考验开发者对各学科的综合理解能力。
图:手术机器人核心技术
资料来源:资产信息网 千际投行 未来智库
中游环节,我国手术机器人企业约滞后国际先进水平 10 年左右,当前正处于企业与高校、医院联合开发到企业主导产业化的过渡阶段,行业已经形成明显的产学研医结合的特征,头部企业的手术机器人产品多由高校科研成果转化而来,如天智航、柏惠威康、思哲睿等,但受技术缺陷、管理应用和使用成本三大因素制约,国产手术机器人产业化水平仍然较低。其中腔镜机器人在中国手术机器人市场中占比最大,占整体市场的 74.9%。其次为骨科机器人(10%)及经皮穿刺机器人(4.9%)。
资料来源:资产信息网 千际投行
下游
在国际市场中,除美国直觉外科公司的达芬奇手术机器人腹腔镜手术机器人领域形成了一家独大的行业格局外,在神经外科、骨科、血管介入、口腔科等手术机器人领域我国企业已具备较强的竞争力,并且在未来将继续持续地发力,有望在国际市场上与外国品牌同台竞争。
从产品端看,手术机器人本身研发周期很长,产业发展速度不及其他领域,同时受到上游核心零部件供应和技术水平的制约,导致我国产品无法进行大规模生产及实现产品降价,进而导致下游应用端的普及率低,当前手术机器人主要应用于全国大型三甲医院中。
从应用端看,国外进口手术机器人价格较高,且耗材和维护费昂贵,同样只有少部分大型三甲医院有购买能力,进口产品的普及率依旧很低。同时,相较于传统外科手术,医疗机器人辅助下的外科手术费用要高出 2-3 万元,加之医保体系有待进一步完善,患者的支付水平也制约了手术机器人的应用。总体来看我国手术机器人从大型三甲公立医院向基层医疗机构下沉之路任重道远。
近年来,我国医院数量稳步增加,总体保持在 3 万个以上。2021 年中国医院 3.7 万个,比上年增加 0.2 万个。其中,公立医院 1.2 万个,民营医院 2.5 万个。
资料来源:资产信息网 千际投行
2.2 商业模式
手术机器人公司的商业模式主要分为三个部分:系统、服务和耗材三部分。系统就是整机销售,即手术机器人本身,包括硬件和软件。企业以一次性的价格向医院出售手术机器人;耗材就是手术过程中与机器人配套使用的器械,例如机械臂这种高值耗材,持续性地向医院出售;服务,即与手术机器人销售相关的服务,例如维护保养及医生培训服务等。
短期以设备销售为主,长期耗材将成为主要收入来源。2020 年国内手术机器人市场销售中系统占据 55.8%,耗材占据 38.2%; 但同年美国市场系统收入仅占 25.3%, 耗材占 57.7%。行业初期,由于国内目前机器人手术量未达到一定规模,企业收入仍以机器人本身的销售为主,预计未来将逐步向美国市场的收入结构靠拢,长期耗材将成为企业主要收入来源。
在国外,特别是骨科机器人领域,大部分生产销售骨科手术机器人公司,都有骨科相关植入耗材,而且大部分都是脊柱、关节、创伤耗材全覆盖。从传统大家公认的骨科大厂(如美敦力、史塞克、强生、捷迈等),到骨科新锐(如 Globus、Accelus 等),都是靠耗材+机器人两条腿走路,用某个公司的机器人,就会配套使用他家的骨科内植物,甚至有些公司还研发了专门适用于机器人的内植物(如 Globus 研发的 U 型尾帽和螺钉分离的椎弓根钉系统)
下面以直觉外科公司为例分析手术机器人行业商业模式。直觉外科公司主要采用本地直销与海外分销渠道,形成以美国为中心向海外渗透的全球化布局。直觉外科分区域采用不同销售渠道,通过直销机构向美国、欧洲、中国、日本、韩国和印度提供产品;而在全球其他市场,通过分销商提供达芬奇产品。
2002-2021 年间,直觉外科的全球布局以美国市场为销售中心,美国本土的营业收入占比均在 70%左右,并且逐渐向欧洲、亚洲地区辐射渗透,美国境外地区营业收入占比从 18%增长至 31%,美国境外的不断拓展有望为营业收入提供新一轮的增长动力。2019 年 1 月,直觉外科与复星医药成立直观复星合资企业,该合资企业直观复星作为直觉外科代理商,负责达芬奇手术机器人在中国大陆的独家经销。
图:达芬奇手术机器人相关产品价格
资料来源:资产信息网 千际投行 安信证券
图:直觉外科销售和客户支持服务
资料来源:资产信息网 千际投行 未来智库
耗材收入占比过半,成为营收第一增长动力。直觉外科业务板块分为耗材收入、系统收入和服务收入。达芬奇系统单价通常在 50 万美元到 250 万美元之间;每例外科手术可获取 600 至 3500 美元的耗材收入;系统出售或租赁时签订服务合同,年费在 80000 美元至 190000 美元之间。从占比来看,仪器与配件业务收入占比在 50%以上,并呈现持续小幅增长趋势,由此可见,耗材收入是直觉外科营收的第一增长动力。
同时引进系统租赁系统,与系统销售相结合,新型合同助力系统灵活销售。系统租赁包括销售型租赁、经营型租赁和基于使用安排的租赁。直接销售和销售型租赁又有所不同,虽然都需要出让系统所有权,都在交易时确认收入,但是区别在于直接销售为交易时全款支付,而销售型租赁为分期付款,缓解了消费者资金压力;经营型租赁和基于使用安排租赁承租方拥有系统使用权而非所有权,两者区别在于经营型租赁按期付款,且在租赁期结束时有权收购系统,基于使用安排的租赁按系统使用次数收费,但共同点是都在租赁期内以直线方式确认收入。
租赁形式的系统投放增速可观,持续拓展释放市场需求。因此,系统租赁成为市场系统投放的重要方式,新型系统租赁合同有助于为客户提供系统使用的灵活性,提高达芬奇系统投放量,释放市场需求,为达芬奇销售提供新的增长动力。经营型租赁为系统租赁的主要形式,经营租赁收入增长速度整体快于销售租赁收入。未来经营型租赁将是系统租赁的主要形式,经营租赁有望替代系统销售成为第一大销售方式。
图:2021 年系统投放量按销售方式划分
资料来源:资产信息网 千际投行 未来智库
2.3 应用趋势及技术变化
手术机器人在临床手术场景不断应用。在传统的外科手术中,外科医生使用医疗器械对患者身体进行切除、缝合等操作,从而完成手术过程,除去病变组织,移植器官等。但由于一些手术容易出现创面较大,伤口长等问题,这就有可能增加患者的出血量和感染及术后并发症的风险,这对患者来说是非常痛苦的。而借助手术机器人完成的外科手术可以很大程度地缩小创口、提高手术精确度、缩短手术时间,从而减少患者痛苦并降低手术风险,这是手术机器人出现的最重要目的。
机器人辅助完成的外科手术量持续高速增长。虽然目前全球只有 2%的手术是借助手术机器人完成,但是随着手术机器人技术的不断成熟、适应症的不断增加以及治疗成本的降低,近年来越来越多的手术机器人被应用于外科手术中。
以当今世界应用最广、全球市占率超过 60%的达芬奇手术机器人为例,自 2012 至 2019 年 “达芬奇” 在全球完成的手术量逐年增加,年度复合增长率超过 15%,2019 年完成手术超过 120 万例,同比增长 18.51%。截至 2019 年年底,“达芬奇”全球累计完成的手术量已经超过 720 万例。
在中国 “达芬奇” 的完成的手术量增速更快。2006 年北京 301 医院引进第一台达芬奇手术机器人,2015 年以后进入增量爆发期,年度手术量超过万例并持续增加,自 2012 至 2019 年 “达芬奇” 在我国完成的手术量逐年增加,年度复合增长率超过 60%,2019 年完成手术量约 4 万例,截至 2019 年年底,“达芬奇”在我国累计完成的手术量已经超过 13 万例。
图:2012 至 2019 年达芬奇手术机器人在国内累计完成的手术量情况
资料来源:资产信息网 千际投行 中关村产业研究院
手术机器人在应用中有如下优势:
在临床手术中,在视野方面手术机器人具有很好的优势。手术机器人配备高分辨率三维镜头作为内窥镜,可以为主刀医生带来患者体腔内三维立体高清影像,可以起到放大视野的作用。
手术机器人可以实现人手无法达到的灵活度和精确度,可以自由旋转 540 度,同时可以在胸腔、盆腔中进行灵活操作,也可以避免不必要的人手颤动,非常适用于人手无法触及的狭小空间内进行精细手术操作。
减少医生的暴露和感染风险。利用机器人及其机械臂实施的外科手术可以避免主刀医生和患者及手术台的直接接触,而医生通常在无菌隔离区之外的空间对机器人进行控制并实施手术。
因此,这就减少了手术中影像设备的使用对医生造成的辐射危害,以及由于与患者直接接触造成的感染(如乙肝、艾滋病等)风险,防范病毒以血液和体液方式传播,进而保障医生安全。
技术发展
(1)力触觉反馈
在传统外科手术中,医生可以接触组织,通过皮肤直接感知到力和触觉从而决定给组织和器官施加的力,这种触觉交互信息(包括力和触觉)使医生能够对病人的组织进行力度精确的操作。而在机器人辅助手术中,手术机器人通常要依靠传感器系统(包括视觉、触觉、温度、听觉反馈等)来感知外部环境信息,并进行后续的分析和行动,因此在使用机械臂的间接操作下,医生就同时损失了触觉反馈和力反馈。
资料来源:资产信息网 千际投行
当前,普遍应用于操作类手术机器人的反馈系统多为视觉反馈系统,外科医生需要通过分析视觉信息,来实时判断器械对组织的作用力以及其他组织特征,这种对力触觉替代的感觉替代方案并没有直接力反馈那么有效,会在一定程度上影响手术的实施效率。因此,力触觉反馈系统是机器人技术研发的重点方向。
手术机器人的 “力触觉反馈系统” 包含力反馈系统和触觉反馈。力反馈系统是指医生操作手术臂时,通过器械末端的力传感器,感受器械所处位置及作用于组织上的力,并将其以电流的形式进行模拟和传导,之后再将力觉信息再现、并传递给医生。触觉反馈是指机械臂作用于组织时,触觉传感器能够感受到组织表面的信息(例如组织顺应性、硬度、质地、温度等),并将这些信息反馈给医生,从而使医生获得对于组织的真实感觉,并能够对异常组织做出判断及操作。
(2)单孔或自然腔道手术机器人
当前以达芬奇手术机器人为代表的手术机器人在少数实施中仍需要在病人身上开多个创口,术后恢复时间虽比普通手术短,但仍比单创口的手术创伤大。然而,单孔手术机器人可以将原来的多个操作孔减少至仅一个大约 3 厘米左右的切口,避免多操作臂碰撞及其复杂的术前摆位,简化手术流程,进而减少病人麻醉时间及出血量,对患者损伤小、恢复快,能够同时提高术中的安全性及缩短术后的恢复时间。此外,单孔手术机器人要比多孔机器人更加集成、也更加紧凑,对于手术室的空间要求也会降低。
图:精锋医疗手术机器人
资料来源:资产信息网 千际投行 精锋医疗官网
2.4 政策监管
行业主管部门为中华人民共和国国家卫生健康委员会。行业自律协会为中国医师协会。
中国医师协会于 2002 年 1 月成立。是具有独立法人资格的国家一级社会团体,是由执业医师、执业助理医师自愿组成的全国性、行业性、非营利性组织。它标志着中国医师队伍管理,由单一的卫生行政管理模式,向卫生行政管理和行业自律协同管理模式转变的里程碑。
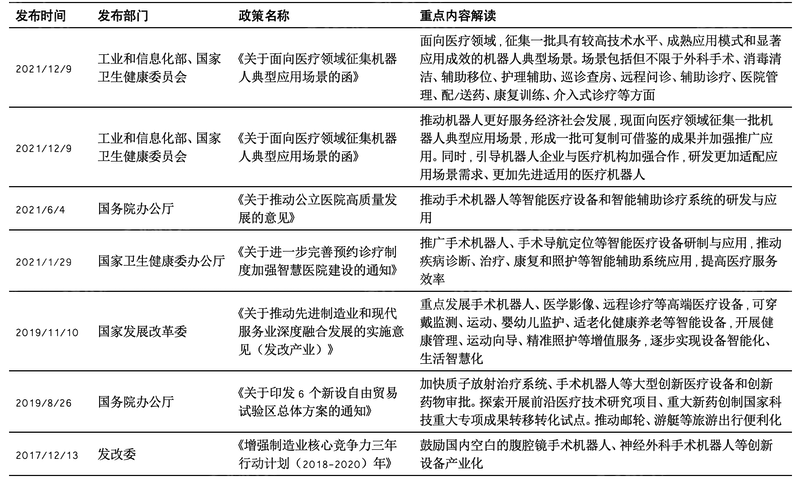
图 行业主要政策
资料来源:资产信息网 千际投行
DRG 付费促使医院关注效率提升。2021 年 11 月 28 日,国家医保局制定了《DRG/DIP 支付方式改革三年行动计划》,明确到 2025 年底,DRG/DIP 等方式需覆盖所有符合条件开展住院服务的医疗机构且基本实现病种、医保基金全覆盖,促使医院有动力、合理地收治和转诊患者。
DRG 付费下,医院绩效激励机制发生了改变:医院盈利=支付标准-病人一次住院诊疗成本,触发医院要在保障医疗服务质量的前提下并有效控制住院成本。而手术机器人的运用可以加快病床周转率,带来更好的术后疗效,缩短住院时间,从而降低住院成本,提高医院绩效。
同时医院配置手术机器人的门槛降低。我国对大型医用设备实行严格的配置管理,医院等需求端不仅需要足够的经济实力,更需要持有政府配发的配置证才能配置大型设备。2018 年国家发布《大型医用设备配置许可管理目录》,将内窥镜手术器械控制系统(手术机器人)在内的六个产品调整至乙类管理目录,此举使得手术机器人的配置证审批权由国家卫健委下放到省级卫健委,简化了审批流程、缩短了审批周期,手术机器人的采购由原来的国家卫健委统一招标(一年一次)改为省级卫健委每季度末或特定月份进行集中采购,从申请到批准仅需 2-3 月,更加方便医疗机构进行申请并最终购买手术机器人。
资料来源:资产信息网 千际投行
2021 年起上海、北京等地开始将手术机器人费用纳入医保,有利于降低患者支付费用,促进手术机器人的应用。2021 年 4 月上海公布将达芬奇手术机器人纳入医保收费,项目限制在肾部分切除术、前列腺根治术、子宫全切术和直肠癌根治术四种。
2021 年 8 月,北京将天智航机器人手术纳入医保,且不限报销的手术种类。与上海政策不同,北京将产品范围限定为骨科手术机器人,但并未限定机器人厂商及手术类型,极大扩展了手术机器人应用领域,更多的患者和手术机器人厂商可从中获益。
第三章 行业估值、定价机制和全球龙头企业
3.1 行业市值和估值方法
中国手术机器人起步较晚但发展迅速,腔镜手术机器人正处于起步阶段,手术机器人作为医疗器械行业中技术最复杂且最具有临床和商业价值的细分市场之一。中国手术机器人市场规模从 2017 年的 1.31 亿美元增长至 2020 年的 4.25 亿美元,年均复合增长率达 48.04%,预计 2022 年将增长至 11.37 亿美元。
资料来源:资产信息网 千际投行
行业估值方法可以选择市盈率估值法、PEG 估值法、市净率估值法、市现率、P/S 市销率估值法、EV/Sales 市售率估值法、RNAV 重估净资产估值法、EV/EBITDA 估值法、DDM 估值法、DCF 现金流折现估值法、NAV 净资产价值估值法等。
图:天智航主营业务
资料来源:资产信息网 千际投行 iFinD
2017-2021 年,中国手术机器人医疗设备领域融资次数趋势较为稳定,总融资次数 35 起,共计 227.1 亿元,2022 年 1-9 月共发生 5 起融资事件,同比下降 16.7%。
一级市场,据不完全统计,2021 年国内有超过 10 家公司获得超亿元融资,单笔融资超五亿元的交易有 4 起,整个赛道总融资金额超过 30 亿元。
二级市场,2021 年微创机器人成功上市,市值一度超过 600 亿;海外的直觉医疗市值超过 1200 亿美元,上市以来涨幅超过 175 倍。
资料来源:资产信息网 千际投行 医械数据云
图 骨科机器人投资情况
资料来源:资产信息网 千际投行 动脉橙
资料来源:资产信息网 千际投行 普爱医疗
3.2 行业发展和驱动因子政策
手术机器人作为我国医疗领域重点新兴产业,近年来国家有关部门陆续出台一系列相关政策文件,推动我国手术机器人行业的发展,为行业提供了良好的政策环境。例如 “十三五” 以来,“十三五规划”倡议大力发展手术机器人,支持手术机器人上游零部件的精细化自主开发,并推广人工智能技术在各个领域的商业应用,为国内机器人实现自主创新及研发奠定重要基础。
此外,国家卫生健康委员会财务部颁布的《关于发布 2018 年-2020 年大型医用设备配置规划的通知》进一步确定,2020 年底前全国将会配置 197 个内窥镜手术器械控制系统。随着利好政策不断出台,我国手术机器人产业也将步入飞速发展阶段。
经济
随着我国经济的不断发展,居民收入水平的提升,以及国家医疗保险制度的不断完善,我国医疗卫生消费市场规模也随之迅速扩张,可以预见,在我国日益增长的医疗卫生消费市场规模下,医疗机器人行业也将迎来广阔发展空间。据资料显示,2020 年我国卫生总费用达 72175 亿元,同比增长 9.6%。
资料来源:资产信息网 千际投行
技术促进
传统 PCI 过程中,医生需穿着不舒服且笨重的手术铅衣,保护他们免受辐射。凭借手术机器人的远程接入技术,医生可远程进行 PCI 而免于辐射暴露。远程接入亦摆脱地域障碍,并减少对医生实地操作的依赖,大大提高患者接受治疗的机会。
我国医疗资源分布不均。一方面,与医院相比,我国基层医疗机构在数量上占据绝对优势,约为全国医疗机构总数的 94.8%,但其基础设施和高水平医师相对缺乏,承担的诊疗人次相对较少,仅为 53.2%;另一方面,我国优质医疗资源过度集中于一、二线城市及东部沿海地区,中西部地区医疗资源相对匮乏。手术机器人不仅能帮助医院及药企的管理与研发,而且能帮助基层医疗机构提升医疗水平,推动优质医疗资源下沉,满足居民不断增长的医疗保健需求。
3.2 行业风险分析和风险管理
表:常见行业风险因子
资料来源:资产信息网 千际投行
公司尚未盈利的风险
手术机器人行业国内发展水平较国际还是较低,部分公司是致力于研发、生产和销售手术机器人的创新医疗器械企业,存在前期研发投入高、获批上市销售流程时间长等特点。同时,手术机器人进入临床手术尚处于起步期,增进医院、医生、患者对手术机器人的认知程度尚需一定时间。报告期,公司尚未能实现盈利,预计公司短期内无法现金分红,将对股东的投资收益造成一定程度不利影响。
核心竞争力风险
(1)新产品和新技术研发面临较大挑战的风险
手术机器人产品技术壁垒高,具有研发投入大、研发周期长的特点。目前,业内公司在研项目较多,既包括新产品研发,也包括基础技术研究。无法保证新产品能够按照预定计划完成型式检验、临床试验、通过国家药品监督管理局的注册审评以及最终能够形成批量的销售。基础技术研究也存在研发失败的风险。
(2)重要知识产权被侵犯,核心技术发生泄密的风险
手术机器人行业属于技术密集型行业,手术机器人综合了机器人技术、计算机网络控制技术、数字图像处理技术、虚拟现实技术和医用外科技术。业内公司在技术水平和产品创新方面很大程度依赖于业内公司自主研发的多项核心技术,存在业内公司核心技术发生泄露的风险。若业内公司相关核心技术遭到泄密,并被竞争对手所获知和模仿,则可能会损害业内公司的竞争优势,并对公司生产经营带来不利影响。
(3)诊疗方法和基础技术突破,可能对现有技术发生替代风险
手术机器人产品是公司销售收入的主要来源,是基于影像实时导航与机器人技术的通用型手术机器人。但是,如果医学手术出现颠覆性的诊疗方法,市场上可能出现比手术机器人更优的产品或解决方案,进而形成对产品的替代效应。同时,如果业内公司不能及时追踪并掌握新的技术并开发新的产品,技术替代将使业内公司丧失先发优势,进而失去竞争优势,带来经营风险。
经营风险
(1)市场竞争加剧风险
近年来,手术机器人行业快速发展,全球范围内的手术机器人行业中主要企业均被美敦力、史赛克、捷迈邦美等大型跨国医疗器械公司收购。竞争对手拥有更雄厚的财力、研究及其他资源,更大的营销力度,更高的品牌知名度,将增加公司的竞争压力。同时,史赛克旗下 MAKOSurgical 公司的 RIO 已获批在国内外上市销售,较公司在研产品关节置换机器人具备先发优势。
另外,国内部分企业也在加强相关技术研发和临床试验,目前鑫君特、铸正、微创、骨圣元化、键嘉、和华瑞博等公司的机器人产品已经获得第三类医疗器械注册许可证,未来市场存在竞争加剧的风险。业内公司如果未来无法准确把握行业发展趋势或无法快速应对市场竞争状况的变化,竞争优势可能被削弱,面临现有市场份额及盈利能力下降的风险。
(2)重要部件持续稳定供应及价格波动风险
光学跟踪相机和机械臂是手术机器人的重要部件,生产商大多来源于国外。如果未来与相关供应商在商业条款上未能达成一致,或因为发生自然灾害、国际贸易争端等其他不可抗力因素导致光学跟踪相机和机械臂供应中断或价格上涨,将会对业内公司生产经营及盈利能力产生不利影响。
(3)产品延续注册失败风险及在研产品无法注册的风险
手术机器人需要经过原理样机的设计开发、设计验证、注册产品标准的制定、工业样机定型、产品注册检验、临床试验、技术审评、企业质量管理体系审核等环节,并最终获得 CFDA/NMPA 认证,才能上市销售。医疗器械注册证到期之前,需要进行产品延续注册,如果未获得延续注册批件,产品将无法销售。业内公司现有已获注册证的手术机器人未来无法获得医疗器械延续的注册证,或者在研产品无法获得药监部门的注册证,将对业内公司生产经营和盈利能力造成不利影响。
行业风险
国内公司目前销售区域均在中国境内,国家药监局对医疗器械行业实行分类管理和生产许可制度,若业内公司未来不能持续满足我国行业监管要求,则产品注册许可、生产经营许可可能被暂停或取消,从而对业内公司的生产经营及财务状况带来不利影响。
宏观环境风险
受疫情影响造成手术机器人销售拓展及装机验收延迟,导致病患就医频次下降等情况,进而对业内公司的生产经营产生不利影响。2022 年上半年度,疫情在全球范围依然高发,不断变异的病毒也给全球的防疫形势带来严峻挑战,在疫情在全球范围得到全面有效控制之前,境内零星发生的疫情会对业内经营造成一定程度的负面影响。
3.3 竞争分析 - PEST 模型政策环境
近年来,政府制定了众多政策鼓励手术机器人等高端医疗器械发展与创新。国家发改委在《关于推动先进制造业和现代服务业深度融合发展和实施意见》中明确提出要重点发展手术机器人、医学影像、远程诊疗等高端医疗设备,逐步实现设备智能化、生活智慧化。手术机器人作为改变未来手术治疗方式的关键产品,预计未来将持续受到国家的政策鼓励与支持,尤其国产手术机器人企业有望在市场中脱颖而出。
经济环境
2021 年国内生产总值约为 114.37 万亿元,较上年同比增长约 8.1%,两年平均增长约 5.1%,预测 2022 年我国全年 GDP 将会在此迎来新突破,为手术机器人行业提供了良好的经济环境。
社会环境
我国是人口大国,随着我国人口老龄化进程不断加快,我国老年人这一群体数量不断增加,由于身体机能的衰退,使得老年人的患病几率大幅增加,使得这一群体的医疗消费支出也远超其它年龄群体。可以预见,随着我国人口老龄化程度的不断深入,手术机器人行业市场需求也将持续增长。据资料显示,2021 年我国 65 岁及以上人口达 20056 万人,占我国总人口的 14.2%。
技术环境
在 2021 年国内手术机器人行业的专利申请数量约为 362 项,较上年同比增长约 12.6%,占比全球市场的 9.2%左右,与此同时行业内各大生产企业陆续进行手术机器人的业务布局,逐渐提高技术研发投入和占比。
3.4 国内竞争格局
国内的操作类手术机器人市场起步较晚,尚无具备规模化的企业,大多公司仍处在研发、动物实验、临床实验阶段,研究方向以单孔、具有柔性机械臂的腹腔镜手术系统为主。定位类手术机器人,以天智航、华志微创、柏惠维康、华科精准等为代表,已经实现产业化,或即将实现产业化。
到目前为止,已上市的国产手术机器人产品数量已达 9 个,包含天智航的 2 款骨科手术机器,柏惠维康、华科精准和华志微创的 5 款神经外科手术机器人,和柏惠维康的国内首款口腔手术机器人 “瑞医博”。
从产业链布局上看,在操作类机器人领域,精锋医疗的单孔腹腔镜手术机器人或将采用贴近达芬奇手术机器人的设计,是国内唯一一家、全球第二家同时掌握单孔手术机器人及多孔手术机器人技术的公司,现已完全独立掌握了手术机器人所涉及的结构设计、系统控制、运动算法与人工智能算法等多项核心技术,并形成了完整的自有知识产权体系,累计申请国内外专利 300 余项。
在定位类机器人领域,天智航在中游环节进行不同医疗器械领域的横向扩张:2017 年天智航投资法国 SPW 公司,布局骨科脊柱类高值耗材领域;2018 年投资美国 GYS 公司和美国 Mobius 公司,开始涉足影像设备领域中的移动 CT 领域,有望通过横向中游产品的产业链贯通降低产品成本。
华科精准以良好的渠道基础,助推手术机器人产品的市场推广:公司旗下电极产品在国内的神经外科手术领域已经占据了 90%的市场份额,其广泛的销售渠道,有望助推旗下手术机器人的发展。
华志微创的 CAS-R 系列作为最早的立体定向类机器人,目前已经实现元件国有化,且所覆盖的手术已进入北京医保报销范畴。
图:国产手术机器人系统上市进程
资料来源:资产信息网 千际投行 中关村产业研究院
3.5 全球重要参与者
2000 年以来随着达芬奇手术机器人的上市,全球手术机器人的商业化进程拉开帷幕,创新企业纷纷进入手术机器人领域并以骨科和神经外科为主要产品创新的细分赛道。
2010 年以后,跨国医疗器械巨头开始纷纷布局手术机器人领域,美国医疗科技巨头美敦力(Medtronic)、强生(Johnson& Johnson)、史赛克(Stryker)、捷迈(Zimmer Biomet)等纷纷加入其中,或采取对创新型医疗机器人企业的直接收购,或自主研发,或与科技公司,上游公司联合开发,国外手术机器人市场全面开花。
直觉外科公司作为专业的手术机器人龙头企业一枝独秀,旗下的达芬奇手术机器人以适应科室广(包括心脏外科、胸外科、泌尿外科、妇科、普外科、小儿外科、血管外科、耳鼻喉科等)、上市时间久(于 1996 年推出,1999 年获 CE 认证上市)、使用地区广(产品已遍布全球 67 个国家)等先发优势,成为当前全球市占率最高、应用最广泛的手术机器人。
2013 年,骨科巨头史赛克(Stryker)公司收购 2004 年成立的美国公司 MAKO Surgical 并取得关节手术机器人关键技术。MAKO Surgical 是全球骨科关节手术机器人领域的领头羊,旗下核心产品 RIO 机器人在全球市场得到广泛应用,市占率达到 9%,主要应用于全髋关节置换和全膝关节置换手术。
2016 年,捷迈邦美(Zimmer Biomet)收购 2002 年成立的法国企业 Medtech,获得 ROSA 机器人平台(包括全膝关节置换手术和脊柱系统平台)。Medtech 是全球神经外科手术机器人领先企业,新一代产品 ROSA One 可同时进行神经外科的脑部和骨科脊柱手术。
2016 年,运动医学及骨科创伤行业巨头施乐辉(Smith & Nephew)收购手术机器人公司 Blue Belt,取得手持式 Navio 系统。
2016 年,全球医疗器械龙头美敦力(Medtronic)以 17 亿美元收购成立于 2000 年的以色列手术机器人企业 Mazor Robotics,取得脊柱机器人辅助手术平台。
2018 年,强生收购 2009 年成立于法国的骨科手术机器人公司 Orthotaxy,开拓全膝关节置换技术。
2019 年 2 月,强生子公司 Ethicon 以 34 亿美元收购了 2007 年成立于美国的 Auris Health,取得旗下革命性的产品 Monarch 机器人内窥镜平台,用于支气管镜诊断和治疗。
2019 年 8 月,西门子医疗(Siemens Healthineers)以 11 亿美元收购 2011 年成立于美国的手术机器人公司 Corindus Vascular Robotics,取得用于介入治疗的 CorPath 远程手术机器人产品,该产品已获 FDA 批准用于辅助经皮冠状动脉介入治疗(PCI)。
2019 年 9 月,时隔六年史赛克(Stryker)进行了手术机器人领域的第二次收购活动,以 5 亿美元收购 Mobius Imaging 及其子公司 Cardan Robotics,获得了 Mobius 的 Airo CT 移动诊断成像设备,及 Cardan Robotics 旗下与之配合执行内窥镜脊柱手术的 Orian 手术机器人,最终取得了从影像到导航到手术机器人的一站式解决方案。
第四章 未来展望
市场普及率提高推动规模增长
目前手术机器人已经被纳入我国的医保清单中,这一举措将会直接带动国内手术机器人的市场普及率提高,同时随着日益增长的市场需求增加,不断推动手术机器人技术及应用逐步向二线、三线城市下沉,进而促使我国手术机器人行业的市场规模进一步增长。
就医需求不断增加
在国内诊疗技术和国民可支配收入不断增加之下,将会有越来越多的患者寻求微创伤等医疗方法,手术机器人可以为医生提供高清图像和导航等功能,协助手术医生的操作,缩短常规手术的时间,提高手术成功率,改善手术效果,从而为患者带来更好的医疗体验,由此可以看出未来随着患者就医需求的不断增加,其需求标准也会相应提高,这将会促进手术机器人的市场应用。
技术实现创新与突破
目前手术机器人仍是一个新兴行业,行业处于发展初期,近年来国家制定了多项政策鼓励手术机器人等高端医疗器械的发展,比如《关于推动先进制造业和现代服务业深度融合发展和实施意见》中明确要重点发展手术机器人、医学影像、远程诊疗等高端医疗设备,逐步实现设备智能化、生活智慧化,同时行业内的投融资规模不断增加,预测未来我国手术机器人行业将会持续攻关研发和制造等核心技术,开创行业发展新格局。
更多阅读:




























