国际环保机构绿色和平发布最新报告《中国主要汽车集团低碳化转型表现》(下称报告),对2021年中国乘用车销量最高的十家汽车集团的低碳化转型表现进行了评估。报告发现,十家汽车集团的低碳化转型进展和质量参差不齐,其中比亚迪排名第一,一汽集团、东风集团进展迟缓,排名垫底。
中国主要汽车集团低碳化转型表现得分
报告选取了2021年中国乘用车销量最高的十家汽车集团——比亚迪、长城汽车、上汽集团、吉利集团、北汽集团、奇瑞集团、广汽集团、长安集团、东风集团和一汽集团。通过整理和分析公开数据,以产品脱碳表现、企业低碳转型规划和碳排放数据披露三个维度来评估中国主要汽车集团的低碳化转型表现。
在中国提出碳中和目标和新能源汽车快速增长的背景下,主要汽车集团逐步开展低碳化转型,但转型表现差异明显。报告结果显示,比亚迪凭借较高的纯电动乘用车销量占比和增长率,在低碳化转型表现上领先于其他汽车集团。长城汽车和上汽集团分列第二和第三,但与比亚迪相比仍有较大差距。而一汽集团和东风集团总体表现相对落后,位列最后两位。
产品脱碳方面:比亚迪遥遥领先,部分头部企业动作迟缓
2021年中国汽车行业全生命周期碳排放约12亿吨,其中燃料使用部分的碳排放约为9.5亿吨。汽车制造商的零排放汽车转型等产品脱碳表现,直接关系到汽车行业整体碳中和的实现,是汽车集团低碳转型的重中之重。在产品脱碳方面,比亚迪遥遥领先其他汽车集团。2021年其纯电动乘用车占其乘用车总销量的43.67%,远高于其他汽车集团,也高于同年中国纯电动乘用车销量占中国乘用车总销量的比重(12.8%)。除比亚迪外,仅有上汽集团和长城汽车高于这一水平,纳入评价的其余车企均低于这一水平。另外,比亚迪于今年四月对外宣布停止传统燃油车的生产,聚焦纯电动和插电式混合动力汽车业务,在十家汽车集团中产品脱碳步伐最快。
2021年中国主要汽车集团纯电动乘用车销量占比
2022年上半年,中国新能源汽车销量以同比1.2倍的增势快速增长,市场渗透率已达21.6%。在中国汽车市场格局剧烈变化的当下,纯电动汽车正在快速取代燃油汽车,传统汽车制造商如不加速电动化转型,不仅将阻滞汽车行业的碳中和进程,还将面临市场份额不断缩水的风险,将逐步被能够满足市场需求的电动汽车制造商所取代。
企业碳中和规划和碳排放数据披露有所进展,但质量亟待提升
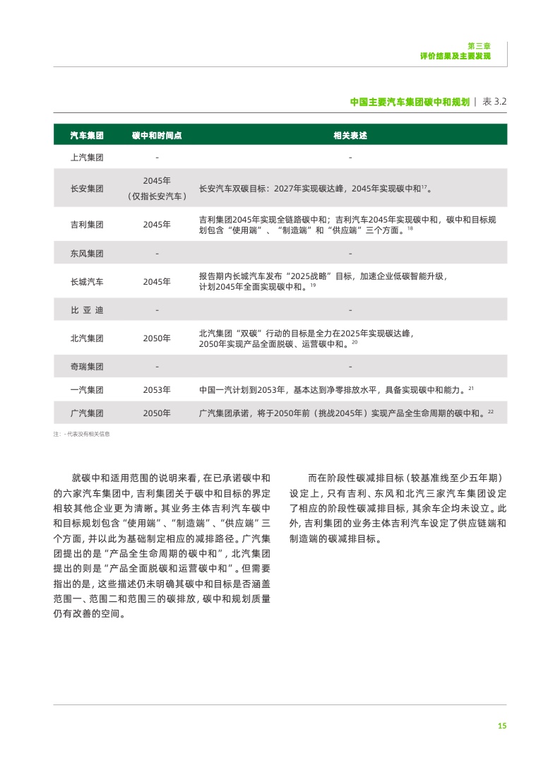
除产品脱碳方面以外,汽车企业自身的低碳转型规划也关系到行业整体碳中和目标的实现。自2020年中国提出“2030前碳达峰、2060年前碳中和”目标以来,中国汽车企业陆续推出碳中和规划,但纳入本次评价的十家企业中,仍有上汽集团、东风集团、比亚迪和奇瑞集团四家企业尚未明确碳中和时间。值得注意的是,即使是比亚迪和上汽集团这类电动车市场的领跑者,碳中和方面的行动仍然较为迟缓。
中国主要汽车集团碳中和规划
同时,已推出碳中和规划的企业中,大部分缺乏明确的碳中和适用范围界定或阶段性碳减排目标,规划质量仍有待提升。吉利集团的碳中和范围界定相对清晰,并设立了相应的阶段性碳减排目标,在碳中和规划质量上领先于其他企业。在碳排放数据披露方面,吉利也是唯一一家公布范围一、范围二和范围三碳排放数据的企业。长安集团、北汽集团和奇瑞集团尚未公布碳排放数据。
“应对气候变化是我们这个时代最为关键的挑战之一,汽车行业脱碳进程在应对气候变化以及助力碳中和目标的达成上扮演着至关重要的角色。”绿色和平北京办公室零碳交通项目负责人保航说道,“汽车制造商应尽早制定燃油车退出的时间表,加速汽车零碳化转型。同时,汽车制造商应推出具体的企业低碳转型规划,包含明确的碳中和时间线、清晰的碳中和范围界定以及可量化的阶段性碳减排目标,并且加强企业碳排放数据的披露。”
更多阅读:

