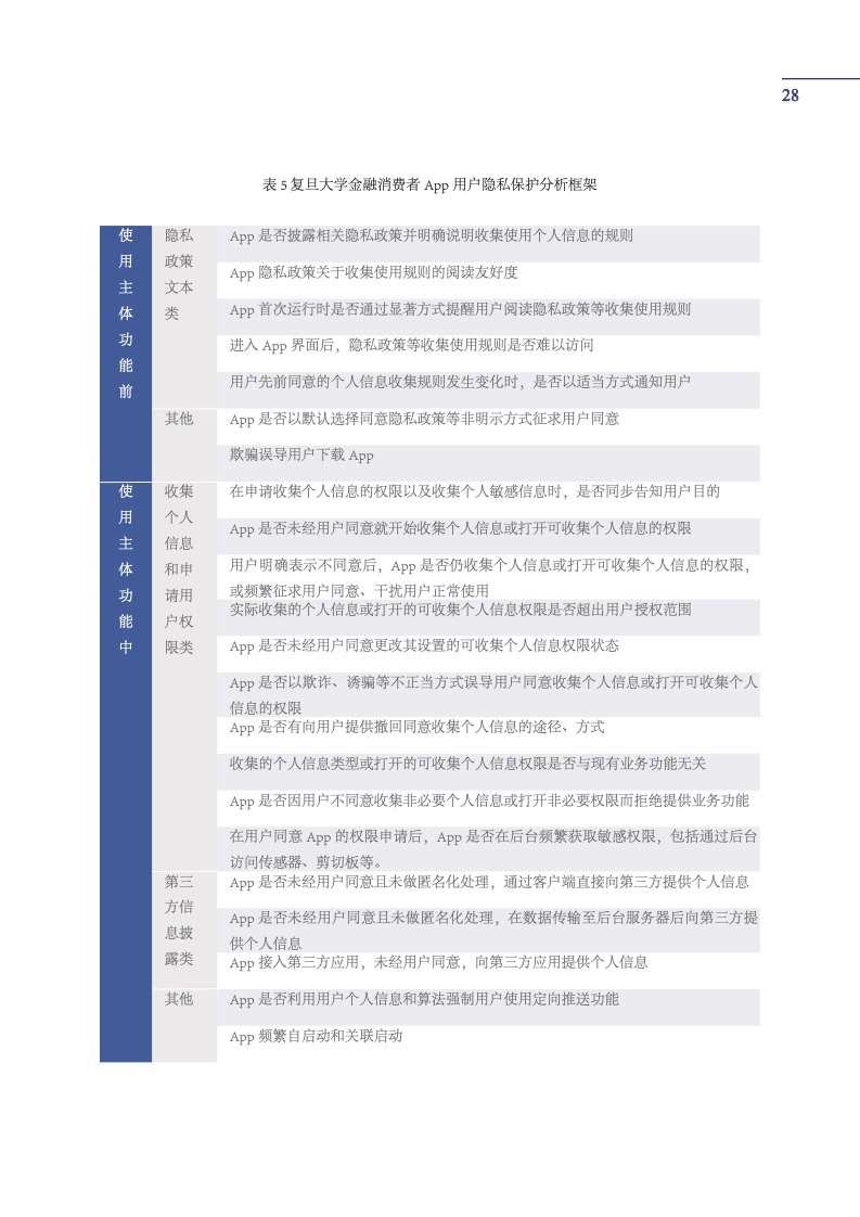
报告从积极引导金融行业重视消费者个人隐私保护,规范个人信息保护的角度出发,选取52家中国保险行业协会所发布保险公司主要使用的App、保险中介和部分参与惠民保业务健康管理公司的App作为测试样本,采用复旦大学金融消费者App用户隐私保护分析框架,检视我国当前保险App对用户隐私与消费者个人信息保护的现状与问题,包括未经允许私自进行用户数据收集、频繁访问收集用户剪切板信息等问题,并总结提炼了6大发现。
该报告为复旦大学金融消费者权益保护系列报告之一,此前的报告聚焦在度量和评价保险保单条款的可读性,推动保险公司与保险产品“标准化、通俗化与简单化”。
随着数字化进程的加快,金融领域的个人隐私与个人信息安全隐患逐渐暴露。一方面,科技可以扩大金融行业的市场准入,提供更大范围和更加便利的产品;另一方面,金融行业也可以领先地捕获、运用最新的技术。这两者的融合也不可避免地导致侵犯金融消费者权益的事件频发,给保护金融消费者权益带来了一些困难。
更多阅读:

