10月16日,中国共产党第二十次全国代表大会在北京人民大会堂开幕。在“增进民生福祉,提高人民生活品质”的大框架下阐述了房地产发展方向,具体提出:坚持房子是用来住的、不是用来炒的定位,加快建立多主体供给、多渠道保障、租购并举的住房制度。总基调和相关表述与十九大基本保持一致。
央行、银保监、财政部等部委召开会议,学习传达二十大精神,部署贯彻落实工作。10月24日,央行和外汇局明确,加强部门协作,维护股市、债市、楼市健康发展,更好满足居民的刚性和改善性住房需求,加大力度助推“保交楼、稳民生”工作。指导推动金融创新,加强新市民金融服务。建立健全金融风险防范、预警和处置机制,牢牢守住不发生系统性风险的底线,维护好广大人民群众的利益。
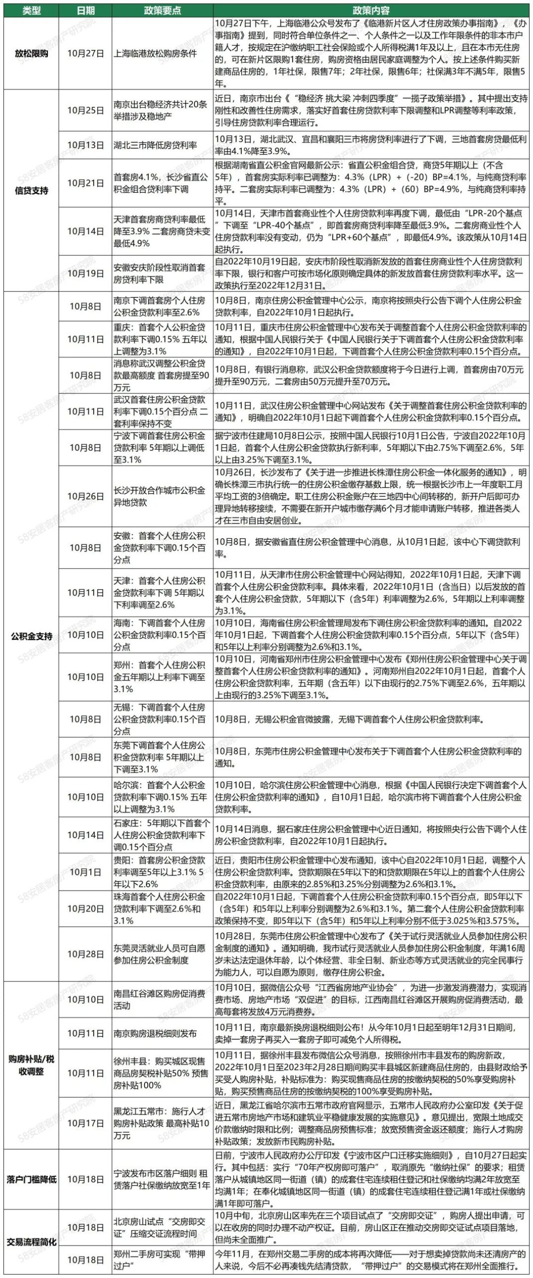
从10月各地房地产政策看,大部分城市通过调整公积金贷款最高额度、下调首套住房公积金贷款利率、下调首套住房商业贷款利率下限、购房补贴等方式,降低购房群体购房成本,促进置业需求入市,促进房地产市场平稳健康发展。
一、房贷“低利率”时代开启
9月29日,人民银行、银保监会发布通知,决定阶段性调整差别化住房信贷政策,明确符合条件的城市政府,可自主决定在2022年底前阶段性维持、下调或取消当地新发放首套住房贷款利率下限。
多地自10月1日起陆续发文,跟进执行。据58安居客房产研究院统计,截止10月31日,符合条件的23个城市中,已有天津、武汉、襄阳、石家庄、贵阳、宜昌等在内的至少20个城市首套住房商业贷款利率低于4%,接下来预计其他符合条件的城市也将会跟进,部分已经进行调整的城市房贷利率仍有下调空间。
除首套房商贷利率下限调整外,公积金贷款方面,9月30日,中国人民银行决定,自2022年10月1日起,下调首套个人住房公积金贷款利率0.15个百分点,5年以下(含5年)和5年以上利率分别调整为2.6%和3.1%。第二套个人住房公积金贷款利率政策保持不变,即5年以下(含5年)和5年以上利率分别不低于3.025%和3.575%。
节后,多个城市积极响应纷纷下调首套房公积金贷款利率,据58安居客房产研究院统计,目前已有武汉、南京、郑州、石家庄、珠海、东莞等多个城市下调了首套个人住房公积金贷款利率。
二:“保交楼,稳民生”工作取得一定进展
10月24日人民银行党委、外汇局党组提出,加大力度助推“保交楼、稳民生”工作,从城市来看,郑州和哈尔滨的保交楼工作已取得一定进展,其中10月6日,距郑州市印发《“大干30天,确保全市停工楼盘全面复工”保交楼专项行动实施方案》整30天的时间节点,郑州全市已排查出的147个已售停工、半停工商品住宅项目中,有145个实现全面、实质性复工,郑州“保交楼、稳民生、促发展”专项行动取得重要阶段性成果;哈尔滨市“保交楼”专项资金陆续到位,数个此前停工的房地产项目正在有序推进施工,截至目前,哈尔滨市已有约28个房地产项目收到“保交楼”专项资金,有力地推动了施工及交付进度。预计接下来会有更多城市的“保交楼,稳民生”工作将会取得进展,停工的房地产项目实现复工。
2022年10月全国房地产相关政策精选
2022年10月重点城市刺激住房消费政策
更多阅读:


