人体的代谢稳态十分重要,一旦发生代谢紊乱,肥胖和糖尿病便随之而来。随着研究的发展,大脑的改变导致肥胖的发生被进一步证实。其中,中枢神经系统的下丘脑对代谢的控制起重要作用。早有研究表明,腹内侧下丘脑可调节体重、食物摄入和葡萄糖稳态。但该神经元具体调节脂质代谢和维持能量平衡的机制还有待确认。
代谢的稳态与一种名为O-连接的N-乙酰氨基葡萄糖(O-GlcNAc)的稳态息息相关。而O-GlcNAc酰化修饰仅由两种酶介导:使其增加的 O-GlcNAc 转移酶(OGT),以及将其水解去除的O-GlcNAc 酶(OGA)。
近日,耶鲁大学细胞与分子生理学系的研究团队在Science子刊中发表了新的发现:位于腹内侧下丘脑神经元中的OGT能够调节该神经元的活动,促使脂肪的分解,并对肥胖具有抑制作用。

首先,为了确定是否O-GlcNAc酰化会对营养水平的改变做出反应,研究人员用禁食了24小时的小鼠与正常喂食的小鼠做对比,发现禁食能够增加腹内侧下丘脑中OGT的表达以及O-GlcNAc酰化。这一发现揭示了O-GlcNAc酰化和OGT的表达会随着能量需求的变化而变化,并且说明OGT可能具有稳定代谢的作用。
Fig. 1. Fasting increases OGT expression and O-GlcNAcylation level in the VMH.
固醇生成因子 1(SF1)被认为是中枢神经系统中腹内侧下丘脑神经元的标志物,为了进一步探索O-GlcNAc酰化水平的变化对新陈代谢的影响机制,研究人员在正常喂食下,将24周龄的SF1神经元特异性OGT敲除(VOK)小鼠与对照同窝(CTL)小鼠做对比。他们发现VOK小鼠体重明显高于CTL小鼠,以及含有较高的脂肪量,包括棕色脂肪组织、皮下白色脂肪组织、性腺周围白色脂肪组织和腹膜后白色脂肪组织。另外VOK小鼠还表现出葡萄糖不耐受以及胰岛素抗性。这些结果表明,OGT的缺失导致小鼠肥胖并且使肥胖增加。
Fig. 2. Chronic deletion of OGT in SF1 neurons leads to obesity in mice fed a normal chow diet.
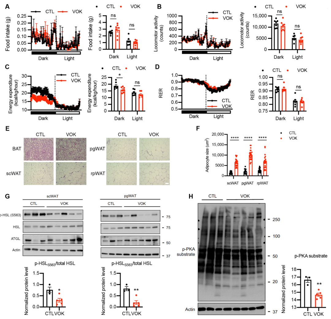
为了进一步确定OGT缺失小鼠肥胖的原因,研究人员对VOK小鼠与CTL小鼠的代谢进行研究。他们发现在食物摄入和体力活动方面,二者没有差别,但VOK小鼠在黑暗周期中有较低的能量消耗。另外,研究人员发现在白色脂肪组织中参与分解脂肪的磷酸化HSL蛋白水平下调以及PKA活性降低,这表明典型脂肪分解途径在VOK小鼠的白色脂肪组织中被下调,即揭示了VOK小鼠肥胖的原因。

Fig. 3. Mice with SF1 neuron-specific OGT deletion show decreased energy expenditure and reduced lipolytic activity of white adipose tissues.
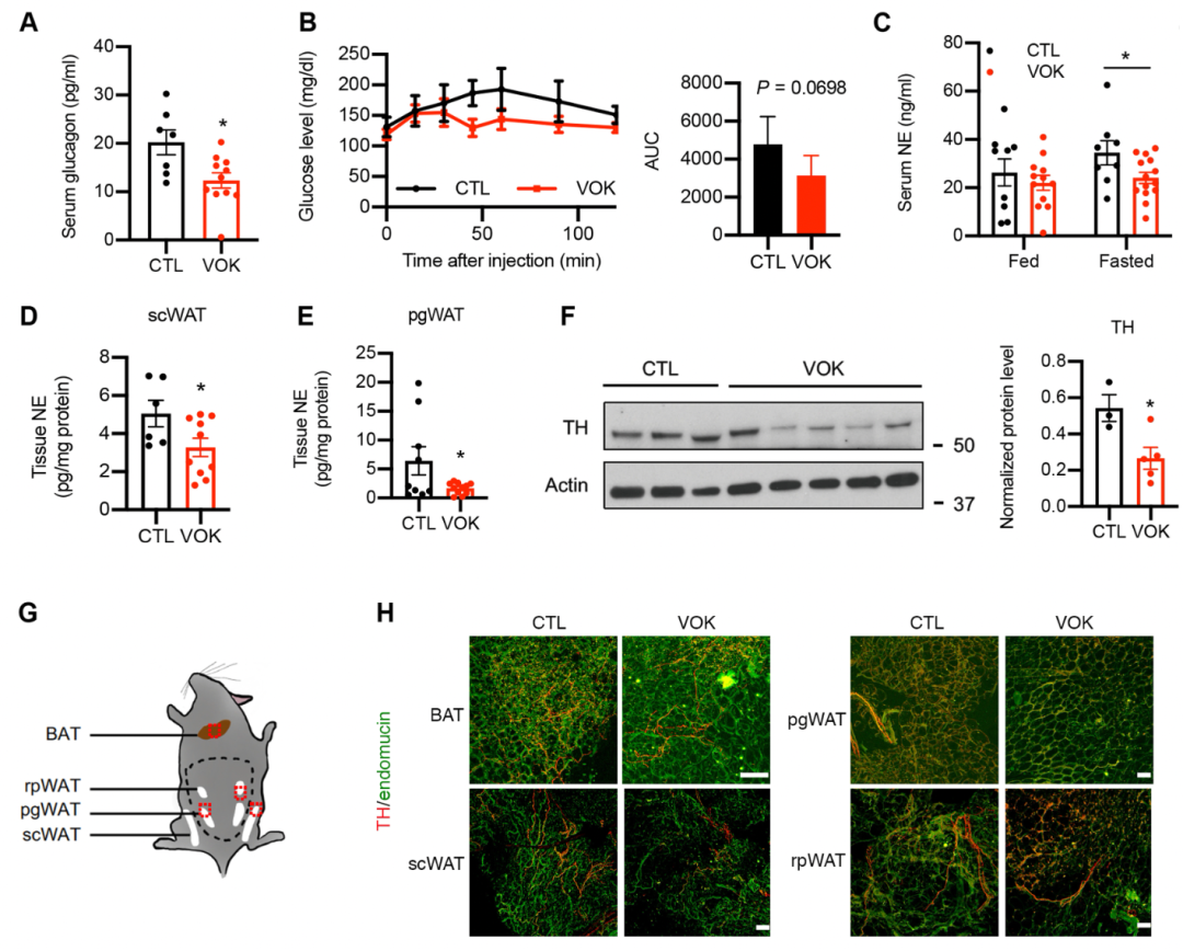
另外,研究人员发现,在禁食15小时后,VOK小鼠比CTL小鼠有较低的血清胰高血糖素水平,并且与在注射2-脱氧葡萄糖来模拟葡萄糖剥夺后的结果一致,可以得出OGT是维持反调节反应所必需的。除此之外,禁食15小时后,VOK 小鼠具有较低的去甲肾上腺素,表明 VOK 小鼠与CTL小鼠相比,交感神经系统活性有所减少。其中,VOK 小鼠在白色脂肪组织中表现出分散的交感神经支配和较低的交感神经密度,这揭示了OGT 是维持白色脂肪组织的交感神经活动和交感神经支配所必需的。
Fig. 4. Mice with SF1 neuron-specific OGT deletion show reduced activity of the sympathetic nervous system and impaired sympathetic innervation of scWAT.
研究人员为了进一步确定VOK 小鼠的上述表型是由于腹内侧下丘脑神经元中的 OGT 缺失,而不是发育补偿或外周 SF1 表达组织中 OGT 缺失的影响,他们用腺相关病毒增强绿色荧光蛋白(AAV)-eGFP)(GFP)或 AAV-Cre(Cre)双侧注射到 12 周龄雄性小鼠的腹内侧下丘脑中,从而得到腹内侧下丘脑神经元中 OGT 的出生后的急性缺失。经过一系列验证实验,他们得到了与之前VOK小鼠相似的结果,从而确定了VOK小鼠的表型可以归因于腹内侧下丘脑神经元中的 OGT 缺失。
除此之外,在神经元兴奋性的研究中,他们发现VOK小鼠具有较低的自发放电率,即OGT控制神经元的兴奋性。
Fig. 5. OGT is required for the neuronal activity of the VMH.
综上所述,腹内侧下丘脑神经元中 OGT 的基因敲除使小鼠体重迅速增加、肥胖增加和能量消耗减少,是由于脂肪细胞的肥大以及白色脂肪组织脂肪分解的减少,此外,还下调交感神经活动并损害白色脂肪组织的交感神经支配,同时抑制了神经元的兴奋性。所以该研究表明了位于大脑腹内侧下丘脑中的OGT通过神经控制新陈代谢的稳态,以起到抑制肥胖的作用,同时为对抗肥胖提供了一个新的治疗靶点。
参考文献:
Wang Q, Zhang B, Stutz B, Liu Z-W, Horvath TL, Yang X. Ventromedial hypothalamic OGT drives adipose tissue lipolysis and curbs obesity. Science Advances.8(35):eabn8092.
来自: 生物谷
更多阅读:





