在一项开创性的研究中,来自美国罗切斯特大学的研究人员成功地将一个负责制造高分子量透明质酸(high molecular weight hyaluronic acid, HMW-HA)的基因从裸鼹鼠转移到了小鼠身上。这改善了小鼠的健康状况,并使小鼠的中位寿命延长了约4.4%。相关研究结果于2023年8月23日在线发表在Nature期刊上,论文标题为“Increased hyaluronan by naked mole-rat Has2 improves healthspan in mice”。
裸鼹鼠以其长寿和对老年性疾病的超强抵抗力而闻名,长期以来一直吸引着科学界的关注。这些作者通过将一个负责增强细胞修复和保护的特定基因引入小鼠体内,为揭开衰老的秘密和延长人类寿命带来了令人兴奋的可能性。
论文共同通讯作者、罗切斯特大学生物学与医学教授Vera Gorbunova说,“我们的研究提供了一个原理证明,即在长寿哺乳动物中进化出的独特长寿机制经输出后可以改善其他哺乳动物的寿命。”另一名论文共同通讯作者为罗切斯特大学生物学教授Andrei Seluanov。
独特的抗癌机制
裸鼹鼠是一种小鼠体型的啮齿类动物,在同体型的啮齿类动物中寿命极长;它们的寿命长达 41 年,几乎是同体型啮齿类动物的十倍。与许多其他物种不同的是,裸鼹鼠在衰老过程中通常不会感染疾病,包括神经变性、心血管疾病、关节炎和癌症。Gorbunova和Seluanov投入了数十年的研究,以了解裸鼹鼠用来保护自己防止衰老和疾病的独特机制。
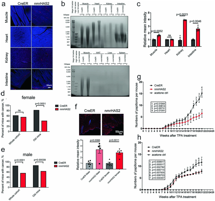
这些作者之前已发现,HMW-HA 是裸鼹鼠对癌症具有非同寻常的抵抗力的机制之一(Nature, 2023, doi:1038/s41586-023-06463-0)。与小鼠和人类相比,裸鼹鼠体内的 HMW-HA 大约多十倍。当它们从裸鼹鼠细胞中移除 HMW-HA 时,这些细胞更容易形成肿瘤。Gorbunova、Seluanov及其同事们想看看 HMW-HA 的积极作用是否也能在其他动物身上重现。
转移产生 HMW-HA 的基因
这些作者对一种小鼠模型进行了基因改造,使其携带裸鼹鼠版本的透明质酸合酶2基因— nmrHas2,该基因负责制造产生HMW-HA的蛋白。虽然所有哺乳动物都有透明质酸合酶 2 基因,但裸鼹鼠版本的基因nmrHas2似乎得到了强化,可以以驱动更强的基因表达。
携带nmrHAS2基因的小鼠表现出对自发和诱导癌症的抵抗性。图片来自Nature, 2023, doi:10.1038/s41586-023-06463-0。
这些作者发现携带基因nmrHas2的小鼠对自发性肿瘤和化学诱导的皮肤癌有更好的保护作用。与普通小鼠相比,这些小鼠的总体健康状况也有所改善,寿命更长。随着携带基因nmrHas2的小鼠在年龄上的增加,它们身体不同部位的炎症—炎症是衰老的标志—减少了而且肠道也保持得更健康。
虽然还需要进一步研究 HMW-HA 究竟为何具有如此有益的作用,但是这些作者认为这是由于 HMW-HA 能够直接调节免疫系统。
人类的青春之泉?
这些发现为探索如何利用HMW-HA改善人类寿命和减少炎症相关疾病提供了新的可能性。Gorbunova说,“从在裸鼹鼠体内发现HMW-HA到证明HMW-HA能改善小鼠健康,我们花了10年时间。我们的下一个目标是将这种益处转移到人类身上。”
他们认为可以通过两种途径实现这一目标:一是减缓 HMW-HA 的降解,二是增强 HMW-HA 的合成。Seluanov说,“我们已经确定了减缓透明质酸降解的分子,并正在进行临床前试验。希望我们的发现将提供第一个,但不是最后一个例子,说明长寿物种的长寿适应性如何有益于人类的长寿和健康。”
参考资料:
1. Zhihui Zhang et al. Increased hyaluronan by naked mole-rat Has2 improves healthspan in mice. Nature, 2023, doi:10.1038/s41586-023-06463-0.
2. Longevity gene from naked mole rats extends lifespan of mice
https://www.rochester.edu/newscenter/gene-transfer-hmw-ha-naked-mole-rats-extends-mice-lifespan-565032/
来自: 生物谷
更多阅读:


