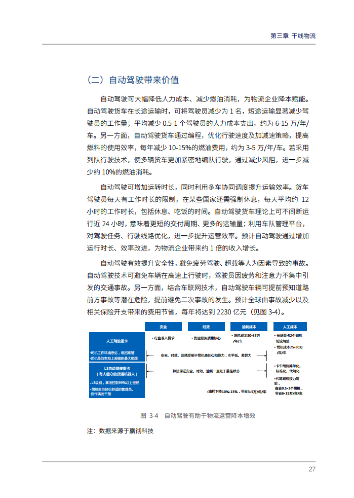
自动驾驶是汽车产业与人工智能、高性能计算、大数据、物联网等新一代信息 技术以及交通出行、城市管理等多领域深度融合的产物,对降低交通拥堵、事故率, 帮助城市构建安全、高效的未来出行结构,对汽车产业变革,以及城市交通规划具 有深远的影响。
随着环境感知、多传感器融合、智能决策、控制与执行系统、高精度地图与定 位等核心技术的快速发展与成熟,自动驾驶汽车已经从实验室走向公开道路实地测 试及商业化示范的阶段。
围绕自动驾驶在出行服务、干线物流、封闭园区物流、公交巴士、末端配送、 市政环卫、自动泊车等场景的测试、示范及进一步商业化应用也存在着一些值得思 考的问题:自动驾驶到底哪些场景先落地;监管部门如何实施开展相关的管理监督, 才能让自动驾驶在应用中更加安全、高效;自动驾驶商业化发展的方向如何;未来 自动驾驶将会带来哪些社会性影响,大规模商业化应用需要哪些条件;对法律法规 带来的什么样的挑战等。
基于上述问题,课题组通过多方调研、咨询、讨论,从不同场景角度对国内外 产业发展现状、面临的问题及政策建议进行分析研究,主要包括三个部分的内容:
第一部分,介绍国内外已经开展了不同程度的自动驾驶商业化示范,掌握有核 心技术的企业,选择在特定领域展开试运营服务。
第二部分,对无人出租车、干线物流、无人公交、封闭园区物流、无人环卫、 无人配送、自主代客泊车等场景的应用现在进行分析,结合国外监管,对国内各场 景商业化面临的挑战进行分析,并给出相关建议。
第三部分,对自动驾驶场景落地进行总结,阐述了未来自动驾驶的到来对汽车 产业变化进行展望。
PDF版本将分享到199IT知识星球,扫描下面二维码即可!
更多阅读:




























































