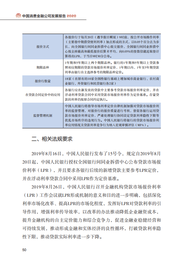
中国银行业协会:2020中国消费金融公司发展报告 报告提出,截至2020年6月末,消费金融公司已发展到26家,注册资本433.4亿元,资产规模4861.5亿元,贷款余额4686.1亿元,服务客户数1.4亿人。 截至报告发布前,已有近半数的机构将资产划入不良的标准从逾期90天调整至60天,行业平均拨备覆盖率提升至186.34%。 据不完全统计,截至2020年6月末,消费金融公司为支持抗疫合计减免本息2.77亿元,惠及38.17万客户,捐赠款项1257.62万元。 PDF版本将分享到199IT知识星球,扫描下面二维码即可! 更多阅读:光华设计基金会:2020中国服务设计报告中国银行业协会:2020中国上市银行分析年报TalkingData:2017年消费金融行业发展报告柠檬爱美:2020中国医美用户图鉴中国银行业协会:2020年中国私人银行发展报告中国银行业协会:2022中国家族办公室报告58金融:2020上半年消费金融接纳度报告消费金融专题研究-下一站消费转变经济发展方式背景下的消费金融研究中国银行业协会:中国银行业理财业务发展报告暨理财公司年鉴(2022)中国银行业协会:2021-2022年人民币国际化报告中国银行业协会:2021年中国银行业理财业务发展报告能源基金会:2020中国碳中和综合报告CFCA:2020中国电子银行调查报告欧莱雅集团:2020中国美好消费趋势报告