经济转型时期,保增长任务尤艰,消费有望成为新经济的引擎,中国居民有适度加杠杆空间,预计消费金融将长周期向上,业态趋于丰富。
报告摘要:
- 经济转型时期,保增长任务尤艰,“扩内需,提消费”有条件成为新经济的重要引擎,预计消费金融有望长周期向上。中国发展消费金融无论从金融产品创新还是扩大内需角度均有积极意义,截止2015年底,我国目前消费信贷规模不足20万亿元(已扣除房贷),占信贷总额规模约20%,同时居民杠杆率水平不足40%(英美加韩四国平均约70%),消费金融无论绝对数量还是相对渗透率与海外发达国家均有较大差距。中国消费金融规模提升的驱动力在于:(1)企业和政府加杠杆已到尾声,政府鼓励居民适当扩大消费;(2)居民收入持续增长,“先享受/再支付”的消费理念被逐步认可接受;(3)居民社会保障和征信体系日趋完备,消费金融商业模式可行。
- 消费金融产业链门类齐全,拥有牌照准入、资金优势和把控具体场景的服务商处于业务链核心。目前消费金融产业链包括资金供给方、消费金融服务商/零售商、支付/征信/催收等机构。产业链中处核心环节的是消费金融服务商,此类机构拥有牌照门槛,个体少,议价能力强等业务链优势。海外经验表明:美国运通、日本乐天等机构通过把控消费场景开展金融业务,并拓展多类金融牌照,相关公司业务门类多元,模式抵御周期波动,故估值高于一般金融机构。
- 小荷才露尖尖角,中国消费金融千帆竞渡。中国消费金融行业逐渐向互联网化、垂直化和专业化方向发展,这一变局中多元业态涌现。中国目前消费金融机构包括:银行系的传统消费信贷部门和消费金融公司(代表:平安旗下普惠金融)、电商系金融公司(代表:蚂蚁金服花呗/京东白条)、垂直购物分期平台(代表:分期乐/途牛金融)、互联网消费金融平台(代表:百度有钱)。行业变局中,我们认为具有资金优势或有场景优势的消费金融机构最有可能成功。
- 沿着消费金融产业链,挖掘受益三主线。受益主线1:传统公司转型进军消费金融领域:苏宁云商、生意宝、小商品城、海印股份、TCL集团。受益主线2:金融机构在消费金融领域积极布局:中国平安、北京银行、中国银行、兴业银行、招商银行。受益主线3:支付/征信/催收等消费金融配套设施服务商:西藏旅游、广博股份、银之杰、一诺银华。
- 核心风险:居民消费意愿大幅萎缩。
1. 消费引擎促增长,消费金融增活力
消费金融,指金融机构通过信贷服务方式,为消费者提供消费信贷资金,满足其消费意愿,从而达到刺激消费需要。
消费金融是广义概念,根据不同标准可以有不同分类。根据艾瑞咨询研究,基于消费者购买行为,消费金融包括住房消费金融、汽车消费金融、信用卡以及其他消费品消费金融;根据贷款期限不同,又分为短期消费贷款以及中长期消费贷款等形式;按接受贷款对象的不同,消费信贷又分为买方信贷和卖方信贷。其中买方信贷是对购买消费品的消费者发放的贷款,如个人旅游贷款、个人综合消费贷款、个人短期信用贷款等。卖方信贷是以分期付款单证作抵押,对销售消费品的企业发放的贷款,如POS贷款等;按担保的不同,又可分为抵押贷款、质押贷款、保证贷款和信用贷款等。
消费金融服务方式目前在成熟市场和新兴市场均已得到广泛使用。消费金融优势在于单笔授信额度小、审批速度快、无需抵押担保、服务方式灵活、贷款周期短等。这对刺激居民消费、增加有效需求有较大作用,故能发挥促进消费需求增长,促进经济发展。
我国发展消费金融无论从金融产品创新还是扩大内需角度均有积极意义,而截止2015年初,我国目前消费信贷规模不足20万亿元,占信贷总额平均约20%,无论相对渗透率还是绝对数量与海外发达国家均有较大差距。
2. 三大动力推动我国消费金融腾飞
2.1. 企业/政府加杠杆近尾声,转型需居民杠杆适度扩张
当政府负债率很高的时候,跟政府有关联,需要政府财政补贴的生意将来会越来越难做,企业与企业之间的生意叫 B2B ,现在就很难做,未来几年会更难做。B2F ,跟家庭有关的生意,因为中国家庭负债率很低,现在很好做,未来会更好做 。
——复星集团副董事长兼CEO梁信军2016年正和岛新年论坛演讲
中国企业和政府的高杠杆一起引起了经济学家广泛关注,系统性风险不可不察。根据国泰君安宏观研究团队研究,截止2015年末,政府部门债务占GDP比重为56.5%,居民部门为39.9%,非金融企业部门为143.5%,金融部门为21.0%。全社会杠杆率为260.8%,实体经济杠杆率为239.8%。从国际比较来看,中国实体经济的杠杆率处于中游水平,但非金融企业的杠杆率是主要经济体中最高的。
基于国有企业杠杆率过高增加系统性风险、过剩产能导致资金使用效率低下并拖累经济下行的原因,实体企业部门加杠杆已经近瓶颈,去杠杆、去落后产能将成为实体经济部门的发展趋势。2008年金融危机之后,中国实体经济的杠杆率出现了快速上升,2008-2015年期间猛增了82.8%。截止2015年底,中国实体经济的债务规模为162.3万亿元,实体经济杠杆率为239.8%,在世界范围内属于杠杆率最高之列,产能过剩、利润下滑导致实体经济部门债务负担过重,政府和企业部门降杠杆将是长期趋势。
2.2. 居民收入保持增长,杠杆安全提升仍有空间
发达国家的经验来看,消费占GDP的比重较高,消费是经济增长的第一引擎。美国消费占GDP约68%,接近七成,而英国、德国、日本消费的占比也在60%以上。相关发达国家发展经验表明,一国经济在走向成熟的过程中内需增长在国内经济增长中的贡献逐渐增大,内需消费的数量和质量的提高将成为经济增长和结构升级的重要推动力。
我国长期以来依靠投资和出口带动增长的趋势逐步减弱,而消费已体现了提高趋势。十八大以来,中国城乡居民收入的增长连续三年高于GDP增长;根据商务部公布的统计数据,到2015年,我国实现全社会消费品零售总额达到300931亿元,同比实际增长10.6%,最终消费对经济的贡献率达到66.4%,比2014年大幅度提高了15.4个百分点,已经接近发达国家的水平,消费成为我国经济增长的第一驱动力,居民的消费潜力逐步得到释放。我们预计未来消费将领跑“三驾马车”,成为新常态下经济增长的主要驱动力。
目前中国消费性贷款余额占贷款余额总量的比例只有20%左右,与欧美发达国家的50%左右的比例相比有着明显的差距;从居民部门债务占GDP比重的角度看,我国的比例仅为39.9%,而同期美国为77%,日本为65%,欧洲国家普遍在50%以上。我国居民消费领域具有温和提升杠杆空间。
从中国居民的资产负债表结构而言,随着经济的快速发展,居民资产规模从2004年的71.1万亿元增长至263.2万亿元,年均增长17.77%;但是自2005年以来,由于负债端增长速度持续高于整体资产增长,资产负债率从2005年的3.84%缓慢升高至2012年的6.13%;但另一方面,我国居民资产负债率在国际范围内仍属于明显偏低的水平,存在加杠杆空间。
同时国内居民的消费观念正在发生变化:从消费结构来看,我国居民消费结构正从生存型消费向教育、旅游等发展型和品质型消费过渡;从消费理念来看,提前消费、信用消费的观念开始取代传统的保守消费而逐步获得消费者认可,消费信贷占信贷比重近年来有所增加。
发展消费成为了国家政策层面的共识。十三五规划提出:“着力扩大居民消费,引导消费朝着智能、绿色、健康、安全方向转变,以扩大服务消费为重点带动消费结构升级”。十三五期间中国有条件迎来消费增长的黄金期,消费金融将在激活中低收入阶层的消费力、改善消费结构促进消费升级方面起到关键性的作用。
2.3. 保障体系完善减储蓄需求,征信完善消信息隔膜
居民消费倾向的变化与国家社会保障支出的变化紧密相关,经验表明,随着一个国家或地区社会福利支出增长和居民保障体系的完善,居民预期未来在医疗、养老等支出降低,其“预防性储蓄”的降低将导致该国或该地区居民储蓄率降低,相应的消费倾向提高、消费增长提速,相应的消费信用需求提高。
“十三五”期间,建立更公平可持续的社会保障制度将成为我国社保体系发展的重点方向:一方面,保险费率有望下降;另一方面,全民参保计划实施,“十三五”末期基本实现法定人员全覆盖,这不仅需要政策层面加强对社保体系的顶层制度机制设计,还需要财政社保支出的持续扩大;而我国明显偏高的储蓄率也有望长期走低,释放消费需求。
3. 万水千山:消费金融产业链纵览
3.1. 多行业共振,服务商核心
目前消费金融产业链主要包括资金供给方、消费金融服务商、零售商、消费者、监管机构、征信机构以及催收机构组成。其中资金供给方、消费金融服务商的盈利主要来自息差收入和手续费收入;消费供给方主要来自商品销售利润;征信机构收入来自信用查询咨询费;催收坏账机构的利润主要来自欠款催收以及坏账处理的手续费收入。在整条产业链中处于核心环节的是消费金融服务商,此类机构拥有牌照门槛,个体较少,议价能力强等业务链优势。
根据海外经验,消费金融服务商凭借其得天独厚的优势成为了整个消费金融产业链的核心,例如:美国运通、日本乐天等。
3.2. 海外消费金融巨头巡礼
3.2.1. 美国运通:为旅者提供一体化金融解决方案
美国运通公司(American Express)创立于1965年,总部设在美国纽约。美国运通公司是国际上最大的旅游服务及综合性财务、金融投资及信息处理的环球公司。公司在信用卡、旅行支票、旅游、财务计划及国际银行业占领先地位,是反映美国经济的道琼斯工业指数的三十家公司中唯一的服务性公司。根据美国运通公司2015年度财务报告显示,公司共拥有有效信用卡数量达1.18亿张,营收328.18亿美元,净利润达51.63亿美元。
美国运通公司将“To become the world’s most respected service brand(成为世界上最受尊崇的服务品牌)”作为自己一直追求的战略目标,通过高定价、高投入、杰出服务,坚持征收年费,树立了一个为精英人士服务的信用卡形象。
相较于美国其他信用卡公司以利息收益为主导、资本密集型的盈利模式,美国运通公司采用以商户回佣为主导、轻资产型模式,以商户刷卡回佣作为最主要的收入来源。根据美国运通公司2015年度财务报告显示,商户回佣和年费收入占业务总收入的67%,其次是利息净收入,占18%。美国运通卡的商户回佣率约为2.46%,远高于同业水平,但商户仍旧接受运通卡,其原因在于运通卡持卡人的消费能力很强,平均年消费7000多美元,是其他信用卡的两倍。这种盈利模式的最大优势在于其资产占用率低,抵御信用卡风险能力强。当金融危机来袭时,美国运通公司在2008年净利润虽然同比下滑了32.7%,但仍能持续保持盈利,并能继续向股东派发红利。而此时很多信用卡巨头,如万事达,已经产生了巨额亏损。
从估值角度来分析,基于2015年下半年水平,美国运通公司当期动态市盈率为10.59,高于其同业公司9.27的动态市盈率中位值。市净率水平为2.59,高于其同业公司1.17的市净率中位值。但是,囿于商户回佣率逐年下降、Costco另择合作伙伴、高端客户流失等多方压力,美国运通公司的股价持续下跌,这为其今后的发展带来了不小的挑战。
3.2.2. 日本乐天:电商起家,扩充金融
日本乐天株式会社成立于1997年2月,是日本最大电子商务网站 “乐天市场”的经营者,2000年在JASDAQ上市。日本乐天的主营业务包含Internet Service与Internet Finance两大核心体系。其中,Internet Service业务包含电子商务、旅行、海外电商业务、电子书及其他海内外互联网服务业务。电子商务是日本乐天发展的基础业务体系。Internet Finance业务板块包含信用卡、银行、证券、电子货币以及保险等,包括了大部分的金融板块。“乐天市场”连续十年在日本电商领域拔得头筹,乐天银行是日本第一大网络银行,乐天证券是日本第二大网路证券公司,集团各大业务及影响度均属领先地位。根据日本乐天2013年财报显示,日本乐天的会员接近九千万,这个数字相当于日本总人口的七成,超过日本网民总人数的90%。
日本乐天的整体商业模式可以概括为“乐天经济圈”。乐天通过电商平台进行第一层的顾客引流,与商户采取联营模式,对42000家联营的小公司进行固定收益收取。接下来,乐天利用自己的信用卡、数据库以及物流平台完成了从订单、出库、配送、支付结算的一系列交易。
数据显示“乐天市场”将近70%的交易都是通过信用卡支付完成的。为了把控这一重要的资金来源,乐天先后收购了Aozora、Kokuna两家信用卡公司,并于2005年推出了了乐天信用卡。乐天信用卡是乐天金融业务的绝对核心,为了吸引用户,乐天信用卡不但提供更低的使用成本,而且在合作商户拓展及产品创新方面都下足了功夫。
乐天信用卡在日本拥有餐厅、网吧、驾校、旅行社等超过37万家合作商户,几乎涵盖生活得各个方面。用户使用乐天信用卡在合作商户消费,可以获得超级积分,用于“乐天市场”的购物。借助这样的循环,吸引大量信用卡用户使用乐天的互联网服务,形成了如今众多电商梦寐以求的双向O2O。信用卡连接了“乐天市场”和乐天金融,形成了交易闭环,还实现了融贷业务,最终促成了日本乐天的迅速成长。
4. 小荷始露:中国消费金融产业崛起
4.1. 政策逐步放开,机构纷至沓来
长期以来我国的消费金融行业以银行消费信贷为主,商业银行通过信用卡和消费贷款(含抵押消费贷款及信用消费贷款)两大产品为消费者提供消费金融服务。
1981年到1983年初,中国人民银行已经在六个省市的行、处、所开办了消费信贷业务,但业务量总体较小。1997年亚洲金融危机爆发后,我国经济出现了经济下滑和通货紧缩的势头,为了解决通货紧缩问题,政府鼓励发展消费信贷。1999年2月,中国人民银行发布了《关于开展个人消费信贷的指导意见》,正式要求以国有商业银行为主的金融机构面向广大城市居民开展消费信贷业务,以个人住房消费贷款、汽车消费贷款和助学贷款为主题的个人消费信贷业务在国内商业银行逐步开展起来。
相比银行机构,非银行机构的消费贷款在我国的起步较晚。2004年,HC(捷信)在北京设立代表处,正式进入中国市场。从2007年12月起,捷信启动在中国广州/佛山消费信贷业务。2008 年美国金融危机效应迅速蔓延,对中国经济产生冲击,为扩大总需求,维持经济增长势头,2009年银监会下发《消费金融公司试点管理办法》,我国正式启动消费金融试点,北京、天津、上海、成都四个城市成为首批消费金融公司试点城市。到2010 年,我国首批 4 家消费金融公司获批成立。
2013年9月,银监会发布新版《消费金融公司试点管理办法》,扩大消费金融公司试点城市范围名单,包括重庆、武汉、西安、杭州、合肥在内的12个城市获得试点资格,但是仍坚持“一地一家”原则。2013年11月,银监会发布修订版《消费金融试点管理办法》,取消消费金融公司营业地域限制,增加吸收股东存款业务,以进一步拓宽资金来源。
2015年,国务院及各部委出台了一系列政策,这持续利好消费金融行业发展,行业春天已至。我国在前期稳步试点、逐步放开的基础上,2015年6月10日,国务院常务会议决定,放开消费金融市场准入,消费金融公司试点从16个城市扩大至全国。审批权下放到省级部门,并鼓励符合条件的民间资本、国内外银行业机构和互联网企业发起设立消费金融公司;鼓励消费金融公司通过发行金融债、资产证券化等方式拓宽融资渠道。在得到官方政策力挺后,消费金融的行业热度持续升温。各大银行、电商平台、互联网金融公司等纷纷进入消费金融市场。
4.2. 业务规模持续增长,未来5年CAGR将保持20%
消费金融自2007年在广东地区试点开始,至2016年已近9年。据银监会数据显示,2014年末消费金融行业资产总计224.23亿元,贷款余额208.8亿元,实现净利润4.66亿元,累计为135万名客户提供消费金融服务。
而消费贷款增长更为迅猛。中国人民银行数据显示,2012年,我国消费性贷款规模为10.44万亿元(统计口径不包含房贷,但包含装修、购车、耐用品消费等),2013年为12.98万亿元,2014年则达到15.38万亿元,消费贷款正以平均每年20%以上的速度递增。从同比增长幅度来看,消费类信贷规模保持快速增长趋势。2014-2019年中国消费信贷规模依然将维持19.5%的复合增长率,预计2019年将达到37.4万亿元,是2010年的5倍。
5. 千帆竞渡:中国消费金融现有模式格局
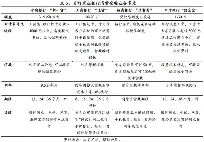
消费服务商是中国消费金融产业链的核心。中国消费金融服务商的主要参与机构包括:银行、消费金融公司、电商和其他分期平台。
5.1. 银行和消费金融公司:消费金融主力军
从消费金融余额的角度看,我国商业银行依然是消费金融的核心参与主体,与此同时,商业银行的消费金融业务的发展是当前扩大我国国内需求与促进经济增长、调整经济结构的重要途径之一。我国商业银行消费金融业务的核心结构包括个人住房贷款、信用卡和其他消费性贷款等产品。
近些年我国房地产市场快速发展,较大程度上刺激了我国住房消费金融市场的快速发展。而对刺激消费,推动我国消费金融市场高速发展具有实际意义的则来自于信用卡市场的活跃。截止2013年底我国商业银行信用卡发卡量达到3.9亿张,人均信用卡持卡量已经增长至0.29张,是2007年4倍。与此同时,伴随着发卡量数据的迅速提升,2013年信用卡授信额度和期末应偿金额也呈现双升态势,分别达到4.6万亿和1.8万亿,信用卡使用率达到40.3%。
但同时我国商业银行消费金融业务的发展存在较多制约因素和问题:首先,个人征信体系不健全,没有实现多维度的消费者信用信息覆盖和搜集,过度依赖于人民银行征信体系,造成商业银行风控难度大、成本高,坏账压力大;其次,商业银行信贷业务覆盖面受限于物理网点,且居民收入和消费能力差异大,造成地区之间、城乡之间发展的极度不均衡;第三,没有多样化的个人消费金融产品以及针对不同消费领域和行业的服务能力,造成全行业的服务能力单一、产品同质化。
根据监管层定义,消费金融公司是“经银监会批准,不吸收公众存款,以小额、分散为原则,为境内居民个人提供以消费为目的的贷款的非银行金融机构”。与商业银行相比,消费金融公司专注于提供无抵押、无担保的小额消费贷款,具有小、快、灵的特点。截至2015年9月末,消费金融行业市场总额510多亿元,贷款余额460亿元。作为国内首批试点、首家开业的消费金融公司——北银消费金融公司,截至2015年11月末,公司贷款余额近200亿元,累计发放贷款超350亿元,服务客户数量超80万户。
范例:平安普惠—消费金融领军翘楚
作为传统金融领域的巨头,平安集团自2005年即开始涉足消费金融。2015年3月17日,平安集团宣布,将平安直通贷款业务、陆金所辖下的P2P小额信用贷款以及平安信用保证保险事业部的业务管理团队整合成统一的“平安普惠金融”业务集群。整合完成后,平安普惠拥有三大业务线:无抵押业务、有抵押业务和小微企业(SME)业务,其中占据最大业务的是面向消费的无抵押信贷业务。目前,“平安普惠”为中国最大的消费金融平台,累计帮助超过200万客户获取超过800亿元贷款,拥有超过2万人的线下销售和服务团队,分布于全国156个城市超700家网点,线上拥有超过3000人的远程销售服务团队。
平安普惠提出围绕“医食住行玩”,从生活切入,搭建互联网金融平台,形成“四个市场、两朵云、一扇门”的互联网金融战略体系,其“平安i贷”为互联网消费金融的代表性产品。平安i贷的最大亮点是贷款流程的巨大优化,客户无需前往门店办理,只需要下载“平安易贷”App,通过人脸识别技术,打开手机摄像头自拍一张照片,系统就会进行一系列的验证、匹配和判定,完成身份核实,人脸识别技术精确程度可达99%。整个贷款申请流程十分简便,可以线上完成贷款申请、审批和放款等流程,最快6分钟可实现到账,并且还款时间和还款方式十分灵活,支持随借随还,按日计息。“平安i贷”满足年轻族群“小、快、频、急”的消费需求,18岁以上即可申请;手续简便,申贷、支用、还贷均可在手机APP上完成,其全流程的互联网化领先业界。
依靠平安金控平台,平安普惠在消费金融领域具有四大优势:第一,较强的线下资源和覆盖能力,平安普惠在全国的156个城市有超过700家网点,深度了解不同地区、不同行业的风险点,这是其他消费金融公司乃至互联网平台不具备的;第二,超强的贷后管理能力,平安集团在传统金融领域具有强大实力,拥有由3.5万员工组成的强大的贷后管理团队,而大多数消费金融平台的贷后管理只能通过外包实现;第三,平安普惠拥有直接的客户信用数据,能够实现更准确的信用评估;第四,依靠金融控股集团的优势,平安普惠拥有高素质的风控团队,而风控是消费金融的一大核心所在。
2015年8月20日,中国平安保险海外(控股)有限公司将其所持有的平安普惠100%的股权转让给陆金所控股,陆金所和平安普惠实现整合。平安普惠和陆金所的整合形成资金闭环,陆金所的P2P平台可作为平安普惠金融贷款业务的重要融资渠道和互联网平台,而平安普惠产生的稳定现金流可支持陆金所的互联网金融产品;在产品、数据、风控等方面两者亦可相互促进,形成协同效应,整合后平安普惠业务发展有望提速。预计到2018年,平安普惠线上营销覆盖人群有望达到2000万,线下营销将覆盖500万人群,总计客户群达到2500万,贷款余额达到5000亿级别,并全面实现互联网化。
5.2. 电商系蚂蚁花呗/京东白条:服务居民最贴心
互联网技术对消费方式的渗透逐渐深化,线上和移动终端的电商新消费模式以其独特的便利、快捷,将激发更多大众消费需求。2015年,限额以上网上零售额为38773亿元,同比增长33.3%,占社会消费品零售总额的12.9%,比上年同比提高2.3%。实体商业成本的提高和移动互联网的普及推动流通方式不断创新,微商、跨境电商等新型流通方式层出不穷,电商行业呈现线上线下融合趋势。流通方式创新带来了更加便捷、多样的消费方式,激发了一部分新的消费潜力释放,成为消费金融发展的新机遇。
从细分市场角度,在电商企业加入之前,互联网消费金融交易规模核心来自于P2P信贷市场,在2013年曾达到互联网消费金融交易额的97%。随着电商企业的加入,市场格局将发生巨大变化。电商的互联网消费金融服务模式主要依托自身的互联网金融平台,面向自营商品及开放电商平台商户的商品,提供分期购物及小额消费贷款服务。蚂蚁“花呗”和京东“白条”作为阿里巴巴和京东两大电商巨头旗下的消费金融服务,在电商系消费金融产品中具有一定的代表性。
蚂蚁“花呗”是由蚂蚁微贷提供给消费者的线上消费金融服务,主要依托阿里的天猫和淘宝电商平台,目前天猫和淘宝的大部分商户或商品都支持花呗服务,其费率暂时分为:2.5%(3期)、4.5%(6期)、6.5%(9期)和8.8%(12期)。自服务开通以来,蚂蚁花呗呈现爆发式增长的态势;据公开的数据,“花呗”上线20天用户数即突破1000万;2015年“双十一”期间,“花呗”平台交易总笔数6048万笔,占支付宝整体交易8.5%。蚂蚁“花呗”的主要客户群为80、90后年轻群体,数据统计显示,截至2015年6月,用户33%是90后,80后用户则占48.5%,而70后用户只占14.3%。
2014年2月,京东金融推出互联网金融第一款面向个人用户的信用支付产品——京东“白条”。通过电商平台消费数据在线实时评估客户信用,白条用户可选择最长30天延期付款、或者3-24各月分期
更多阅读:

























