CADA云数聚:2020年1月中国汽车消费者口碑指数

2020年2月7日,中国汽车售后服务质量监测大数据平台(CADA云数聚)发布了“中国汽车消费者口碑指数”及《2020年1月“汽车售后服务口碑指数”报告》(以下简称《报告》)。《报告》显示,受疫情和农历新年的影响,2020年1月汽车售后服务质量环比2019年12月得分有所下降。但是,较2019年同期得分略有提升。
 
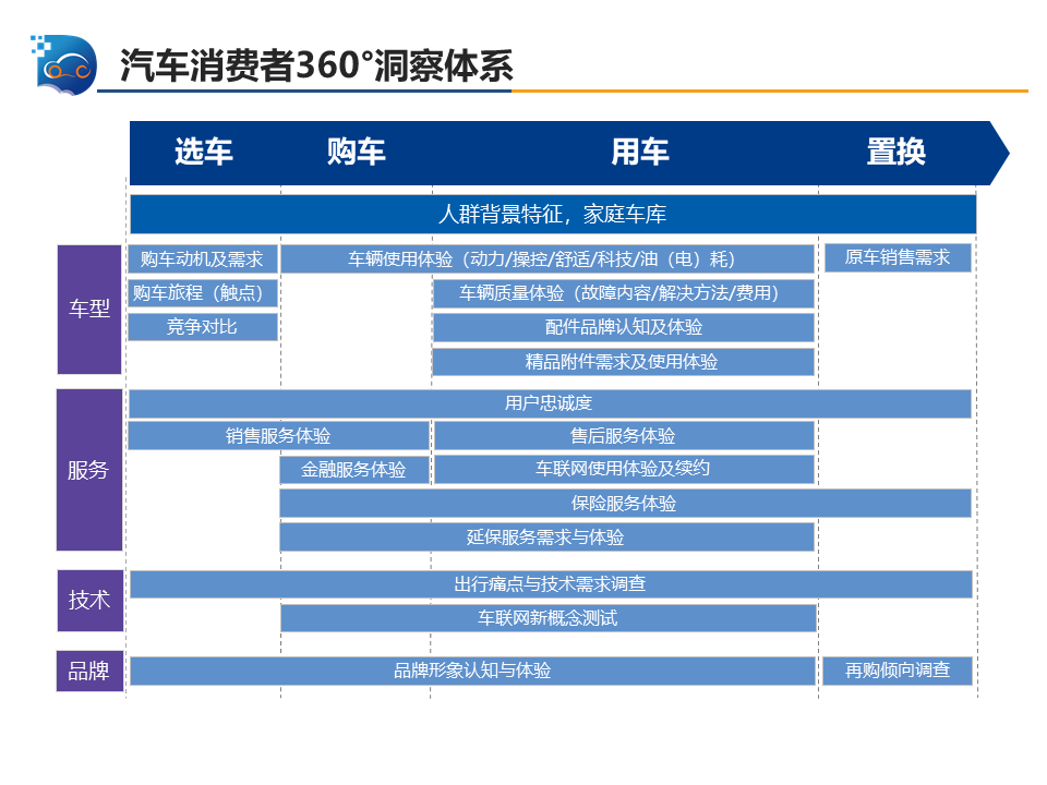
中国汽车消费者口碑指数(Auto Customer Mouth Index ,简称ACMI)是为消费者提供在选车、购车、用车、置换等全生命周期各环节体验的参考数值。
该指数是由中国汽车流通协会指导建设的中国汽车售后服务质量监测大数据平台(CADA云数聚)发布。平台通过汽车消费者360°洞察体系,采集海量消费者体验数据,运用科学的计算模型,真实反映消费者体验结果,实时监测行业服务质量。
中国汽车消费者口碑指数(ACMI)由“汽车销售服务口碑指数”“汽车售后服务口碑指数”“汽车金融消费口碑指数”等多个指数组成。自2020年1月起月度发布。
 
互联网+模式及汽车消费者360°洞察体系增加指数科学性
 
中国汽车消费者口碑指数(ACMI)依托于中国汽车售后服务质量监测大数据平台(CADA云数聚),该平台拥有5大特色:国家级汽车行业数据服务平台、行业主管部门备书、国内最大的数据源、互联网+模式、国家标准为依据。
中国汽车售后服务质量监测大数据平台(CADA云数聚),始建于2015年,2017年正式投入使用,2019年升级为汽车消费者360°洞察体系,该体系将深入研究消费者选车、购车、用车、置换等全生命周期的用户体验,为行业和消费者提供实时的消费者体验评价数据。
同时,平台还依托于互联网+的模式,从数据采集、运算、到最终分析结果的输出,均由闭环系统自动完成。有效整合了传统调研模式的多种弊端,实现了用户自主参与答题,千万级年度样本量,实时监测,避免人为操作,大幅提高数据的真实性、准确性。
中国汽车消费者口碑指数(ACMI)由“汽车销售服务口碑指数”“汽车售后服务口碑指数”“汽车金融消费口碑指数”等多个指数组成。本月重点发布“汽车售后服务口碑指数”,该指数经过2017-2019年三年的市场应用及修正,目前已较为成熟。该指数由三级指标构成,一级指标为“汽车售后服务口碑指数”权重100%,二级指标分别为“服务顾问”“服务设施”“维修质量”“维修时间”“维修价格”共计5个维度,三级指标由“客户进入服务区内是否有人主动接待并且开始服务”“您选择这家门店的原因”“是否一次性解决您的维修、保养问题”等63项赋权和探查指标构成,完整的三级指标可登录中国汽车售后服务质量监测大数据平台(CADA云数聚)官方网站查看://www.cadayun.com/
2020年1月“汽车售后服务口碑指数”为92.98
 
2020年1月“汽车售后服务口碑指数”数据来源于:147家4S店和经销商集团自有售后品牌店,有效样本量超1.7万个,覆盖豪华、合资、自主共计32个品牌,以及全国55个城市。
2020年1月“汽车售后服务口碑指数”为92.98,受疫情和农历新年的影响,环比2019年12月得分有所下降。但是,较2019年同期得分略有提升。
2020年1月“汽车售后服务口碑指数”二级指标中,服务设施维度消费者评价均较高,得分为98.49分。受维修保养质量投诉、服务告知情况、洗车质量的影响,维修质量维度得分最低,为84分。
2020年1月各品牌组“汽车售后服务口碑指数”得分略有差异。自主品牌得分高于行业整体水平,居三品牌组之首。
二级指标品牌组的对标分析结果显示,自主品牌在服务顾问、服务设施、维修质量、维修时间维度表现均较好,合资组在维修价格维度表现较好。三品牌组得分差异最大的维度为维修质量,自主品牌得分最高为85.12分,豪华品牌得分最低为83.92分,两品牌组得分差为1.51分。
针对得分差异最大的维修质量维度,对各品牌组三级指标进行了深入分析。分析发现,三品牌组在“维保过程可视化”和“是否对维修保养质量投诉”两个指标评价差异较大。自主组在“维保过程可视化”方面对行业得分负面影响较为突出,建议深入学习豪华组和合资组在这方面的做法。自主组在“是否对维修保养质量投诉”方面对行业得分正面影响较为突出,是豪华组和合资组学习的榜样。其他4个三级指标各品牌组间无明显差异。
疫情对“汽车售后服务口碑指数”略有影响
 
对比截至1月31日的疫情地图和“汽车售后服务口碑指数”得分地图,《报告》发现,新冠状病毒疫情对“汽车售后服务口碑指数”略有影响,但不是绝对的影响。为此,《报告》对4S店提出三点建议:
 
一是提升服务质量,用新的服务项目吸引客户。充分利用当前进厂台次大幅降低所拥有的空闲时间,通过电话、微信、邮件等方式,开展深度客户关怀,增加客户粘性;针对客户需求,开发车辆消毒服务、空调系统维护升级服务等新的服务项目。
 
二是提高一次修复质量。返修对客户粘性有着非常重要的影响,据《报告》显示,相比前两月,本月一次修复率呈降低趋势。因此建议4S店首先要充分利用疫情期间空闲时间,加强员工技能培训,提升并强化员工自身能力。同时,强化维修监督和出厂前检查机制,切实有效的减少重复维修案件的发生,从而,降低消费者聚集的机率。另外及时有效的做好客户关怀工作,减少返修对客户粘性的负面影响。
三是精准安排好客户进店的时间。首先提高预约进店率,提升客户主动预约的便利性,促进客户错峰进店,减少人员聚集,增加对疫情的防控。另外做好疫情期间的线上咨询服务工作,能线上指导解决的问题,尽量不到现场处理。
《报告》还显示,目前各等待环节得分较低,对此建议4S店为客户准备口罩、消毒液等防护设备,减少用户在店内的焦虑感。同时采取精准预约服务,从而有效减少各环节的等待时间。

感谢支持199IT
我们致力为中国互联网研究和咨询及IT行业数据专业人员和决策者提供一个数据共享平台。

要继续访问我们的网站,只需关闭您的广告拦截器并刷新页面。
滚动到顶部