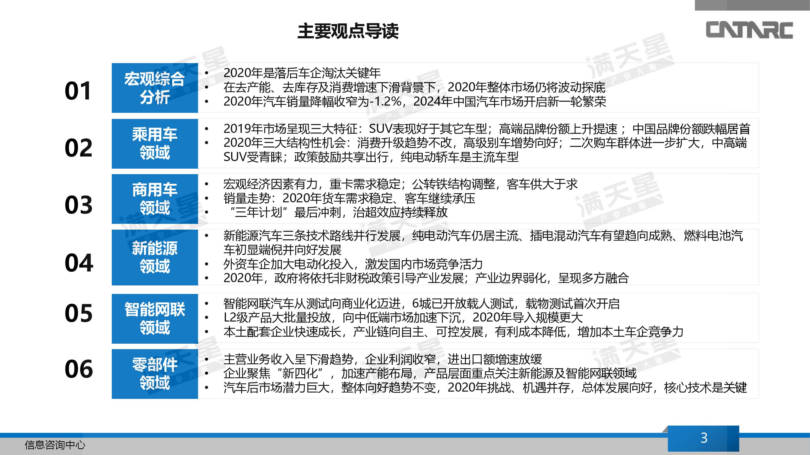
宏观综合分析
- 2020年是落后车企淘汰关键年
- 在去产能、去库存及消费增速下滑背景下,2020年整体市场仍将波动探底
- 2020年汽车销量降幅收窄为-1.2%,2024年中国汽车市场开启新一轮繁荣
乘用车领域
- 2019年市场呈现三大特征:SUV表现好于其它车型;高端品牌份额上升提速 ;中国品牌份额跌幅居首
- 2020年三大结构性机会:消费升级趋势不改,高级别车增势向好;二次购车群体进一步扩大,中高端
- SUV受青睐;政策鼓励共享出行,纯电动轿车是主流车型
商用车领域
- 宏观经济因素有力,重卡需求稳定;公转铁结构调整,客车供大于求
- 销量走势:2020年货车需求稳定、客车继续承压
- “三年计划”最后冲刺,治超效应持续释放
新能源领域
- 新能源汽车三条技术路线并行发展,纯电动汽车仍居主流、插电混动汽车有望趋向成熟、燃料电池汽
- 车初显端倪并向好发展
- 外资车企加大电动化投入,激发国内市场竞争活力
- 2020年,政府将依托非财税政策引导产业发展;产业边界弱化,呈现多方融合
智能网联领域
- 智能网联汽车从测试向商业化迈进,6城已开放载人测试,载物测试首次开启
- L2级产品大批量投放,向中低端市场加速下沉,2020年导入规模更大
- 本土配套企业快速成长,产业链向自主、可控发展,有利成本降低,增加本土车企竞争力
零部件领域
- 主营业务收入呈下滑趋势,企业利润收窄,进出口额增速放缓
- 企业聚焦“新四化”,加速产能布局,产品层面重点关注新能源及智能网联领域
- 汽车后市场潜力巨大,整体向好趋势不变,2020年挑战、机遇并存,总体发展向好,核心技术是关键
PDF版本将分享到199IT交流群,支持我们发展可加入!

更多阅读:












































































