近日,由国务院发展研究中心国际技术经济研究所主办的“中国智能化转型与技术创新高层研讨会”在北京召开,同时正式对外发布《中国云计算产业发展白皮书》(以下简称《白皮书》)。
云计算已经成为中国产业数字化转型、智能化升级的技术底座,《中国云计算产业发展白皮书》的发布为我们全面了解我国云计算产业实力和数字经济水平提供了有益的参考。白皮书从国际国内的发展分析入手,对中国云计算产业发展状况与未来趋势进行了深入分析,并对中国云计算产业发展提出了富有建设性的建议。
当前,全球数字经济蓬勃发展,无论是欧美发达国家,还是中国,都将数字经济作为下一阶段发展重点。正如传统经济需要基础设施能力的支撑,数字经济时代,也需要数字基础设施的支撑。国务院发展研究中心认为,以“5G+云+AI”等新一代信息技术,以及它们的交叉融合,正在成为数字经济经济时代的新基础设施,也推动企业数字化、智能化升级的重要引擎。
通过调研,国务院发展研究中心得出结论:中国云计算等新兴技术产业正在快速增长,对企业转型、升级、创新有极大的推动作用。同时我们也发现,目前云计算产业规模与欧美国家还存在较大差距,中国企业上云率也处于较低水平,自主可控能力也有待加强。本报告将包含以下三个部分:背景分析(国际与国内)、中国云计算产业发展状况与未来趋势、中国云计算产业发展建议。
一、云计算产业发展的环境分析
1.国际云计算发展情况
根据著名经济学家卡萝塔·佩雷斯的论述,人类进入工业社会后,经历了五次产业周期变革,每个周期大致50-60年,前30年为基础技术的发明阶段,后30年为技术加速应用阶段。
当前,世界正处于从上世纪80年代开始的ICT产业发展周期后30年,信息新技术在各领域加速落地,互联网、移动互联网、物联网等应用不断深化,数字经济逐渐兴起并快速发展。
从云计算的国际发展环境看,全球数字经济蓬勃发展,云计算作为数字经济基础设施被赋予新的使命。埃森哲所做关于数字经济的研究显示,对于数字经济来说,云计算不仅仅是实现IT资源池化、提升性能、降低成本和简化管理的工具,更重要的是为产业数字化转型提供丰富的服务。
随着国家间的科技角力持续深化和产业升级的不断推进。世界主要国家已充分认识到云计算的基础作用,纷纷加大对云计算产业的扶植力度,出台一系列政策措施和规划推动本国云产业发展,进而驱动数字经济持续发展。
美国方面,2008年全球金融危机爆发,美国政府开始正视经济过度依赖服务业等第三产业所带来的后果,重新重视制造业,并出台了一系列措施。美国政府推动制造业企业将云计算、大数据和传感控制等技术应用于大量制造场景中,从而促进制造业的数字化转型。
在欧盟,以德国为例,在德国制造业转型升级的过程中,云计算起到了至关重要的作用,赋能新型制造系统改变既有生产方式,大幅提升了德国制造业的生产效率,从而带动德国制造业价值链升级。
2.国内云计算发展情况
从用户接受度层面来看,根据调研数据以及综合IDC和Gartner等机构的研究,中国行业用户认为云计算已经成为企业数字化转型的核心基础设施,原因如下:
首先,我国各行业企业IT基础架构向云迁移已经成为主流趋势,各行业业务系统上云率不断提升,而随着数字化转型需求的深入,云计算在数字化转型和智能化升级过程中将得到更广泛的应用。
其次,数字化转型的前提是对企业资源的优化,而云计算以其强大的弹性和高可拓展性,不仅可以实现IT资源优化,更可以实现规模效应最大化。
第三,云计算这种IT形态可以带来更多的业务创新机会。如金融行业可以利用云平台开发、测试并上线新的金融互联网服务,制造业可以利用云计算为客户定制化设计、生产产品。
同时,新一代信息技术正朝着深度融合的方向发展。其中,“5G+云+AI”的组合最具代表性,以5G为代表的CT通信技术,以AI为代表的IT信息技术,和以云为代表的底座平台技术,三者彼此间紧密融合,会释放出巨大能量,推动我国数字经济发展。
新型技术赋能等成为数字化转型的必要条件。云计算产业作为企业数字化转型的核心基础设施地位至关重要,从国家安全、产业健康可持续发展的角度来看,云计算产业中的芯片、IT基础设施等环节的自主可控是保障云计算产业发展、助力实现企业数字化转型的必要条件之一。
二、中国云计算产业发展现状与未来趋势
1.中国云计算产业发展现状
近年来,在政府、产业的双重推动下,云计算技术在我国得到迅速推广。综合我们调研和中国信息通信研究院、IDC等研究机构发布的数据显示,2018年中国云计算产业规模达到962.8亿元人民币。
从区域角度来看,华北、华东、华南是中国云计算产业的发展的主导区域。主要是因为这些区域集中了中国主要的互联网企业和金融、消费品、制造等行业用户,其中,华北地区份额最高,占23.1%
从行业角度来看,当前,中国云计算的主要用户集中在互联网、交通、物流、金融、电信、政府等领域。近年来,各行业的数据量激增,更多领域开始利用云计算技术挖掘数据价值。因此,值得留意的一个现象是,尽管互联网行业仍然是云计算产业的主流应用行业,但是交通物流、金融、制造、政府等行业、领域的云计算应用水平正在快速提高,占据更重要的市场地位。如果我们将之前以互联网应用推动的云称为云1.0,那么现在传统政企市场推动的云则迈向了2.0阶段。
从产业结构来看,云计算产业链可以分为:上游核心硬件(芯片:CPU、闪存,内存)、中游IT基础设备(服务器、存储设备、网络设备等)、下游云生态(基础平台、云原生应用等)三部分。
基于这样的分类,我们看下中国云计算产业链基本情况。
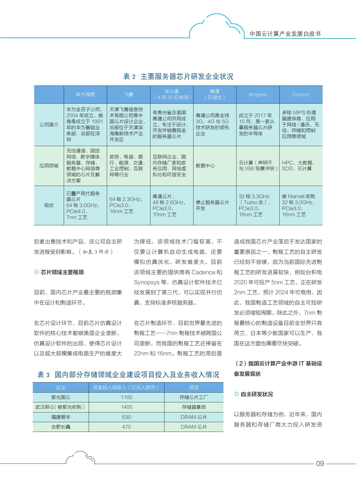
上游核心硬件方面,在云计算领域,芯片产业仍是重中之重,处于云计算产业的上游位置,芯片的研发力直接影响着云计算产业的发展水平。而囿于我国芯片产业整体发展较为薄弱的境况,我国云计算产业上游芯片的自主研发能力与发达国家相比仍有一定差距。这里的芯片包括服务器芯片和存储芯片。我国服务器芯片自主研发主要有以下几种方向:Alpha架构、ARM架构、MIPS架构、X86架构、Power架构,涌现出基于MIPS的龙芯、基于X86的兆芯、基于ARM的天津飞腾和华为鲲鹏920以及基于Alpha架构的成都申威等.基于精简指令集(RISC)原则的开源指令集架构RISC-V也获得众多国内科技公司的关注。
中国厂商在高端存储芯片领域缺少核心技术,需与国外合作。目前,紫光国芯、武汉新芯等企业已经或正在建设存储芯片工厂,进行存储芯片领域的自主研发。紫光国芯业务涉及存储芯片的设计、生产、测试以及方案构建,主要专注12英寸DRAM存储芯片的研发。福建晋华是国内较早开展存储芯片研发的企业,在福建、上海等地建有存储芯片工厂。
中游IT基础设备方面,近年来,国内服务器和存储厂商大力投入研发资源,进行自主可控技术研发,以服务器领域为例,综合多家市场机构的研究结果显示,当前,除核心芯片之外,我国服务器零部件国产化率已经超过60%,这些产品的应用,带动了国内相关市场的发展,使得国内相关厂商在中国服务器和存储市场占据重要地位。
下游云生态方面,当前,国内主要云服务提供商正通过自主研发在云生态系统建设方面不断努力。我国各行业应用绝大多数是基于Windows和X86架构运行,这些商用技术一旦被限制,会给各行业应用系统运行带来巨大风险。因此,构建开放的云生态,就成为我国云计算产业最重要、最长远的发展任务。
目前起步比较早的是基于ARM架构开放性授权机制的生态圈建设,华为、天津飞腾等都已经在ARM指令集的发展中做出了贡献,随着华为、天津飞腾等国内厂商市场占有率不断提高,对ARM指令集发展的话语权将逐步增大,有利于通过市场实现对上层生态的影响力。
2.中国云计算产业的特点
第一,国内云计算产业尽管呈快速增长,但产业规模与欧美国家还存在较大差距。例如,与美国相比,2018年中国云计算市场规模仅相当于美国云计算市场的8%左右,这与同期中国GDP约占美国GDP的66%的现状差别显著。
第二,相较于发达国家,中国企业上云率还处于较低水平。根据麦肯锡等研究机构的数据显示,2018年,美国企业上云率已经达到85%以上,欧盟企业上云率也在70%左右。而据我们的调研以及相关组织和机构的不完全统计,2018年,中国各行业企业上云率只有40%左右。尽管用户已经认识到云的作用,但是体现在行动上,在数字经济核心基础设施建设方面还有较长的路要走。
第三,云计算已成为政府和企业提升工作效率和服务能力的重要手段。现阶段,随着数字化转型的不断深入,云计算技术与政府和大型企业的业务不断融合,用户已经充分认识到云计算的价值,它已成为政府和企业提升工作效率和服务水平的重要手段。
3.中国云计算产业未来趋势
在产业规模方面,数字经济将是引领中国云计算产业快速发展的重要推手。在技术应用领域,新技术和新应用的交叉融合也将给云计算市场带来新的活力,边缘计算、面向人工智能和机器学习的并行发展有望继续拉动市场保持增长;5G也将拉动新的基础设施增长,推动新应用创新,带动智能网联车等新应用与云计算的融合,为市场打开新的上升空间。综合中国信通院、IDC等研究机构的数据,我们预计到2023年,中国云计算产业规模将超过3000亿元人民币。在产业发展趋势方面,预计2023年政府和企业上云率将超过60%,上云深度将有较大提升。
未来,随着我国政府和企业业务创新、流程重构、管理变革的不断深化,同时伴随数字化、网络化、智能化转型需求的提升,将带动政府和大型企业上云趋势加速发展,上云将进入常规化阶段。综合工信部等部门和研究机构的数据显示,预计到2023年中国政府和大型企业上云率将超过60%。
在调研过程中,我们发现,在应用层面,安全可控也将成为中国政企用户上云需要考虑的一个重要问题。鉴于云计算承载的业务应用日益增强的重要性,和全球技术格局的风云变化,政府和大型企业用户对云计算技术的自主、安全、可控要求会随之提升,特别是对运行着政府和企业的核心应用与数据的关键信息系统,自主可控的要求会更高,甚至需要包括芯片、IT基础设备以及生态系统等各环节全流程全部实现自主可控,才能保证业务的稳定发展。因此,全栈自主可控的云计算平台将成为政府和大型政企的主流IT基础设施的重要评估标准。
三、中国云计算产业发展建议
1.要持续强化政府引领,设立云计算产业宏观目标,稳步提升上云率
云计算产业作为数字经济的基础,未来将是国家间的核心竞争力之一。综合世界主要国家发展云计算产业、新兴技术的历程,前期无一例外都是政府引领,政策推动。
我国当前还远未达到“政府主导应用向市场主导应用过渡”的阶段,应继续发挥政府引领作用,从国家层面建立云计算产业发展战略,制定明确的发展目标和实现目标的规划与策略,将提升上云率按不同层次分解到各个行业和部门,通过加强宣传培训,强化购买服务投入、扩大产业竞争力激励等措施推动我国云计算产业快速发展。
2.要打造良好的云计算产业发展环境,夯实云计算应用基础是前提
当前全球面临的阻碍云计算产业应用的共性问题,是对安全和服务质量的顾虑。所以要创造我国云计算产业发展的良好生态环境,关键首先在于打造一个云计算应用的良好基础。
应在完成顶层设计的战略和规划的基础上,由政府主导、企业参与,制定云计算产业的相关法律,立法保护用户安全与隐私;
制定云计算产业的安全和服务质量标准;
优选和规范基础设施架构;
采取措施支持数据开放,构造开源的生态环境;
建设优质的服务体系,使上云的用户真正体验到敢用、能用、好用、爱用。
3.不断完善、创新、强化云计算平台的安全措施
现阶段,云计算技术日趋完善,并在各行业加速落地。然而影响云计算产业发展和应用的最普遍、最核心的制约因素就是云计算的安全性和数据私密性保护。因此,建议应在软、硬件和管理三个方面加强安全措施建设。
由于政府和各行业企业信息系统的重要程度不同,上云用云的需求也存在差异。例如党政军等核心部门及一些战略性涉密企业,其信息系统涉及到国计民生,因此在应用云技术时需要其具备较高的信息安全和自主可控级别,而一些普通行业的企业,大部分信息系统对信息安全和自主可控的要求则相对不高,可以参考公安部《信息安全技术网络安全等级保护基本要求》。
4.面向“自主可控”发展需求,推进产学研用协同攻关
鼓励龙头企业和研究机构开放平台资源,带动产业链上核心芯片、基础软件、应用软件、关键设备、大数据平台等关键环节的发展。
加快突破人工智能核心技术,持续支持国外企业联合高校科研院所用户单位优势力量强强联合协同推进,构建高水平云计算和人工智能服务平台,培育云计算和人工智能领域具有国际竞争力的龙头骨干企业。
5.按不同层级区别划分应用云计算技术
由于政府和各行业企业信息系统的重要程度不同,上云用云的需求也存在差异。参考公安部《信息安全技术网络安全等级保护基本要求》,以及不同行业用户信息系统的重要程度,建议当前可将中国政府和企业用户划分成四级:
一级用户:对安全可控需求最高
二级用户:安全可控需求较高
三级用户:安全可控需求级别一般
四级用户:安全可控需求级别较低
结语
随着世界各主要国家经济发展进入深度调整阶段,产业结构不断优化,新兴信息技术加速迭代,数字经济蓬勃发展,全球云计算产业正迎来新机遇,各主要国家都将云计算、5G和人工智能等新兴技术视为承载各类数字化、智能化升级的核心基础设施,作为数字经济时代国际竞争和发展经济新动能的制高点。
我国云计算产业发展快速发展壮大,并已成为保障我国经济结构调整,向数字化、智能化转型的重要基础设施。但也凸显出核心技术自主研发程度较低、生态系统建设滞后等问题。未来,中国云计算产业必须重点突破,加速应用深度,才有望实现数字经济的高质量、可持续发展。
PDF版本将分享到199IT交流群,支持我们发展可加入!

更多阅读:





















