客户体验做到业内顶尖的企业往往有更出色的客户洞察力、客户黏性、员工满意度,其增速与财务表现均胜人一筹。在中国,包括银行、汽车、快餐、电信、航空等多个行业的研究表明,客户体验与企业增速之间的关联性也愈发明显,愉悦的客户体验不但有利于开拓新客户,也能从老客户收获更多价值。本文总结了良好客户体验与企业财务表现的关系,并归纳了中国企业客户体验转型的制胜因素。
客户体验:中国市场中的增长神器
国内外包括银行、汽车、快餐、电信、航空等多个行业研究表明,客户体验出色的企业,其增速与财务表现均胜人一筹,本文总结了良好客户体验与企业财务表现的关系,并归纳了中国企业客户体验转型的制胜因素。
从触点到旅程:透过客户视角看世界能带来哪些竞争优势
现今多触点、多渠道、随时在线的消费市场让客户满意度不仅依赖于单个触点、而更关乎客户端到端体验,只有透过客户视角,关注整个客户旅程,方能真正理解如何大幅提高客户满意度。
企业客户体验革新之计
以客户为中心的理念对于B2B业务和B2C业务而言同样至关重要,但B2B企业可能会因为一些特殊的挑战而遇到困难。
本文总结了B2B业务客户体验的七大特点,并对中国B2B企业如何切合实际开展客户旅程改造归纳了“三步走”方法。
集企业客户之声,创杰出之体验,立常青之业务
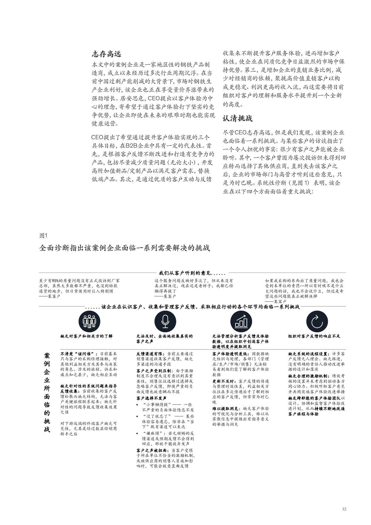
本文以一家地区性的钢铁产品制造商为例,将B2B企业客户体验转型的初衷、挑战、方法、效果完整阐述,希望给其他中国B2B企业客户体验转型带来借鉴。
将行为心理学融入客户体验
除了大手笔投入在产品、人员和服务交付流程以外,巧妙运用行为心理学有助于出其不意地改善客户互动质量,可谓“四两拨千斤”。
三步打造非凡的B2C客户体验
本文以一家国内股份制银行为例,分享B2C企业通过极致客户体验打造差异化竞争优势的实践案例,总结诊断、设计、落地三步走的转型历程。
关注体验,迈向卓越:企业如何打造完善的客户体验监测管理系统
客户体验监测管理系统将客户之声以最敏捷、最真实、最清晰的方式反馈给企业从管理层到一线各级员工,为企业带来审视客户体验的统一视角,并培养组织上下基于“数据”做决策的思维和文化。
本文根据麦肯锡帮助一家金融机构构建端到端客户体验监测管理系统的实践经验,总结企业搭建该系统的意义、方法及使用方式。
取悦客户的秘诀:重视您的员工
企业改进客户体验的障碍往往在于无法将领导层提出的愿景转化为一线团队的实际行动,因此企业不能满足于打造出色的产品和服务,还要大规模培养敬业而积极的一线员工。
本文总结多条领先企业提升一线员工“以客户为中心”的敬业意识的关键要素。
PDF版本将分享到199IT交流群,支持我们发展可加入!

更多阅读:

















































































