汽车市场在经历了多年的高速增长、平稳后,我们发现,2018年汽车产销放缓,对于车企来说,这是危机与机遇并存的时刻,无论是行业表现、车型关注或是用户年轻化,都在无形的变化中。那么接下来,一起来看最新的2019《360汽车行业趋势分析》报告,了解行业、用户及未来增长点。
车市遇寒冬,车企如何逆势增长?
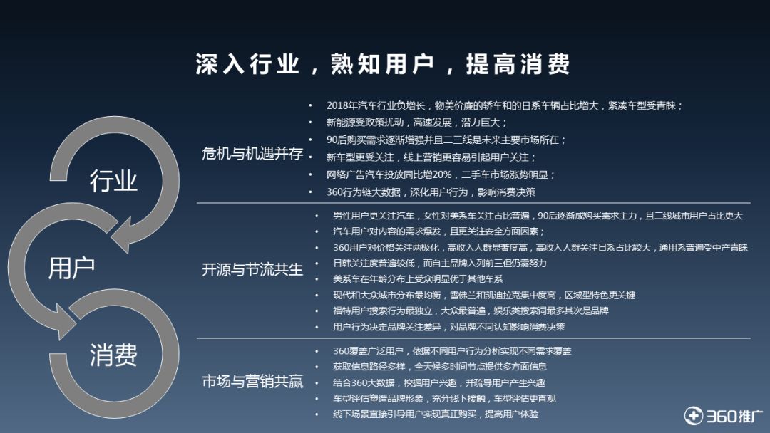
新能源保持90%以上的年度增长,潜力无限
新车营销活动多,更易吸引用户目光
用户消费注重实用性,物美价谦紧凑车型受关注
城市销量两极化明显,一线五线领跑增长
用户内容化需求爆发,安全成核心关注点
消费年轻化,90后主导市场
女性对美系车关注占比普遍高于日系
日韩关注度普遍较低,而自主品牌入列前三
福特用户搜索行为最独立,大众最普遍
把握需求关键点才是营销制胜法宝
360关注汽车用户量超2亿
全天候汽车用户触达,提供用户所需
车型评估塑造品牌形象,线下接触,更直观
线下场景直接引导用户实现真正购买
更多阅读:













































