华为发布了全球联接指数(GCI)2018 报告,这是华为连续第五年发布该指数报告。研究表明,人工智能正在推动数字经济发展的新范式,如果全球各国家积极部署人工智能,到2025年,数字经济规模将达23万亿美元。这相比2017年的12.9万亿美元的规模(占比17.1%的GDP),增长接近一倍。但GCI最新研究显示,全球面临着人工智能人才短缺的问题,将影响各国的数字经济增长。
GCI 2018 研究显示,各行各业将人工智能融入宽带、数据中心、云、大数据和物联网这五大关键使能技术后,基础联接将演变为智能联接,激发创新活力,带来新一轮经济增长。消费互联网仍是当前数字经济发展的驱动因素,但随着在各行业的应用逐渐深入,智能联接将催生新的商业模式、产品、流程和服务,为GCI-S曲线上的各个国家注入新的活力,开启经济增长新周期。
GCI 2018 研究还发现,各国要想大规模发展人工智能,必须同时发展算法、算力、算据三大关键要素。在GCI研究的三类国家中,领跑者国家的ICT基础设施相对成熟,因此在算法、算力、算据方面领先于加速者和起步者国家。
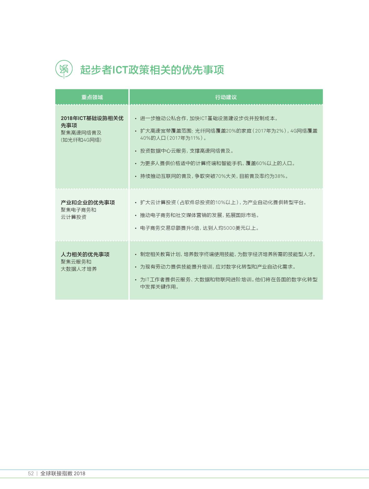
但三类国家同时面临着人工智能人才短缺的问题。人工智能将重新定义未来的工作,因此政府应重新思考教育的未来,着手构建一个健康、协作、开放的人工智能生态,吸引和留住具有竞争力的人才。
今年的GCI在2015年的基础上再次扩大研究范围,评估国家从50个增至79个。根据各国的GCI得分和经济发展水平,将这些国家分为三类:20个领跑者国家、37个加速者国家和22个起步者国家。
自开展GCI研究以来,各国得分在今年呈现普遍提升,但增长并不均衡。GCI 2017研究中就已经发现这种不均衡性并将其称为“马太效应”:ICT基础设施完善的国家所获得的收益远远高于ICT基础设施缺乏的国家,GCI 2018报告中显示数字鸿沟仍在加剧,但如果持续加大投入和部署ICT基础设施,将为加速者和起步者创造跳跃式发展的可能性。
研究还表明,当一个国家的GCI得分达到35分,ICT基础设施的投资回报将出现倍增效应。菲律宾的表现尤为突出。2014年至2017年,菲律宾的智能手机使用率显著提升,互联网基础服务进一步普及,创造了新的商业机会。菲律宾的GCI得分从34分提升至35分,成功从起步者转型成为加速者国家。
而随着人工智能成为通用的使能技术,将为三类国家带来新的经济增长潜力。无论是面临增长瓶颈的领跑者国家还是资源匮乏的起步者国家,如果能够利用人工智能重新定义联接,将注意力转向智能联接,将有可能实现新的增长。
PDF版本将分享到199IT交流群,支持我们发展可加入!

更多阅读:

报告_000001.jpg)
报告_000002.jpg)
报告_000003.jpg)
报告_000004.jpg)
报告_000005.jpg)
报告_000006.jpg)
报告_000007.jpg)
报告_000008.jpg)
报告_000009.jpg)
报告_000010.jpg)
报告_000011.jpg)
报告_000012.jpg)
报告_000013.jpg)
报告_000014.jpg)
报告_000015.jpg)
报告_000016.jpg)
报告_000017.jpg)
报告_000018.jpg)
报告_000019.jpg)
报告_000020.jpg)
报告_000021.jpg)
报告_000022.jpg)
报告_000023.jpg)
报告_000024.jpg)
报告_000025.jpg)
报告_000026.jpg)
报告_000027.jpg)
报告_000028.jpg)
报告_000029.jpg)
报告_000030.jpg)
报告_000031.jpg)
报告_000032.jpg)
报告_000033.jpg)
报告_000034.jpg)
报告_000035.jpg)
报告_000036.jpg)
报告_000037.jpg)
报告_000038.jpg)
报告_000039.jpg)
报告_000040.jpg)
报告_000041.jpg)
报告_000042.jpg)
报告_000043.jpg)
报告_000044.jpg)
报告_000045.jpg)
报告_000046.jpg)
报告_000047.jpg)
报告_000048.jpg)
报告_000049.jpg)
报告_000050.jpg)
报告_000051.jpg)
报告_000052.jpg)
报告_000053.jpg)
报告_000054.jpg)
报告_000055.jpg)
报告_000056.jpg)
报告_000057.jpg)
报告_000058.jpg)
报告_000059.jpg)
报告_000060.jpg)
报告_000061.jpg)
报告_000062.jpg)
报告_000063.jpg)
报告_000064.jpg)
报告_000065.jpg)
报告_000066.jpg)
报告_000067.jpg)
报告_000068.jpg)
报告_000069.jpg)
报告_000070.jpg)
