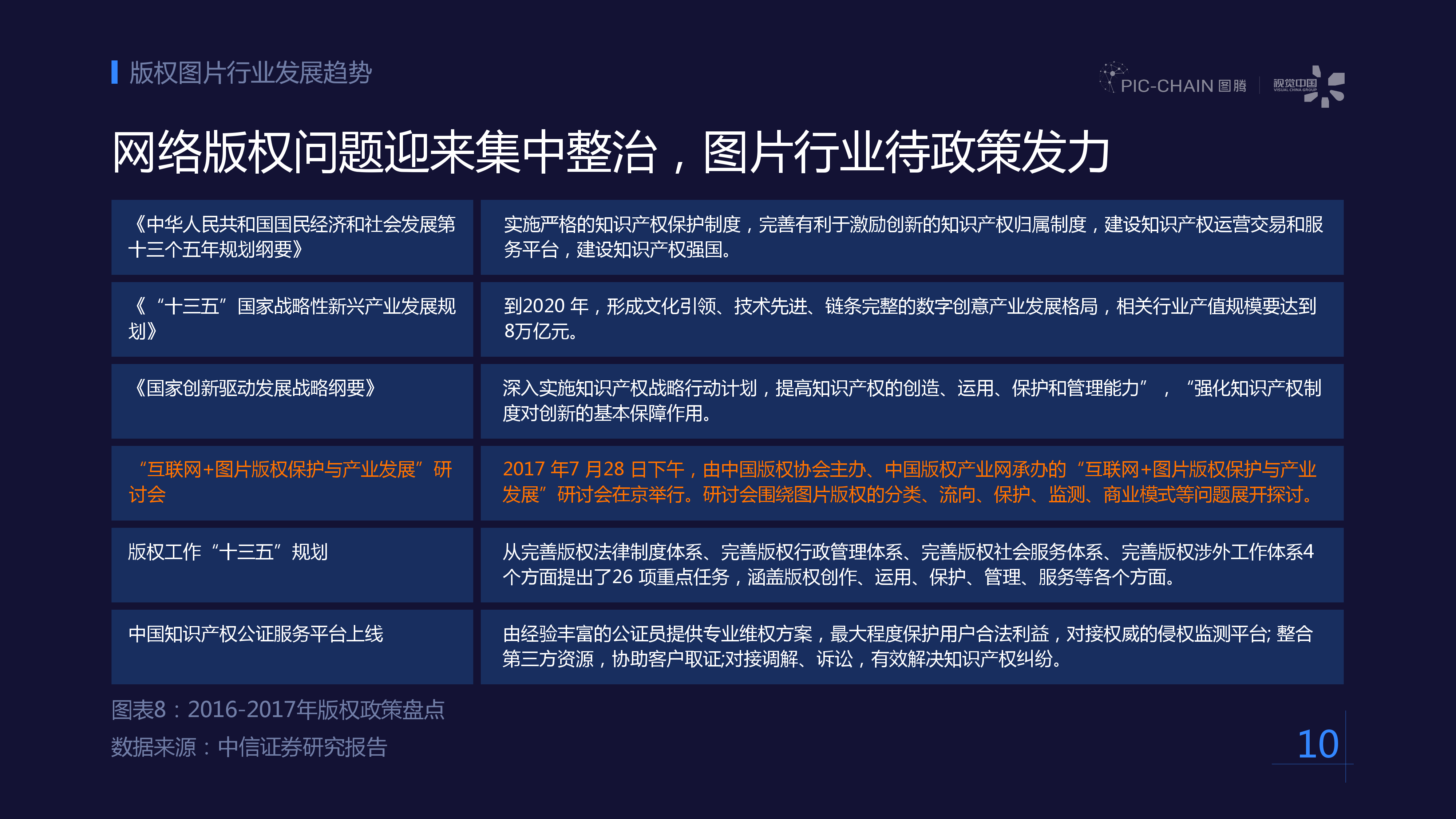
百度图腾&视觉中国:2017中国版权图片行业观察 PDF版本将分享到199IT交流群,支持我们发展可加入! 更多阅读:Demand Gen :制造商将数字转换扩展到销售和营销报告消费者品牌报告:寻找真相中国人民银行:2019年第一季度城镇储户问卷调查报告CCFA:2019年中国超市百强K-12报告:2017-2018全球数字学习现状恒诺市场:2020年武汉市企业现状调查–第二期云上加速:迎接中国互联网新周期QuestMobile:2020新国货崛起洞察报告 数字化助推“新国货”崛起 如何玩转流量闭环令人惊讶的客户服务统计资料–信息图比亚迪:2022年9月比亚迪月度销量首次突破20万辆达到201259辆 同比增长151.2%大西洋月刊:美国廉价的一代中科院:2021研究前沿报告中国汽车流通协会:2019年9月份中国汽车保值率报告ZDC:2015年10月桌面级CPU市场研究报告IC Insights:2021年汽车微控制器销售额将增长23%