文:恒大研究院 任泽平 甘源 连一席
刘宸 石玲玲 谢嘉琪
6月18日Facebook旗下全球数字加密货币Libra官方网站正式上线,Libra白皮书也已经公布。根据白皮书,Libra将建立一套简单的、无国界的货币、服务于数十亿人的金融基础设施。Libra一经推出就受到广泛关注,一方面将数字货币推向了新一轮高潮,另一方面引发了各国监管层的担忧。Libra究竟是什么?其较比特币有何优势?又会带来怎样的影响?
摘要
Libra是由Facebook主导发行的区块链加密数字货币。其主要特征包括:在组织架构方面,Libra的发行管理由非营利性、去中心化的协会实施,协会成员覆盖支付、电信、区块链等多个行业;在技术方面,与其他数字货币相比,Libra的三大核心技术(Move 编程语言、BFT共识机制、梅克尔树数据结构)使其更具安全性与可靠性;在货币特征方面,Libra储备100%挂钩一篮子银行存款和短期国债,具有稳定性、低通货膨胀率、全球普遍接受和可互换的优势。
Libra优势与挑战并存,各国监管是当前主要障碍。一方面,Libra融合了区块链技术和比特币优势,升级技术和发行机制,实现了普惠金融。Libra较USDT在主体信用、组织架构、币值稳定和生态构建方面有显著优势,预计Libra将成为最主流的稳定币,可为欠发达地区提供平等的金融服务,并大幅降低跨境支付成本。另一方面,发行主体和国家监管风险对Libra推广构成挑战。1)发行主体风险,作为一种货币,Libra天然面临与商业银行类似的风险,包括超发、挤兑以及隐私泄露风险。2)国家监管风险,Libra将削弱各国货币主权,冲击现有货币体系,各国监管层和国际组织普遍对Libra持有中性谨慎的态度,不排除未来部分国家禁入Libra的可能。
Libra或冲击货币体系、银行体系、资本市场和其他数字货币。
对货币体系影响:Libra超主权货币雏形显现。第一,Libra协会并非试图打造超主权货币,但是Libra或自然演变为超主权货币。从美元全球化历程来看,资产抵押、丰富生态使Libra具备超主权货币雏形,流通范围逐渐扩大可能使Libra自然演变为超主权货币。预计Libra将首先流通于金融基础设施相对落后的小国,前期对于大国主权货币的冲击相对有限,Libra在小国流通情况是其能否成为超主权货币的风向标。第二,Libra将冲击国家货币主权,影响货币政策和财政政策施行,或阻碍人民币国际化进程。货币政策方面,匿名、点对点交易特性使Libra成为资本跨境流动的新渠道,各国央行资本流动管制难度增加;部分商品可能使用Libra进行定价,部分小国货币甚至被完全取代,货币政策将失效。财政政策方面,政府无法征收“铸币税”,且丧失赤字货币化工具,财政收入萎缩,债务违约风险放大。
对其他数字货币影响:Libra无法取代比特币,也不构成直接竞争。Libra定位于支付手段,其设计构想克服了比特币的三大缺陷,是更优秀的支付媒介。而由于比特币在信用风险和功能定位方面的不同,二者不会构成直接竞争关系。事实上,作为一种数字货币,Libra的推广和普及将使比特币被更多人所接受和认可。
对银行体系影响:银行贷款、跨境支付业务承压。跨境支付业务是Libra最主要应用场景,这将冲击传统商业银行的跨境支付业务。同时,Libra未来有可能进行信用扩张,将冲击商业银行贷款业务。对资本市场的影响:企业通过ICO变相融资,发展机遇与潜在风险并存。未来企业或通过“Libra+ICO”进行融资,投资门槛低、无需审批的特点方便企业快速寻找合作伙伴,但恶意炒作代币或破坏正常金融秩序,甚至会引发系统性金融风险。
面对Libra,中国应拥抱创新与挑战,鼓励中国央行推进数字货币研发,鼓励中国互联网企业与Libra加强合作。从长远角度,与其被动应对,不如主动出击,中国应重视数字货币和区块链技术带来的技术变革新机遇,由中国政府部门、腾讯阿里、重要金融机构等联合世界各国及相关企业推出全球性的数字货币Globra,中国在互联网金融和移动支付领域是领先于美国的,这对增强世界人民支付便利性、中国互联网科技实力、移动支付实力、人民币国际化、建立全球金融中心等具有战略意义。首先,应深入研究Libra的性质并关注发展情况和战略方向,密切关注其他新兴的全球化数字货币的发展。其次,努力将Libra和其他数字货币纳入现有的监管体系,同时构建自身的数字货币体系。再次,中国对数字货币的监管不应“一刀切”。一方面,要加快推动数字货币发行与交易的法律体系建立。另一方面,应通过外汇管制制度防范跨境资本流动风险,保障中国金融市场的稳定性。长期来看,应鼓励互联网企业拓展海外业务和跨境支付,增强我国金融服务业的国际竞争力。
风险提示:Libra发展不及预期、各国严格禁入等
目录
1 Libra是什么?
1.1 诞生驱动力:Facebook进军支付业务
1.2 管理模式:非营利性、去中心化的协会治理
1.3 核心技术:Move编程语言、BFT共识机制、梅克尔树数据结构
1.4 货币特性:100%挂钩一揽子银行存款和短期国债
2 优势与挑战并存,各国监管是当前主要障碍
2.1 优势:技术升级、稳定币与普惠金融
2.1.1 基于区块链的技术升级
2.1.2 挂钩一揽子抵押资产创造更好的稳定币
2.1.3 创造一个更加普惠的金融体系,大幅降低跨境支付成本
2.2 挑战:发行主体风险与国家监管挑战
2.2.1 发行主体风险:超发货币、流动性压力与隐私泄露
2.2.2 国家监管挑战:各国普遍持有中性谨慎观点
3 Libra影响力显现,或冲击货币体系、银行体系和资本市场
3.1 对货币体系的影响:Libra超主权货币雏形显现
3.1.1 从美元全球化历程看Libra超主权货币前景
3.1.2 Libra影响各国货币政策、财政政策施行,或阻碍人民币国际化进程
3.2 对其他数字货币影响:Libra是更优秀的支付媒介,但无法取代比特币
3.3 对银行机构的影响:银行贷款、跨境支付业务承压
3.4 对资本市场的影响:企业通过ICO变相融资
4 金融监管与中国企业如何应对
4.1 应对Libra:客观分析,拥抱竞争
4.2 对数字货币的态度:金融监管不应一刀切
4.3 应鼓励中国互联网企业拓展海外业务和跨境支付
1 Libra是什么?
2019年6月18日,Facebook发布Libra白皮书,提出建立一套简单的、无国界的货币、服务于数十亿人的金融基础设施。Libra是由Facebook主导发行的建立在区块链技术基础上的、由专门协会负责管理的加密数字货币。具体来说,Libra由三个部分组成:
1)建立在安全、可扩展和可靠的区块链基础上;
2)以赋予其内在价值的资产储备为后盾,100%挂钩一揽子货币;
3)由独立的Libra协会治理,该协会的任务是促进此金融生态系统的发展。
通过上述三者共同作用,Libra旨在创造一个更加普惠的金融体系。
1.1 诞生驱动力:Facebook进军支付业务
Libra的诞生并非一蹴而就,而是Facebook利用沉淀数据,为拓宽业务结构、寻找新的利润增长点而进行多次尝试的产物。
一是Facebook业务结构单一,多次被爆数据安全和隐私问题,可持续发展存疑。Facebook拥有约27亿用户,覆盖美国、欧洲等发达国家和印度、墨西哥等发展中国家。不过Facebook商业模式以广告投放为主,2019年一季度广告收入占总营收的98.9%。此外Facebook频频因隐私泄露和数据滥用遭受媒体批评和监管处罚,2016年Cambridge Analytica使用约8700万Facebook用户信息来影响美国大选,2019年7月德国监管部门认为Facebook在报告平台内非法内容时存在不足,对Facebook处以200万欧元罚款。随着人们对互联网隐私保护意识的觉醒和各国法律制度的逐渐完善,未来将内容浏览等个人行为数据应用于广告智能分发或受限,Facebook的“流量+广告”商业模式存疑。
二是为提高数据价值、改变业务结构,Facebook曾多次探索支付和电子商务领域,有该领域基础和了解。早至2011年,Facebook开始涉足支付行业,建立Facebook Payments以承担平台内的支付功能,2012年Facebook进入电商领域,推出礼品卡Facebook Gifts,此后陆续推出Credits、Messenger Payments等支付方式,Facebook Marketplace、Checkout等电商服务。不过Facebook用户分散广,且竞争对手Apple iTunes/Store、Amazon等拥有强大的市场蚕食能力,Facebook的支付和电商业务迟迟无法打开市场。
三是区块链可以解决Facebook面临的发展问题,提升其在新经济命脉中的话语权。区块链技术有开放、平等、共信、透明等优点,为支付行业带来了革命性变化。Facebook凭借Libra再次切入支付领域,基于海量数据其有望成为金融科技服务提供商,打造“社交+支付”的生态闭环。
1.2 管理模式:非营利性、去中心化的协会治理
虽然Libra加密货币是由Facebook发起,但是其发行管理由总部设在瑞士日内瓦的非营利性、去中心化的协会实施。
目前Libra协会包含28个成员,覆盖支付、电信、区块链等多个行业。Libra协会由Facebook发起,成员由各行业的机构组成,覆盖支付业、技术交易平台、电信业、区块链业等。根据白皮书规划,2020年Lirba正式发行时协会创始成员数将达到100个左右。
Libra协会成员享有同等权利和义务,单个创始人投票权设上限。Libra协会由其成员组成的理事会治理,协会职责包括确保验证者节点满足交易需求、发行Libra并且管理储备资产。协会所有决策都将通过理事会做出,重大政策或技术性决策需要三分之二的成员投票表决同意。为了防止投票权集中掌握在一方之手,无论成员持有多少Libra,包括Facebook在内的单个创始人只能代表理事会中的1票或总票数的1%(以较大者为准)。
1.3 核心技术:Move编程语言、BFT共识机制、梅克尔树数据结构
Libra核心技术涉及三个方面:Move编程语言、拜占庭共识算法(BFT)和区块链数据结构。Libra可以简单理解为采用拜占庭共识算法的一种联盟链。
1)Libra设计和使用更可靠、安全性更高的Move编程语言。Move有以下特点:1)每个资源只有唯一所有者,从设计上防止数字资产被复制;2)自动验证交易是否满足条件,确保区块链安全性;3)可执行对Libra货币和验证者节点的管理,减轻关键交易代码的开发难度。
2)采用基于LibraBFT共识协议的BFT机制。共识机制旨在确保各分布式节点交易信息的一致性和不可逆性。Libra采用BFT机制,即使三分之一节点发生故障,其依然可以确保网络正常运行。
3)采用梅克尔树的数据存储结构,确保存储交易数据的安全性。梅克尔树是在区块链(如比特币)中广泛使用的数据结构,可以高效、快速归纳和检验大规模数据完整性,只要树中任何一个节点被篡改就会出现校验失败。
1.4 货币特性:100%挂钩一揽子银行存款和短期国债
Libra区块链从根本上来讲是一种采用区块链技术的数字货币。通过与法币、比特币、其他稳定币和Q币比较,我们得以理解Libra作为货币的特点。
1)发行机制方面,Libra是中心化的,即由Libra协会制定管理发行规则,这不同于比特币、稳定币USDT等数字货币,但是与法币和Q比相类似。
2)信用背书方面,Libra与稳定币USDT相似,均以资产储备为后盾,其中Libra以100%挂钩一篮子银行存款和短期政府债券,进一步实现币值稳定和增加信用。比特币完全无信用背书,法币和Q币依托国家信用。
3)发行数量方面,Libra无发行上限,与法币、稳定币USDT和Q币相似,不过比特币有2100万个发行上限。
4)流通范围来方面,Libra或以Facebook全球27亿用户为基础,逐步扩大流通范围。除美元外的法币基本只能在一个经济体境内流通,稳定币USDT主要用于购买其他数字货币,Q币流通范围仅限于购买腾讯服务。
2 优势与挑战并存,各国监管是当前主要障碍
Libra的推出是对数字货币的重大历史性突破,理解Libra的优势与挑战是判断其前景的关键。一方面Libra融合了区块链技术和比特币优势,升级技术和发行机制,实现了普惠金融。另一方面发行主体和国家监管风险对Libra推广构成挑战,尤其是Libra对货币体系冲击将削弱各国货币主权,不排除未来部分国家禁入Libra的可能。
2.1 优势:技术升级、稳定币与普惠金融
2.1.1 基于区块链的技术升级
基于区块链技术,比特币实现了无需中介、匿名性、点对点交易和上网即可开户的特性,由此吸引了众多追捧者。Libra以区块链为底层技术,其不仅吸纳了比特币的优势,而且在编程语言和平台架构方面作了进一步的技术优化。
1)设计了Move编程语言,兼顾安全性与开发难度。Move语言不仅为生态参与者提供了便捷的开发环境,而且通过数字资产的机制设计保证了智能合约开发的安全性。
2)采用“联盟链+中央集权”的架构,满足各国监管层对抗违法行为的需求。与比特币的分散式架构不同,Libra采用集中式架构,所有交易由中央授权节点发起,生成包含交易时间、地点和方式信息的永久记录,因此可以支持监管部门对抗洗钱、避税等违规行为。
2.1.2 挂钩一揽子抵押资产创造更好的稳定币
市场对稳定币有着强烈的需求,Libra在发行主体信用、组织架构和币值稳定方面有显著优势。
2018年12月,稳定币USDT总市值跃升至全球数字货币第5位,超过了莱特币、EOS等知名数字货币,表明市场对稳定币有强烈的需求。目前USDT占据稳定币市场80%以上份额,USDT由Tether公司发行,与美元1:1挂钩。
与USDT相比,Libra具有显著优势:
1)Libra发行主体间可相互制约,为数字货币的发行与流通提供内部监督。USDT是高度中心化的稳定币,Tether拥有发行或销毁USDT的一切权力。在缺乏监管的情况下,Tether已发生多次丑闻,涉及美元储备不透明、随意增发等问题。Libra采用了联盟链,由Facebook等多个知名企业节点发行,属于多中心化稳定币,成员之间的相互制约可提升市场对Libra的信任程度。
2)Libra挂钩一篮子货币,削弱了单一货币价格变动对币值稳定性的影响。USDT锚定美元,但是近几年其仍有剧烈的价格波动;Libra与一篮子法币挂钩,且会定期调整一篮子法币构成,以维持币值稳定。
2.1.3 创造一个更加普惠的金融体系,大幅降低跨境支付成本
Libra降低金融业务运营成本。传统金融服务以银行等第三方金融机构为载体,流程复杂且服务链条长,金融服务成本高。Libra采用去中心化的区块链技术,点对点交易弱化了金融机构作用,流程简化降低金融业务运营成本。
Libra的低运营成本不仅创造了一个更加普惠的金融体系,而且大幅降低跨境支付成本。
1)为欠发达地区提供平等的金融服务。受到成本、可靠性和汇款流畅性的影响,欠发达地区的金融需求无法得到满足。根据世界银行数据,费用高昂、银行距离远、缺乏手续材料阻碍人们开立银行账户。凭借互联网和区块链技术,Libra可以有效缓解上述障碍,向欠发达地区人们提供低成本的银行服务。普惠的金融服务促进当地贸易和商业发展,提升资本配置效率,为欠发达地区经济增长提供内生动力;此外Libra还有望解决长期以来的粗放式扶贫援助,通过金融大数据和线上银行渠道,国际援助资金可以精准到达贫困人群,减少贫困援助过程中的资金损耗和官僚腐败。
2)大幅降低跨境支付成本。传统跨境支付结算时间长、费用高,需要第三方中介机构执行复杂流程,以完成各个国家的清算程序。而Libra的点对点支付方式绕开银行体系,可实现全天候支付、快速交易。根据麦肯锡报告,区块链应用于B2B跨境支付与结算可以使每笔交易的成本从约26美元下降到约15美元。
2.2 挑战:发行主体风险与国家监管挑战
2.2.1 发行主体风险:超发货币、流动性压力与隐私泄露
作为一种货币,Libra天然面临与商业银行类似的风险,包括超发、挤兑以及隐私泄露风险。
1)超发风险。白皮书未写明法币兑换Libra的具体方式和渠道,不过预计协会成员将充当托管公司和用户之间的中间层,即协会成员向托管公司汇款,并且释放Libra。该模式对于协会治理和监督机制有着更高的要求,一旦出现协会成员“凭空”发行Libra,即Libra发行不按照1:1比例进行资产储备,这将导致Libra超发,购买力下降。
2)流动性风险。一旦有节点成员、资产托管机构破产,全球Libra持有者可能产生恐慌心理,引发大规模“Libra-法币”兑换行为。尽管Libor以银行存款和短期国债等流动性较好的资产作为发行储备,但是短期、大规模兑换仍然会给Libra带来流动性压力。
3)隐私泄露风险。Libra流通并形成一定规模,Libra协会将需要管理全球数十亿个账户,覆盖用户跨境支付、清算和电商等多维数据。Facebook频频爆出用户隐私泄露的丑闻,用户数据泄露风险不可忽视。
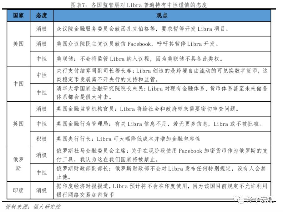
2.2.2 国家监管挑战:各国普遍持有中性谨慎观点
区块链技术、Facebook牵头发起以及挂钩一揽子货币使Libra一经推出就被广泛关注,甚至被视作是未来超主权货币的潜在竞争者。不过作为一种基于区块链的数字货币,其很有可能冲击现有的货币体系:一是Libra或替代部分国家主权货币,中小国家的经济体量相对有限,其所发行的信用货币质量远不及Libra,且Libra抢先于当地政府构建起完善的金融基础设施,使该国主权货币逐渐被挤出。二是各国外汇管制难度大增,Libra为各国民众提供了间接换汇渠道(如人民币-Libra-美元),对各国的外汇管制提出了挑战。三是各国货币政策实施难度加大,资产价格或脱离央行控制。四是增加反洗钱和反恐的难度。数字货币信息隐蔽、交易便捷、流通广泛,常被犯罪分子用来实施敲诈或洗钱,如之前爆发的WannaCry勒索病毒就要求用比特币做赎金。尽管Libra永久记录详细交易信息,但是各国监管体系需要优化甚至重构,其中的监管漏洞或被违法者利用。
基于上述原因,各国监管层和国际组织普遍对Libra持有中性谨慎的态度,部分国家或严格禁入Libra。美国众议院服务委员会以及部分民主党议员要求Facebook禁止开发Libra项目,美国参议院银行、住房和城市事务委员会和众议院金融服务委员分别举行有关Libra的听证会,;俄罗斯杜马金融委员会主席明确禁止Libra在俄罗斯作为支付手段。国际组织方面,国际清算银行(BIS)表示,Libra等科技金融项目超出传统金融监管,或对全球银行系统构成挑战。如果Libra无法获得各国监管机构的批准和支持,其跨境汇款业务将难以顺利开展,流动范围和应用场景将大幅萎缩。
3 Libra影响力显现,或冲击货币体系、银行体系和资本市场
3.1 对货币体系的影响:Libra超主权货币雏形显现
3.1.1 从美元全球化历程看Libra超主权货币前景
Libra是由一篮子货币抵押的稳定币,叠加Facebook庞大用户群体和Libra协会丰富生态,这些因素使Libra很有可能会成为一种超主权货币。事实上,各国监管层对Libra的谨慎监管态度主要源于对货币主权的担忧。
在现有的全球货币体系中,跨国交易主要以美元为计价单位进行结算,美元扮演了全球货币角色。我们从美元全球化历程来看Libra发展为超主权货币的前景。
1)布雷顿森林体系建立:在一、二战中,美国大发战争财,二战结束时美国工业制成品、对外贸易分别占全球的1/2和1/3,200.8亿美元黄金储备占世界黄金储备的59%。凭借强大的国家实力,美国推行“双挂钩”的货币储备制度:美元与黄金挂钩、各国货币与美元挂钩。美元由此成为国际结算货币,35美元可兑换一盎司,各国货币以固定汇率挂钩美元。
2)石油美元体系形成:20世界60年代,随着美国经济份额下滑,布雷顿森林体系解体,美国开始依靠石油来支撑美元地位。具体来说,二战后石油是发达国家最主要的能源消费品(1965年石油占能源消费的39.4%,领先煤炭0.4%),也是各国战略能源物资。1974年美国陆续与沙特等中东国家签订协议,要求以美元作为原油结算货币,并且在1983年在纽约商品交易所推出全球首个原油期货,从此石油美元体系形成。
3)金融危机后美元地位受到质疑:美元的全球货币地位使美国政府过度融资,且美元贬值使持有美元资产的债权国财富贬值,美元地位受到挑战。2009年我国央行前行长周小川曾建议创造一种“与主权国家脱钩、并能保持币值长期稳定”的国际储备货币,以避免美元作为国际储备货币的缺陷。比特币的产生正是源于对法币的不信任,中本聪在比特币创世区块中留下了这样一句话:“2009年1月3日,财政大臣正处于实施第二轮银行紧急救助的边缘”。
从美元全球化历程中,我们得到货币全球化的发展逻辑:前期,货币必须要通过抵押资产支撑价值(如美元挂钩黄金),以建立各个国家及其民众对于该货币的信任与接纳;中后期,货币需要有流通场景(如以美元交易石油),激发网络效应,让货币使用成为内生习惯;此外货币当局需要维持币值稳定,一旦币值大幅贬值或升值,都会引发“良币驱除劣币”(如金融危机后美元地位备受质疑)。
资产抵押、丰富生态使Libra具有超主权货币雏形,不过与大国货币相比其暂时不具有优势。Libra与二战后美元类似,均以抵押资产来支撑内在价值,挂钩一篮子货币使其被各国公众接纳和信任,币值也更加稳定。此外Libra协会包含Visa、PayPal、eBay和Uber等商业主体,这意味着Libra已经包含支付场景和使用生态,其已经具有全球货币雏形。不过与大国主权货币相比,Libra不具有优势,一方面Libra持有者无法获得利息收入,另一方面中美等大国金融基础设施较为完善。此外作为商业项目,Facebook旨在切入欠发达地区的支付领域,我们预计前期Libra协会将和大国监管进行合作,而非试图替代大国主权货币。
因此我们认为:Libra协会并非试图打造一种超主权货币,不过资产抵押、丰富生态使Libra具有超主权货币雏形。随着流通范围扩大,Libra有可能会自然演化为一种超主权货币。预计Libra将首先流通于金融基础设施相对落后的小国,前期对于大国主权货币的冲击相对有限(协会也会与大国监管合作),能否演化为超主权货币可密切关注Libra在小国的流通情况。
3.1.2 Libra影响各国货币政策、财政政策施行,或阻碍人民币国际化进程
国家货币主权是国家主权在货币问题上的体现,一旦主权货币被完全或部分替代都会影响政府管理社会的职能。国家货币主权体现为发行独立的货币,并且自主决定发行数量、购买力与汇率制度。一旦主权货币被部分或完全替代,该国施行货币政策和财政政策能力都会受到影响。
1)Libra将冲击各国货币政策的施行
一旦Libra大规模流通,各国货币当局施行货币政策难度大幅增加,甚至会完全丧失货币政策的实施能力。
一是资本流动管制难度大幅增加。根据蒙代尔不可能三角,货币政策独立性、固定汇率和资本自由流动无法完全实现,后发国家通常会压低汇率来刺激出口,并且货币政策也是各国熨平经济周期的重要手段,因此多数国家央行都会适当限制资本跨境流动。Libra为资本流动提供了新的渠道,且区块链技术应用使Libra具有匿名、点对点交易特性,央行对资本流动监管难度明显增加。以比特币为例,比特币无需中介、点对点交易、上网即可开户、匿名性等特性,这使其很难完全纳入央行监管范围,大量无法通过正常渠道外流的资本可以通过比特币外流出境内,如在国内交易所以人民币购买比特币,转至国外平台卖出得到美元,或持有人出境通过32位密码字符卖出。
二是部分商品可能用Libra进行定价,极端情况下部分小国货币被完全取代,货币政策将失效。传统货币政策从费雪方程式MV=PQ入手,经济过热或衰退时央行通过数量或价格工具调控货币数量M。纳入Libra后,由于Libra的流通范围明显超过主权货币,部分商品或改用Libra计价,费雪方程式演变为M本币V本币+MLibraVLibra=P本币Q本币+PLibraQLibra,一方面货币定义将被改变,货币供给量M0、M1和M2需要新的计量标准,宏观调控变得更加复杂;另一方面本国央行无法调控Libra的供给量,削减了货币政策的实施效果。对于部分小国和本币崩溃国家,Libra很有可能完全替代本币(如巴拿马和萨尔瓦多以美元作为流通货币),这些国家将完全丧失施行货币政策的能力,例如欧元区由欧洲央行制定货币政策,各国无实施货币政策的能力。
2)Libra削弱各国财政能力,长期或孕育新的“欧债危机”
作为一种类全球货币,Libra降低了跨国交易成本,不过其将削弱各国财政能力,货币政策与财政政策分离使“欧债危机”重现。
一是政府无法征收“铸币税”,政府财政收入萎缩。除了增值税、企业所得税和个人所得税等法定税收,政府还通过“铸币税”形式征收隐形税收。铸币税是政府凭借垄断货币发行权所获得的利益,主要通过货币贬值使持币方财富减少,发行方财富增加。当今世界各国政府已经把征收铸币税作为一项财政收入,根据Fisher(1982)和Click(1998)的统计,铸币税占政府总收入比重约为6%-10%。一旦Libra部分甚至完全替代法定货币,政府将丧失部分或全部货币发行权,进而无法通过货币超发来稀释政府债务,政府财政收入将大幅萎缩。
二是政府无法实行财政赤字货币化,政府融资能力下滑。针对财政赤字,政府可以通过发行债权、增加税收或印制钞票形式来偿付。一旦Libra替代主权货币,政府将丧失财政赤字货币化的手段,不仅政府融资能力显著下滑,而且存量债务风险急剧放大。
三是政府过度依赖财政政策、货币政策与财政政策不统一或引发新的“欧债危机”。Libra替代主权货币意味着政府丧失货币发行权和货币政策工具,使政府不得不通过借入外债来施行财政政策,过度依赖财政政策将使政府债台高筑,债务风险加剧。另一方面,全球货币的流通意味着货币政策和财政政策的不统一,各国经济周期步伐不一致极易诱发新的“欧债危机”。以欧元区为例,欧洲央行施行统一的货币政策,但是财政政策由各国政府自己控制,其中希腊政府债台高筑,经济下行使其无力支付到期公债,但深陷债务危机的希腊无法通过本币贬值或降低利率来应对危机,且各国之间缺乏财政转移,债务危机逐渐从希腊蔓延至爱尔兰、葡萄牙和西班牙等国,演变为欧债危机。
3)Libra或阻碍人民币国际化之路
Libra抵押资产或成为各国储备货币,人民币国际化将受阻。
根据Libra白皮书,Libra将以一篮子货币作为资产抵押,支撑Libra价值。尽管Libra协会尚未披露具体的抵押货币及其权重,但是媒体普遍预测协会将选取美元、欧元、英镑和日元,人民币或不在其中。若Libra在全球范围内广泛流通,各国央行将储备抵押货币,以应对Libra兑换需求带来的汇率冲击。换言之,一旦人民币未纳入Libra抵押货币,各国央行的人民币储备需求将减少,人民币国际化将受阻。
SDR(特别提款权)与Libra高度相似,我们可以从SDR来看Libra对人民币国际化的冲击。SDR同样由一篮子货币按比例构成,SDR可以用来偿付本国逆差和对IMF欠款,其与Libra唯一差异在于SDR仅用于国家间的贸易和债务结算,不可以作为企业和个人的支付手段。2016年10月1日,人民币正式加入SDR,所占权重为8.09%。从2016年10月起IMF开始披露人民币在全球货币储备中的总额,此前人民币仅纳入其他货币科目。2016年10月人民币占全球货币储备比例为0.84%,截至2019年3月该比例已达1.84%,而在2015年6月包含人民币的其他货币占比仅为1.89%。事实上,SDR占全球央行货币储备份额极低,2014年末该占比仅为2.9%,不过人民币纳入SDR带动了各国对人民币的储备需求,人民币国际化进程明显提速。由人民币纳入SDR事例可推演Libra对人民币国际化的冲击,即如果Libra未将人民币纳入抵押货币,且Libra在全球范围内流通,人民币国际化将受阻,反之则会助推人民币国际化。
3.2 对其他数字货币影响:Libra是更优秀的支付媒介,但无法取代比特币
根据中本聪构想,比特币是“一个去中心化的P2P电子现金支付系统”,但十年过去,比特币没有成为广泛应用的支付手段,其主要原因包括:1)币值波动大,投机属性强;2)区块规模受限,获得共识所需时间过长,导致支付确认速度缓慢;3)使用门槛高,难以频繁交易。
Libra的设计构想克服了比特币的三大缺陷,是更优秀的支付媒介,有望成为全球化的电子现金。不过我们认为比特币不会被Libra取代:
1)信用风险不同。Libra由联盟链中的节点企业发行,线下资产为Libra作信用背书,协会成员能否长期保证利益一致性存疑;而比特币是完全去中心化的公有链,没有任何个人或机构可以篡改数据。
2)功能定位不同。比特币有总量限制,无法随意增发,该特性使其逐渐演变为投机和避险资产(对抗各国央行货币超发),其功能上类似于“数字黄金”;Libra则主要满足用户支付需求。
因此Libra和比特币不会构成直接竞争关系。事实上,作为一种数字货币,Libra的推广和普及将使比特币被更多人所接受和认可。自Libra白皮书6月18日公布以来,比特币涨幅明显。
3.3 对银行机构的影响:银行贷款、跨境支付业务承压
跨境支付业务是Libra最主要应用场景,这将冲击传统商业银行的跨境支付业务。以类似功能的Ripple为例,传统跨境结算和支付需要通过SWIFT网络,时间较长,约3-5天;费用较高,包含银行汇款手续费(中国银行为1‰)和SWIFT电讯费(中国银行150元)。而通过Ripple网络,可以快速在数分钟内以低价格(包括银行手续费和0.00001个Ripple币)完成汇款。Libra的用户数量和联盟力量超越Ripple,传统商业银行的跨境支付业务将会承压。
一旦Libra进行信用扩张,传统银行的贷款业务受到冲击。目前Libra按1:1比例锚定一篮子货币,以增强其信用。随着Libra逐渐被市场接受,Facebook和联盟企业的信用会逐渐增强,此时可以下调资产抵押率。当Libra进行信用扩张,即可以凭空创造Libra。此时Libra协会开始扮演银行角色,通过贷款来创造存款,这势必会挑战传统商业银行在间接融资方面的垄断地位。此外作为全球领先网络社交应用企业,Facebook已积累海量个人数据,这将为Libra贷款业务的风险定价提供数据支撑,业务间的协同效应意味着Libra协会可以随时切入贷款业务。
3.4 对资本市场的影响:企业通过ICO变相融资
ICO是区块链项目首次发行代币,即募集比特币、以太坊等通用数字货币进行项目众筹融资。未来企业或通过“Libra+ICO”进行融资。
2017年5月ICO融资规模呈现爆发性增长,半年时间内每月融资金额从8亿美元左右上升至13亿美元。ICO有以下优点:1)投资门槛低,为难以获得银行贷款的初创区块链公司提供融资;2)融资企业无需稀释股权,投资者获得的仅是项目股权;3)流程简单,无需监管部门审核。
未来企业或通过“Libra+ICO”进行融资,发展机遇与潜在风险并存。这一方面降低了融资门槛,提升了全球资本配置效率,助力项目快速募集合作伙伴共同拓展生态;另一方面置身监管之外使项目鱼龙混杂、良莠不齐,逆向选择和道德风险或破坏正常金融秩序,恶意炒作代币甚至会引发系统性金融风险。
4 金融监管与中国企业如何应对
面对Libra,中国应拥抱创新与挑战,鼓励中国央行推进数字货币研发,鼓励中国互联网企业与Libra加强合作。从长远角度,与其被动应对,不如主动出击,中国应重视数字货币和区块链技术带来的技术变革新机遇,由中国政府部门、腾讯阿里、重要金融机构等联合世界各国及相关企业推出全球性的数字货币Globra,中国在互联网金融和移动支付领域是领先于美国的,这对增强世界人民支付便利性、中国互联网科技实力、移动支付实力、人民币国家化、建立全球金融中心等具有战略意义。
4.1 应对Libra:客观分析,拥抱竞争
一是看清治理体系后,拥抱Libra。监管部门应深入研究Libra的性质,密切关注其发展情况和战略方向。在2020年Libra正式发布后,监管部门需密切关注其发展运营情况、协会董事会成员及创始人组成、锚定货币的构成和占比等,分析其真实影响力和战略方向。一味拒绝不仅相当于放弃新技术的便利性,而且也会导致市场的无序发展。
二是加快推进央行发行数字货币进程,建立与Libra对称的新的货币体系。各国央行在央行数字货币的研发上都蓄势待发。2018年2月英国皇家铸币局推出了数字货币“皇家铸币局黄金(Royal Mint Gold,RMG)”;迪拜于2018年10月推出了用于支付政府和非政府服务费用的加密货币“emCash”。在2019年全国货币金银工作会议上,我国央行提出我国将在2019年深入推进央行数字货币的研发。央行发行数字货币有以下优势:第一,节约纸质货币的发行流通成本;第二,有利于提高货币政策的效率;第三,提高支付体系的效率;第四,相比于Libra等数字货币,央行数字货币的金融风险相对较低。
三是鼓励互联网企业发币,鼓励企业加入Libra,推动人民币纳入Libra的储备资产。我国互联网行业巨头腾讯、阿里巴巴等在区块链技术领域均有所开拓,并且互联网企业用户基础较好,法币潜力巨大。未来是否进行数字货币研发还取决于监管当局的态度。此外还可以鼓励我国互联网企业成为Libra合作伙伴,积极加入Libra协会理事会,参与重大政策或技术性决策的表决,推动人民币进入Libra储备资产。
4.2 对数字货币的态度:金融监管不应一刀切
Libra的出现进一步推动了信息技术与传统金融的深度融合,中国政府的金融监管绝不能固守过去“一刀切”的态度,而应当建立审慎包容的金融监管体制。
一是要加快推动数字货币发行与交易的法律体系建立,明确数字货币的合法地位、监管主体、监管制度和责任承担,在全面衡量风险的基础上,提高其立法层级,施行持续、精准监管。
二是要完善外汇管制制度,避免利用数字货币变相买卖外汇的行为。Libra可为用户提供便利的跨境支付并且与法币实现双向兑换,如持有者用美元购买Libra,再用Libra向另一经销商换取人民币。监管机构应当警惕数字货币成为逃避外汇管制的渠道。
三是要做好对中国外汇管理及人民币国际化影响的预防。Libra将加速资金跨境流通,为人民币本外币跨境资金管理带来压力。新一轮全球数字货币之争中,若中国能抓住机遇,形成人民币较强势的地位,则有利于人民币国际化目标的推进。面对Libra数字货币的挑战,我国金融监管机构应未雨绸缪,提出前瞻性预防和应对措施,防范热钱大进大出。
4.3 应鼓励中国互联网企业拓展海外业务和跨境支付
纵观Libra发展,Facebook的国际影响力是重点。因此我国应该鼓励中国互联网企业积极拓展海外业务和应用场景,提升国家软实力,为人民币国际化打下坚实基础。首先,国内互联网支付平台可以瞄准中国海外旅游人群,与海外旅游业建立合作关系。随着中国居民海外旅游群体的扩大,海外旅游消费将成为国内支付平台打开海外市场的重要途径。其次,国内支付平台可以实行技术出海战略,通过建立战略合作关系、购买股份、合并或组建合资公司的方式推广金融服务,提升国内数字货币平台的国际影响力和竞争力。最后,国内支付平台可瞄准与我国地域临近的国家或者金融实力较弱的国家,并把握住一带一路战略的契机,推广我国支付平台在海外应用。
更多阅读:














