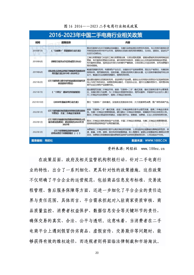
我国实体旧货市场特别是亿元以上的大型旧货市场在 2006 和2007 年有过较快发展,亿元以上旧货市场在 2005 年只有 14 个, 2006年增长了 21 个,到 2007 年发展到 39 个,约是 2005 年亿元以上旧货市场数量的 2.8 倍。旧货市场摊位跟成交额也有了较大的增长。2007年旧货摊位比2005 年增长了约167%。成交额2006年约为213.6亿,是 2005 年的 4.53 倍。 2007 年以后,亿元以上旧货市场呈下滑态势。由图可以看出,除 2009 年有较明显回升外,亿元以上旧货市场、成交额都呈下降趋势,旧货摊位数和营业面积在 2012 年有小幅度增长外,基本上也呈下降趋势。
截止 2022 年年底,全国约有亿以上旧货市场仅有 5 个,比 2021年减少了2个。旧货交易成交额也由2021年67.06亿降为14.59亿,下降了约 78.2%。摊位数 1825 个,比 2021 年减少了 27.2%。

文档链接将分享到199IT知识星球,扫描下面二维码即可查阅!
更多阅读:
