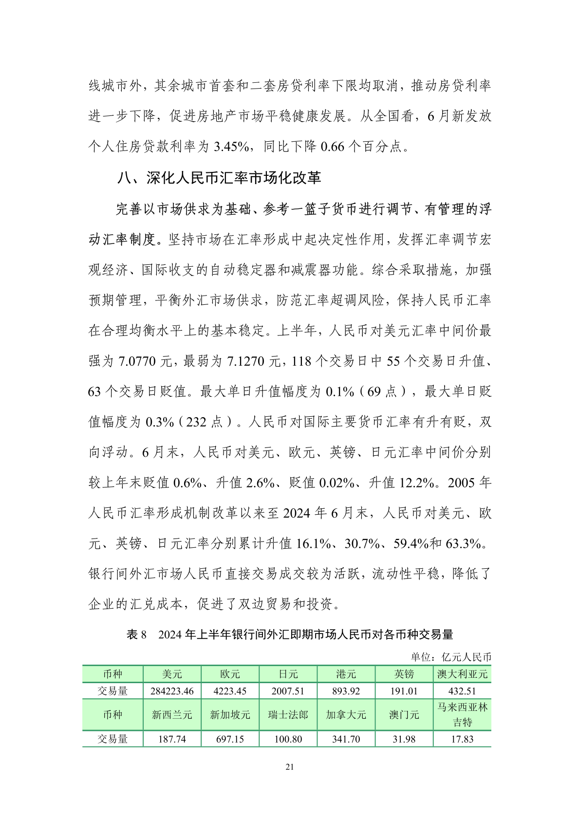
一是保持货币信贷合理增长。综合运用降准、公开市场操作、中 期借贷便利、再贷款再贴现等工具,增设临时正、逆回购操作,保持 流动性合理充裕。促进信贷均衡投放,盘活低效存量金融资源,整治 资金空转和手工补息,提升服务实体经济质效。
二是推动社会综合融 资成本稳中有降。1 月下调支农支小再贷款、再贴现利率 0.25 个百分 点,7 月下调公开市场 7 天期逆回购操作利率 0.1 个百分点,继续推 动存款利率市场化,引导贷款市场报价利率(LPR)等市场利率下行。
三是引导信贷结构调整优化。先后设立 5000 亿元科技创新和技术改 造再贷款、3000 亿元保障性住房再贷款;放宽普惠小微贷款认定标 准,扩大碳减排支持工具支持对象范围,落实好存续的各类结构性货 币政策工具;推出房地产支持政策组合,降低个人住房贷款最低首付 比例、取消个人房贷利率下限、下调公积金贷款利率。
四是保持汇率 基本稳定。坚持市场在汇率形成中起决定性作用,发挥好汇率对宏观经济、国际收支的调节功能,保持汇率弹性,强化预期引导,坚决防 范汇率超调风险。
五是加强风险防范化解。健全金融风险监测评估, 稳妥处置重点区域和重点机构风险。有序推进金融支持融资平台债务 风险化解。强化金融稳定保障体系建设。

文档链接将分享到199IT知识星球,扫描下面二维码即可查阅!
更多阅读:
