如果在本世纪末采取措施,一系列旨在降低能源需求强度的商业行动可以为全球经济每年节省至少2万亿美元。这将促进经济增长、为公司节省现金,并在减少排放的同时提供竞争优势。
以上是世界经济论坛能源需求转型倡议的一份新报告的调查结果,该倡议得到了120多位全球首席执行官的支持,他们是国际工商理事会的成员,其企业总计占全球能源使用量的3%。
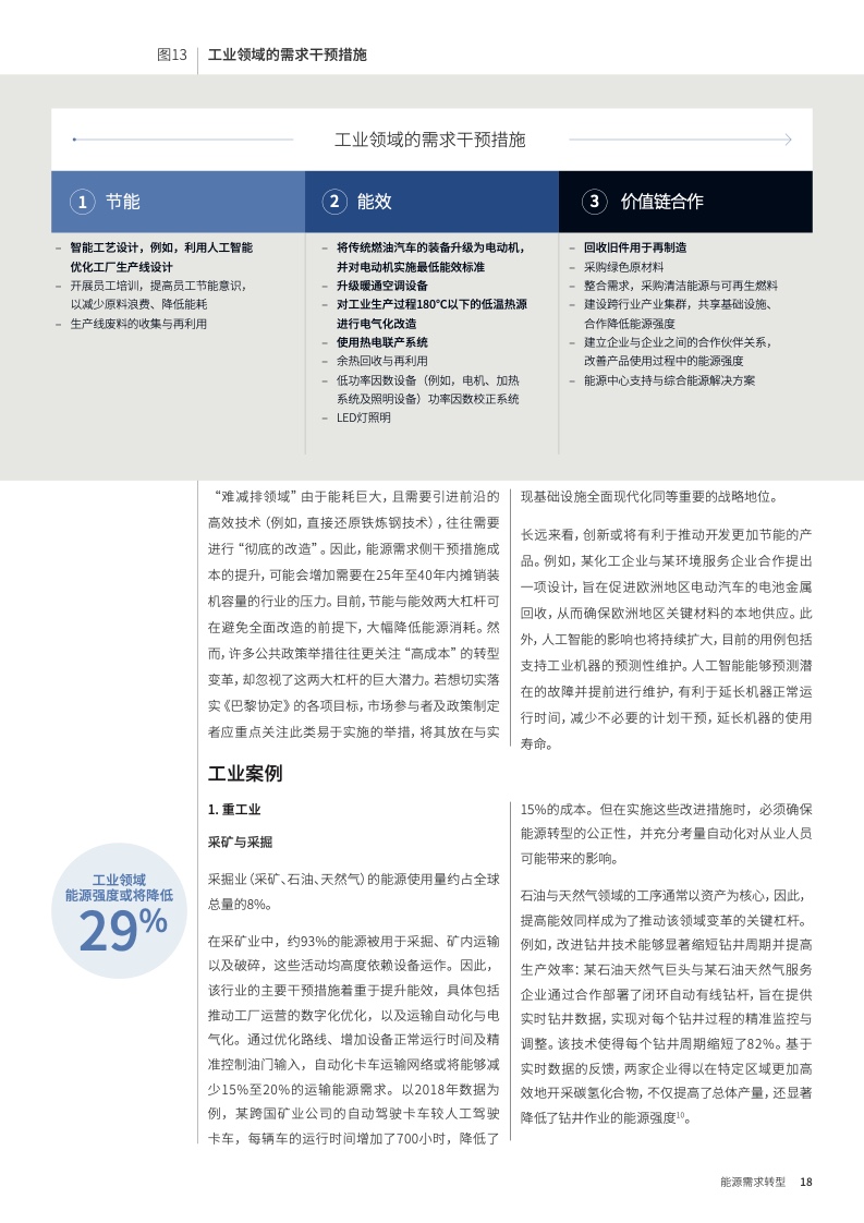
该报告强调,企业可采取的应对能源需求的实际行动可以通过降低建筑、工业和运输领域的能源强度来推动。这包括节能措施、使用人工智能优化生产线设计、通过建筑物改造提高能源效率以及价值链合作,如通过产业集群回收废能源。
报告指出,这种需求侧行动的潜力非同寻常,并提供了短期、高成本效益的解决方案,能减少31% 的能源需求(各经济部门总和)。
这一行动可避免建造3000座额外的发电站,并释放增长和生产力。与此同时,它将推动各国在第28届联合国气候变化大会上设定的实现能源效率提高所需的必要变化,支持世界重回正轨,实现《巴黎协定》设定的目标。
综合来看,降低能源强度的例子展示了一个未得到充分解决的领域,并且人们对其改善商业和减少温室气体排放的潜力认识不足。除此之外,报告中接受调查的约47%的IBC首席执行官表示,对企业减少能源需求的支持性监管有所缺乏,这表明私营和公共部门需要共同努力推动变革。
所有公司都有一个令人信服的商业理由采取行动,并且现在就需要行动。

文档链接将分享到199IT知识星球,扫描下面二维码即可查阅!
更多阅读:
