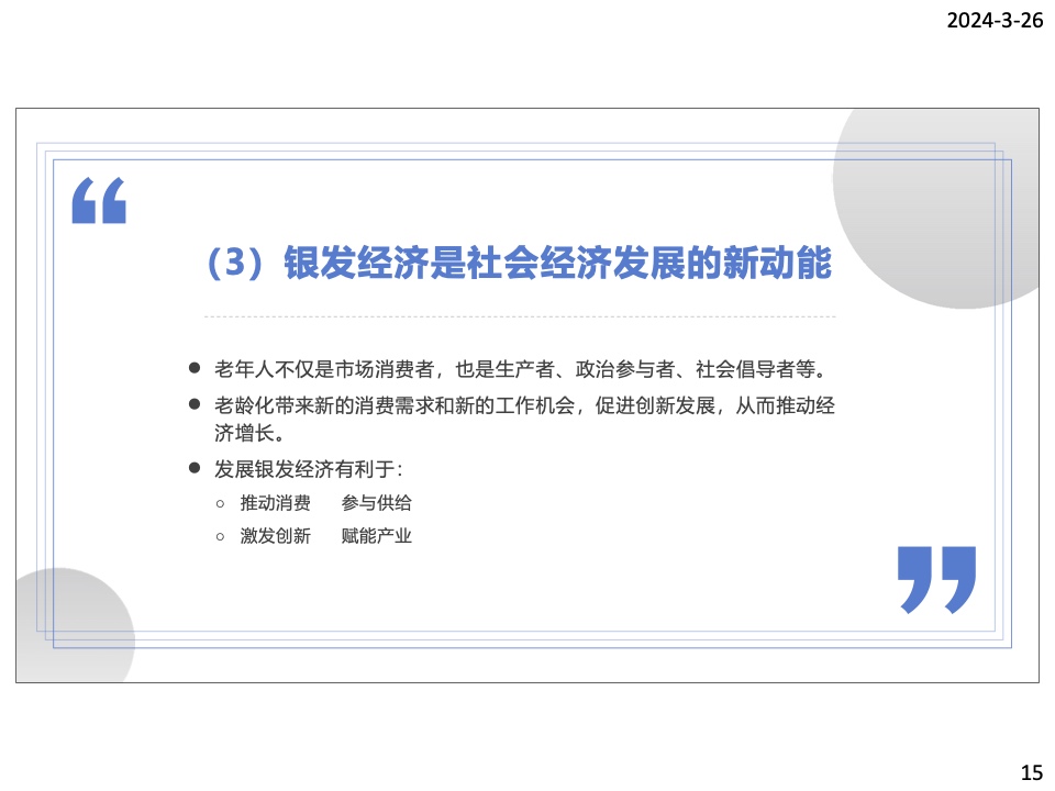
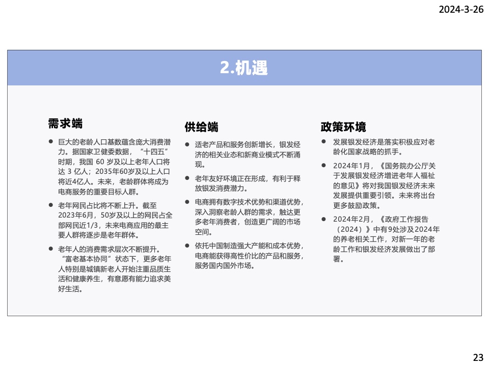
2023年末,60岁及以上人口29697万人,占比 为21.1%,65岁及以上人口21676万人,占比为 15.4%。
国际经验表明,在中度老龄化社会和人均 GDP 超过 1 万美元,银发经济将进入快速发 展期。2020年我国人均GDP突破1万美元,2021年我国老龄化率超过14%,进入中度老年化 阶段,我国银发经济即将进入爆发期。 电商面临新的挑战和机遇,终将大有可为。
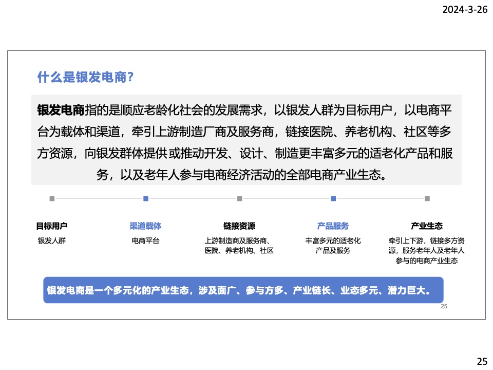
银发电商指的是顺应老龄化社会的发展需求,以银发人群为目标用户,以电商平 台为载体和渠道,牵引上游制造厂商及服务商,链接医院、养老机构、社区等多 方资源,向银发群体提供 或推动开发、设计、制造更丰富多元的适老化产品和服 务,以及老年人参与电商经济活动的全部电商产业生态。
电商平台围绕银发群体“衣食住行娱”等各方面需求,描绘新消费画像,打造新消费场景,银发直 播电商、农村电商、跨境电商、生活服务电商、即时零售等多元业态将迸发新活力。

更多阅读:
