商务部发布《2016年中国电视购物业发展报告》(以下简称《报告》),全面展示2016年我国电视购物发展状况,分析影响电视购物发展的环境条件,判断电视购物未来发展趋势。
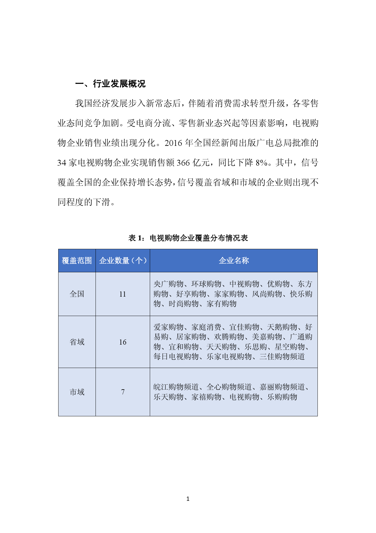
《报告》表明,2016年全国经新闻出版广电总局批准的34家电视购物企业实现销售额366亿元,同比下滑8%。截至2016底,我国电视购物会员人数突破7500万人,同比增幅超过10%,占全国总人口的5.4%,较上年提高0.4个百分点。
《报告》显示,2016年在传统电视渠道规模持续下降的同时,以智能化、网络化为代表的新型电视购物渠道保持高速增长,销售总额同比增长46%,占传统电视渠道销售总额比重较上年扩大9.5个百分点,成为支撑增长的主要因素。以年轻消费群体为主导的移动视频购物销售额同比增长174%,增幅是传统电视购物渠道的43.5倍,远高于实体店(67%)和外呼渠道(41%),是电商企业实物商品零售额增速的6.7倍。
《报告》指出,不断涌现的新技术、新模式将打破零售行业各业态之间的边线,电视购物“大屏”+“小屏”的销售模式将逐步走向成熟,企业将更加专注于打通渠道,实现各类媒体之间的整合经营,建设起覆盖整个产业链的大数据信息平台。电视购物社交化特征将更加明显,个性化定制服务进程加快。
PDF版下载可加入我们小密圈,199IT感谢您的支持!

更多阅读:





















