本报告首先总结了近年来中国ESG发展的整体情况与相关政策,并阐述了中国地方政府ESG评级的重要意义 及应用场景。随后,本报告沿用2022年研究报告中构建的以地方政府为评级对象的ESG评级指标体系,对中国72个 城市和30个省份2016-2020年的ESG总体表现情况进行了定量评级,对其环境、社会、治理维度的表现水平进行 深度分析(城市ESG评级结果由低至高分为B、BB、BBB、A、AA、AAA六个等级),并对核心经济指标与ESG表 现的相关关系开展了专项研究。在定量研究与案例研究的基础上,为中国地方政府推进ESG发展提出了相 应政策建议。
2016-2020年72个城市的评级结果显示,第一,ESG整体表现在波动中上升,平均水平偏好,仍有较大提升 空间。获评AA级及以上的城市数量呈现波动中上升的趋势,由3个增加到11个。72个城市的ESG综合表现的平均 水平偏好(A级),仍有较大提升空间。其中,杭州、深圳、广州和成都长期处于ESG领先水平。第二,地区间 差异明显,东部地区表现好于中部和西部地区。位于东部地区的城市评级平均达到A级,处于领先位置。而位于 中部和西部地区的内陆城市的ESG综合表现则相对落后,两个地区的平均水平均为BBB级。第三,经济发达地区的 城市ESG表现更加优异。72个城市中人均GDP(2020年)排在前50%的城市的ESG发展水平呈现上升趋势。在A级 及以上的级别中,人均GDP排在前50%的城市占比呈现明显优势,且随着时间推移,这一优势呈现略微扩大趋 势。本报告进一步对72个城市在环境、社会、治理三大维度的评级情况分别进行了展示和分析。
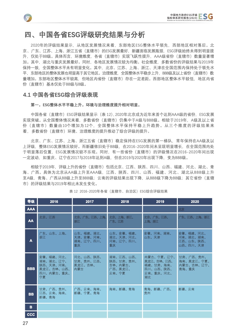
同时,本年度报告在2021年、2022年报告基础上对中国各省ESG表现评级进行了年度更新。研究发现,2020年北 京、广东、江苏、上海、浙江五省(直辖市)的ESG发展最好;而新疆面临发展瓶颈,ESG评级始终未得到明显 提升,仅处于BB级。从地区发展情况来看,东部地区ESG整体水平领先,西部地区相对落后。环境维度,各 省(直辖市)实现飞跃性提升,AAA级省份(直辖市)数量显著增加。其中,湖北与重庆发展最好。同时,各 地区发展情况较为均衡。社会维度,多数省份的评级结果与2019年保持一致,全国整体水平未有明显变化。其 中,北京、江苏、上海、浙江、天津在全国范围内保持处于领先水平,东部地区的整体发展也明显高于其它地 区。治理维度,全国整体水平稳步上升,BBB级及以上省份(直辖市)数量增加。东部地区整体水平较高,但 地区内省份(直辖市)存在一定差距。西部地区整体水平较低,地区内省份(直辖市)基本仅处于BB级 与B级。
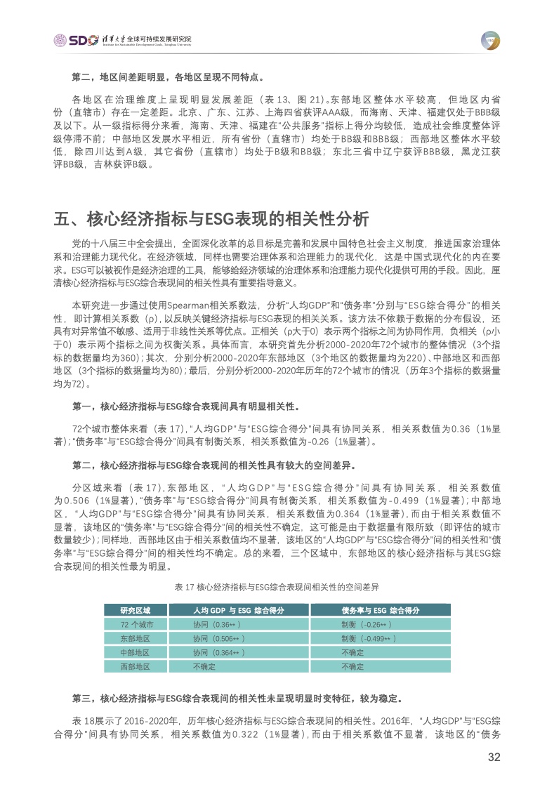
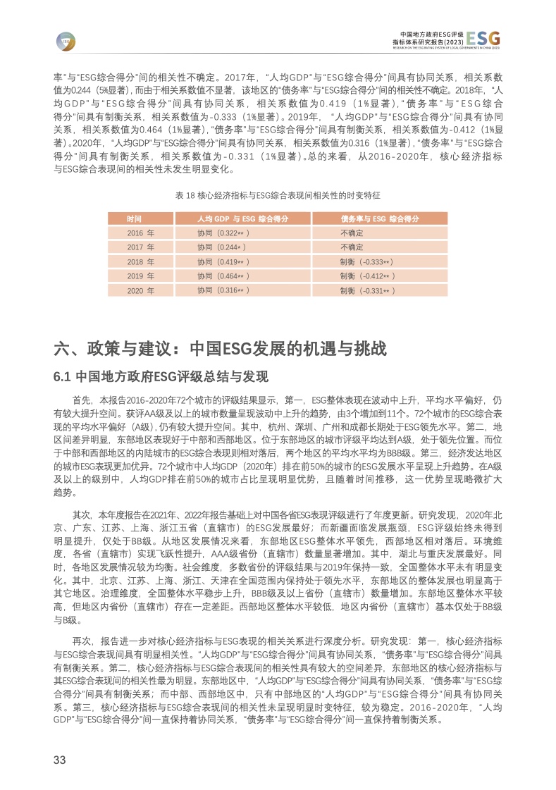
报告进一步对核心经济指标与ESG表现的相关关系进行深度分析。第一,核心经济指标与ESG综合表现间具 有明显相关性。“人均GDP”与“ESG综合得分”间具有协同关系,“债务率”与“ESG综合得分”间具有制衡关系。第二,核心 经济指标与ESG综合表现间的相关性具有较大的空间差异,东部地区的核心经济指标与其ESG综合表现间的相关 性最为明显。东部地区中,“人均GDP”与“ESG综合得分”间具有协同关系,“债务率”与“ESG综合得分”间具有制衡 关系;而中部、西部地区中,只有中部地区的“人均GDP”与“ESG综合得分”间具有协同关系。第三,核心经济指 标与ESG综合表现间的相关性未呈现明显时变特征,较为稳定。2016-2020年,“人均GDP”与“ESG综合得 分”间一直保持着协同关系,“债务率”与“ESG综合得分”间一直保持着制衡关系。
最后,本项报告对当前中国ESG发展面临的主要机遇和挑战进行了总结。当前,中国ESG发展具备的主要优 势包括政府关注、市场推动、国际标准要求、可持续发展需要;主要面临的风险挑战包括缺乏统一的ESG信息披 露标准、ESG报告“漂绿”现象日益显著等。基于本项报告的结果和当前中国ESG发展面临的主要机遇和挑战,建 议进一步构建并完善中国ESG生态体系,并加速推动地方政府ESG评级进展。

更多阅读:
