近年来,受经济环境和生活成本支出的影响,消费者消费愈发谨慎理性,购买高性价比的产品 意愿增强,不少国家和地区的自有品牌市场占有率得到提升。
由于通货膨胀导致商品价格上升,2023年,英国超市自有品牌产品的销售速度是品牌产品的 两倍2。
2022年,自有品牌在欧洲依然保持增长态势,包括德国、法国、西班牙、意大利在内的欧洲 十七国自有品牌的市场占有率(销量占比)、销售额占有率均值都超过前两年,其中2022年市场 占有率同比2021年增长0.8个百分点、销售额占有率同比增长1.4个百分点3。
2022年全年,全美自有品牌的销售额增长了11.3%,几乎是知名品牌增长的两倍(知名品牌全 年增长了6.1%),自有品牌的年销售额增加232亿美元,助力美国零售渠道销售总额达到2286亿 美元,创下历史新高4。
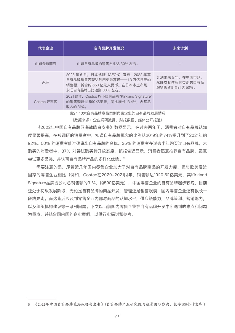
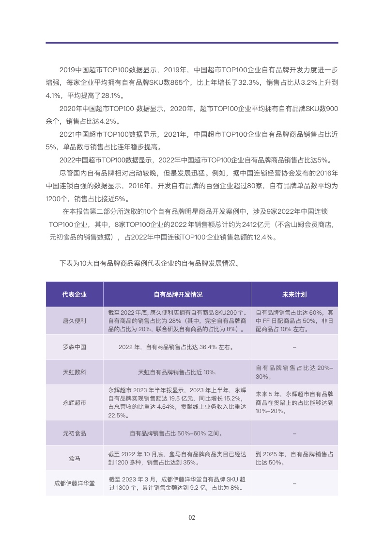
目前,自有品牌开发作为零售企业寻求经营突破、创造自身价值的重要途径,被越来越多的 中国零售企业所重视。据中国连锁经营协会发布的2019-2022年的中国超市TOP100数据显示, TOP100企业的自有品牌销售占比呈逐年上升趋势。

更多阅读:
