在一项新的研究中,来自美国加州大学欧文分校等研究机构的研究人员确定了皮肤中衰老的色素制造细胞导致皮肤痣(skin moles)中毛发明显生长的过程。这一发现可能为治疗雄激素性脱发(一种常见的男女脱发形式)的全新一代分子疗法提供了路线图。相关研究结果发表在2023年6月22日的Nature期刊上,论文标题为“Signalling by senescent melanocytes hyperactivates hair growth”。
这项新的研究描述了骨桥蛋白(osteopontin)和CD44分子在激活多毛皮肤痣内的毛发生长方面发挥的重要作用。这些皮肤痣积累了特别多的衰老色素细胞,但却显示出非常强劲的毛发生长。
论文共同通讯作者、加州大学欧文分校发育与细胞生物学教授Maksim Plikus说,“我们发现,衰老的色素细胞会产生大量一种叫做骨桥蛋白的特殊信号分子,这种分子会使通常处于休眠状态的小毛囊激活它们的干细胞,从而长出又长又粗的毛发。衰老细胞通常被视为不利于再生,并被认为推动了衰老过程,因为它们在整个身体的组织中积累,但我们的研究清楚地表明,细胞衰老有积极的一面。”
毛囊的生长受到干细胞激活的良好调节;这些细胞的分裂,使毛囊以周期性的方式产生新的毛发。在每一次毛发生长之后,都有一个休眠期,在此期间,毛囊中的干细胞保持不活跃状态,直到下一个周期开始。
这项新的研究涉及有色素皮肤斑点的小鼠模型,这些皮肤斑点的毛发干细胞活性过高,显示出毛发生长加速,与人类多毛皮肤痣中的临床观察记录非常相似。对衰老的色素细胞和附近的毛发干细胞的进一步详细分析显示,前者产生了高水平的信号分子,称为骨桥蛋白,毛发干细胞表达一种匹配的受体分子,称为CD44。在骨桥蛋白和CD44之间的分子相互作用下,毛发干细胞被激活,导致毛发强劲生长。
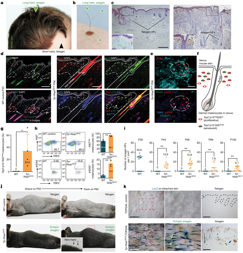
皮肤痣中的毛发生长过度活跃。图片来自Nature, 2023, doi:10.1038/s41586-023-06172-8。
为了证实骨桥蛋白和CD44在这一过程中的主导作用,这些作者研究了缺乏这两个基因之一的小鼠模型;它们的头发生长速度明显较慢。通过从人类收集的多毛皮肤痣样本,也证实了骨桥蛋白对毛发生长的影响。
论文第一作者兼论文共同通讯作者、加州大学欧文分校发育与细胞生物学副专家Xiaojie Wang说,“我们的发现为衰老细胞和组织自身干细胞之间的关系提供了定性的新见解,并揭示了衰老细胞对毛囊干细胞的积极影响。随着我们了解更多,这些信息有可能被用来开发靶向衰老细胞特性的新疗法,并治疗一系列再生性疾病,包括常见的脱发。”
Plikus说,“除了骨桥蛋白和CD44之外,我们正在深入研究存在于多毛皮肤痣中的其他分子及其诱导毛发生长的能力。我们的持续研究很可能会发现更多有效的激活剂。”
参考资料:
1. Xiaojie Wang et al. Signalling by senescent melanocytes hyperactivates hair growth. Nature, 2023, doi:10.1038/s41586-023-06172-8.
2. Researchers reveal new molecular mechanism for stimulating hair growth
https://phys.org/news/2023-06-reveal-molecular-mechanism-hair-growth.html
来自: 生物谷
更多阅读:


