生活在如此卷的时代,每个人都存在着压力。在重压之下,常常需要采取一些措施来释放压力、缓解情绪,其中,美食往往是首选“安慰剂”。
上了一天班,腰酸背痛,吃顿好的犒劳自己;加班加点熬夜做完了项目,需要来点高热量美食缓解一下熬夜的疲惫;一整天的学习,绞尽脑汁的攻克难题,奖励一顿丰盛的晚餐或宵夜等等理所应当的想法使得人们摄入更多食物,而这甜蜜的负担则会带来额外的体重。
近日,澳大利亚悉尼Garvan医学研究所的研究团队在Neuron上发表了相关研究[1],表明压力压倒了大脑对饱腹感的自然反应,导致不间断的奖励信号,促使人们吃更多可口的食物。研究发现压力与高热量可口食物相结合会导致大脑外侧缰核发生变化,促进进食,增加对甜味、可口食物的渴望,并导致体重增加过多。
https://doi.org/10.1016/j.neuron.2023.05.010
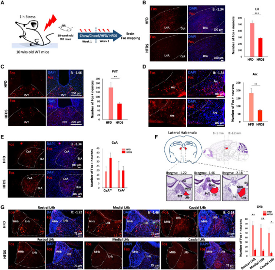
长期压力抑制外侧缰核的神经元激活
为了探索这一现象出现的原因,研究人员构建了小鼠模型,探究大脑中不同区域在不同饮食下对慢性压力的反应。结果发现,短期高脂肪饮食的小鼠大脑的外侧缰核(LHb)区域异常活跃,发出调节进食信号,以保护小鼠免于暴饮暴食,但是当小鼠处于长期处于压力之下,外侧缰核(LHb)区域会持续保持沉默,允许奖励信号保持活跃并鼓励进食,且不会出现调节进食信号。受到压力的小鼠高脂肪饮食带来的体重增加是相同高脂肪饮食但没有压力的小鼠的两倍。
https://doi.org/10.1016/j.neuron.2023.05.010
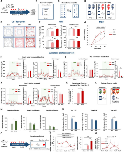
慢性压力使得高脂肪饮食
结合压力小鼠偏爱可口的食物摄入
研究人员采用三氯蔗糖偏好(SPT)测试高脂肪饮食结合压力(HFDS)如何影响小鼠进食偏好。结果发现,HFDS小鼠消耗的三氯蔗糖是单独高脂肪饮食小鼠的三倍,这表明当处于长期压力下,不仅会增加进食量,还会尤其偏爱味道偏甜的可口食物。
https://doi.org/10.1016/j.neuron.2023.05.010
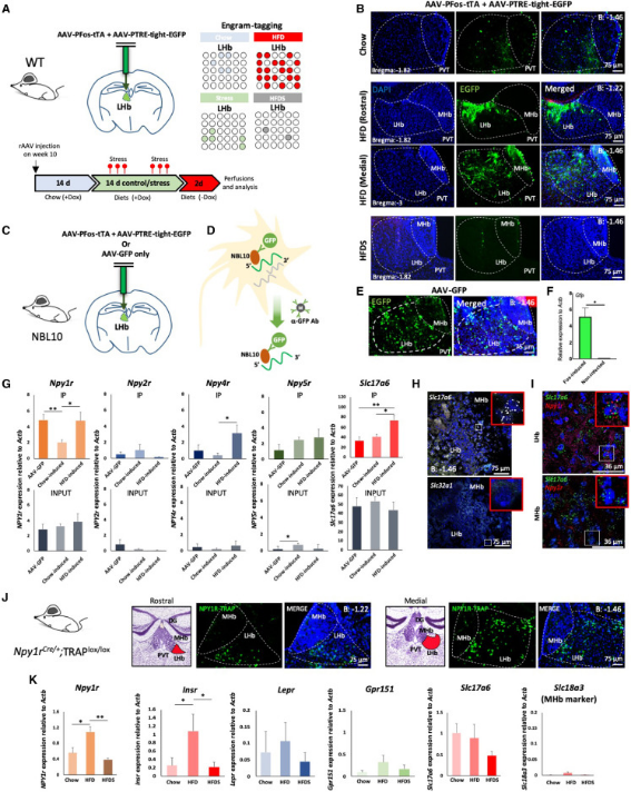
体重增加的核心是神经肽Y1r
进一步探究发现神经肽Y1r(NPY1r)在高脂肪饮食(HFD)小鼠中表达活跃,而在HFDS小鼠中则表达减少。考虑到NPY在饮食控制以及压力和焦虑行为方面发挥着一定的作用,表明表达NPY1r的神经元可能介导HFD影响的LHb神经元组,并且对慢性应激治疗存在反应。
基于此,研究人员在功能上抑制了由HFD激活的NPY1r表达神经元,发现当NPY1r神经元被抑制后,HFDS小鼠进食增加。后续作者验证可口的食物摄入量是否直接取决于NPY1r信号。结果发现NPY1r信号缺失后,HFDS小鼠食物摄入量显著减少,体重开始出现下降趋势。
https://doi.org/10.1016/j.neuron.2023.05.010
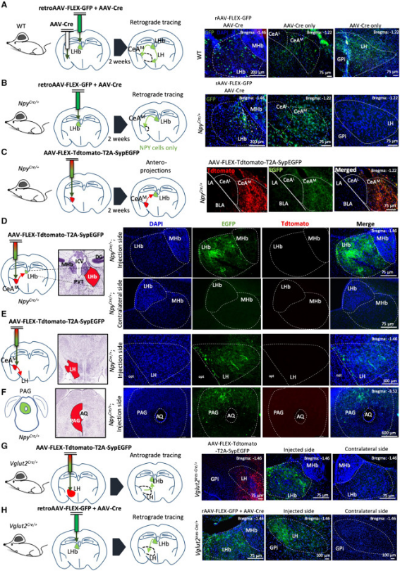
中央杏仁核NPY神经元是
外侧缰核NPY1r神经元的主要调节因子
研究人员进一步明确了控制外侧缰核NPY1r神经元的神经元,发现了中央杏仁核NPY(CeA-NPY)神经元通过直接和间接NPY1R信号传导控制LHb。CeA-NPY神经元对LHb神经元有三种不同类型的抑制输入:①直接投射在LHb中表达NPY1r的神经元上;②通过减少共同表达NPY1r的LHb投射LH神经元的谷氨酸能输入来实现对LHb神经元的间接抑制;③通过表达LH谷氨酸能NPY1r的神经元进行控制输入。
综上所述,这些结果证明了CeA-NPY神经元与LHb以及LH神经元之间存在功能连接,并且它们通过NPY1r信号传导进行控制。
https://doi.org/10.1016/j.neuron.2023.05.010
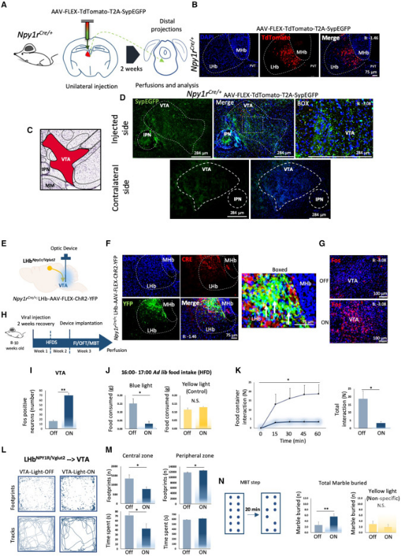
LHb NPY1r神经元投射到
腹侧被盖区控制HFDS诱导的进食
最后,明确了上游控制位置后,研究人员进一步鉴定LHb Npy1r神经元的下游靶标,发现腹侧被盖区(VTA)是最突出的目标。接下来研究了HFDS条件下LHb-NPY1R神经元输入VTA的急性激活对食物摄入和其他行为的影响,发现在HFDS条件下,VTA的重新激活抑制了食物的寻找和高度可口食物的消费。
https://doi.org/10.1016/j.neuron.2023.05.010
小结
在这项研究中,研究人员报告了一种压力诱导的神经元回路的发现,该回路能够覆盖高脂肪饮食诱导的反调节稳态控制机制,从而缓解压力,但随之而来的便是肥胖以及暴饮暴食,强调了压力对健康的能量代谢的损害。
美食并不是缓解压力的首选最优解,当你觉得压力大时,可以尝试多点选择,如运动、散步、听音乐等。当然,如果实在受不了美食的诱惑,请尽量尝试健康饮食并远离垃圾食品!
参考文献:
[1] Chi Kin Ip, Jemma Rezitis, Yue Qi, et al.Critical role of lateral habenula circuits in the control of stress-induced palatable food consumption,Neuron,2023,0896-6273.
来自: 生物谷
更多阅读:






